NetSim Source Code Help
Loading...
Searching...
No Matches
LTE_NR.h File Reference
#include "List.h"
Include dependency graph for LTE_NR.h:
This graph shows which files directly or indirectly include this file:

Go to the source code of this file.

Data Structures

struct  stru_LTENR_SublayerInfo
 
struct  stru_LTENR_ASSOCIATIONINFO
 
struct  stru_LTE_NR_NGAP_DATA
 
struct  stru_LTE_NR_PFCP_DATA
 
struct  stru_LTE_NR_GTPU_DATA
 
struct  stru_LTE_NR_N11STACK_DATA
 
struct  stru_LTE_NR_Protocol_Data
 
struct  stru_LTENR_Cell_List
 

Macros

#define _NETSIM_LTE_NR_H_
 
#define LTENR_LOG
 
#define LTENR_MACMULTIPLEX_HARQ_LOG
 
#define LTENR_CallEPCOut()   (fnCallSublayer(LTENR_SUBLAYER_EPC,OUT))
 
#define LTENR_CallNASOut()   (fnCallSublayer(LTENR_SUBLAYER_NAS,OUT))
 
#define LTENR_CallNASIn()   (fnCallSublayer(LTENR_SUBLAYER_NAS,IN))
 
#define LTENR_CallSDAPOut()   (fnCallSublayer(LTENR_SUBLAYER_SDAP,OUT))
 
#define LTENR_CallSDAPIn()   (fnCallSublayer(LTENR_SUBLAYER_SDAP,IN))
 
#define LTENR_CallRRCOut()   (fnCallSublayer(LTENR_SUBLAYER_RRC,OUT))
 
#define LTENR_CallRRCIn()   (fnCallSublayer(LTENR_SUBLAYER_RRC,IN))
 
#define LTENR_CallPDCPOut()   (fnCallSublayer(LTENR_SUBLAYER_PDCP,OUT))
 
#define LTENR_CallPDCPIN()   (fnCallSublayer(LTENR_SUBLAYER_PDCP,IN))
 
#define LTENR_CallRLCOut()   (fnCallSublayer(LTENR_SUBLAYER_RLC,OUT))
 
#define LTENR_CallRLCIn()   (fnCallSublayer(LTENR_SUBLAYER_RLC,IN))
 
#define LTENR_CallMACSCHEDULEROut()   (fnCallSublayer(LTENR_SUBLAYER_MACSCHEDULER,OUT))
 
#define LTENR_CallMACSCHEDULERIn()   (fnCallSublayer(LTENR_SUBLAYER_MACSCHEDULER,IN))
 
#define LTENR_CallMACOut()   (fnCallSublayer(LTENR_SUBLAYER_MAC,OUT))
 
#define LTENR_CallMACIn()   (fnCallSublayer(LTENR_SUBLAYER_MAC,IN))
 
#define LTENR_ISASSOCIATED(d, in, rd, rin)   (LTENR_ASSOCIATEINFO_FIND(d,in,rd,rin)!=NULL)
 
#define LTENR_FIND_ASSOCIATEDGNB(ueId, ueIn)   (isUE(ueId,ueIn)?LTENR_ASSOCIATEINFO_FIND(ueId,ueIn,0,0)->d:0)
 
#define LTENR_NGAP_DATA_ALLOC()   (list_alloc(sizeof(LTE_NR_NGAP_DATA),offsetof(LTE_NR_NGAP_DATA,ele)))
 
#define LTENR_NGAP_DATA_NEXT(info)   (LIST_NEXT(info))
 
#define LTENR_NGAP_DATA_ADD(info, e)   (LIST_ADD_LAST(&(info),e))
 
#define LTENR_NGAP_DATA_REMOVE(info, e)   (LIST_REMOVE(&(info),e))
 
#define LTENR_PFCP_DATA_ALLOC()   (list_alloc(sizeof(LTE_NR_PFCP_DATA),offsetof(LTE_NR_PFCP_DATA,ele)))
 
#define LTENR_PFCP_DATA_NEXT(info)   (LIST_NEXT(info))
 
#define LTENR_PFCP_DATA_ADD(info, e)   (LIST_ADD_LAST(&(info),e))
 
#define LTENR_PFCP_DATA_REMOVE(info, e)   (LIST_REMOVE(&(info),e))
 
#define LTENR_GTPU_DATA_ALLOC()   (list_alloc(sizeof(LTE_NR_GTPU_DATA),offsetof(LTE_NR_GTPU_DATA,ele)))
 
#define LTENR_GTPU_DATA_NEXT(info)   (LIST_NEXT(info))
 
#define LTENR_GTPU_DATA_ADD(info, e)   (LIST_ADD_LAST(&(info),e))
 
#define LTENR_GTPU_DATA_REMOVE(info, e)   (LIST_REMOVE(&(info),e))
 
#define LTENR_N11STACK_DATA_ALLOC()   (list_alloc(sizeof(LTE_NR_N11STACK_DATA),offsetof(LTE_NR_N11STACK_DATA,ele)))
 
#define LTENR_N11STACK_DATA_NEXT(info)   (LIST_NEXT(info))
 
#define LTENR_N11STACK_DATA_ADD(info, e)   (LIST_ADD_LAST(&(info),e))
 
#define LTENR_N11STACK_DATA_REMOVE(info, e)   (LIST_REMOVE(&(info),e))
 
#define LTENR_UEPHY_GET(d, i)   (LTENR_SUBLAYER_DATA_GET(d,i,LTENR_DEVICETYPE_UE,LTENR_SUBLAYER_PHY))
 
#define LTENR_UEMAC_GET(d, i)   (LTENR_SUBLAYER_DATA_GET(d,i,LTENR_DEVICETYPE_UE,LTENR_SUBLAYER_MAC))
 
#define LTENR_UERLC_GET(d, i)   (LTENR_SUBLAYER_DATA_GET(d,i,LTENR_DEVICETYPE_UE,LTENR_SUBLAYER_RLC))
 
#define LTENR_UEMACSCHEDULER_GET(d, i)   (LTENR_SUBLAYER_DATA_GET(d,i,LTENR_DEVICETYPE_UE,LTENR_SUBLAYER_MACSCHEDULER))
 
#define LTENR_UEPDCP_GET(d, i)   (LTENR_SUBLAYER_DATA_GET(d,i,LTENR_DEVICETYPE_UE,LTENR_SUBLAYER_PDCP))
 
#define LTENR_UERRC_GET(d, i)   (LTENR_SUBLAYER_DATA_GET(d,i,LTENR_DEVICETYPE_UE,LTENR_SUBLAYER_RRC))
 
#define LTENR_UESDAP_GET(d, i)   (LTENR_SUBLAYER_DATA_GET(d,i,LTENR_DEVICETYPE_UE,LTENR_SUBLAYER_SDAP))
 
#define LTENR_GNBPHY_GET(d, i)   ((ptrLTENR_GNBPHY)(LTENR_SUBLAYER_DATA_GET(d,i,LTENR_DEVICETYPE_GNB,LTENR_SUBLAYER_PHY)))
 
#define LTENR_GNBMAC_GET(d, i)   (LTENR_SUBLAYER_DATA_GET(d,i,LTENR_DEVICETYPE_GNB,LTENR_SUBLAYER_MAC))
 
#define LTENR_GNBRLC_GET(d, i)   (LTENR_SUBLAYER_DATA_GET(d,i,LTENR_DEVICETYPE_GNB,LTENR_SUBLAYER_RLC))
 
#define LTENR_GNBMACSCHEDULER_GET(d, i)   (LTENR_SUBLAYER_DATA_GET(d,i,LTENR_DEVICETYPE_GNB,LTENR_SUBLAYER_MACSCHEDULER))
 
#define LTENR_GNBPDCP_GET(d, i)   (LTENR_SUBLAYER_DATA_GET(d,i,LTENR_DEVICETYPE_GNB,LTENR_SUBLAYER_PDCP))
 
#define LTENR_GNBRRC_GET(d, i)   (LTENR_SUBLAYER_DATA_GET(d,i,LTENR_DEVICETYPE_GNB,LTENR_SUBLAYER_RRC))
 
#define LTENR_GNBSDAP_GET(d, i)   (LTENR_SUBLAYER_DATA_GET(d,i,LTENR_DEVICETYPE_GNB,LTENR_SUBLAYER_SDAP))
 
#define LTENR_EPC_GET(d, i)   (LTENR_SUBLAYER_DATA_GET(d,i,LTENR_DEVICETYPE_EPC,LTENR_SUBLAYER_EPC))
 
#define LTENR_AMF_NGAP_GET(d)   (LTENR_SUBLAYER_DATA_GET(d,0,LTENR_DEVICETYPE_AMF,LTENR_SUBLAYER_NGAP))
 
#define LTENR_AMF_NGAP_SET(d, data)   (LTENR_SUBLAYER_DATA_SET(d,0,LTENR_DEVICETYPE_AMF,LTENR_SUBLAYER_NGAP,data))
 
#define LTENR_AMF_NAS_MM_GET(d)   (LTENR_SUBLAYER_DATA_GET(d,0,LTENR_DEVICETYPE_AMF,LTENR_SUBLAYER_NAS_MM))
 
#define LTENR_AMF_NAS_MM_SET(d, data)   (LTENR_SUBLAYER_DATA_SET(d,0,LTENR_DEVICETYPE_AMF,LTENR_SUBLAYER_NAS_MM,data))
 
#define LTENR_SMF_GTP_U_GET(d)   (LTENR_SUBLAYER_DATA_GET(d,0,LTENR_DEVICETYPE_SMF,LTENR_SUBLAYER_GTP_U))
 
#define LTENR_SMF_GTP_U_SET(d, data)   (LTENR_SUBLAYER_DATA_SET(d,0,LTENR_DEVICETYPE_SMF,LTENR_SUBLAYER_GTP_U,data))
 
#define LTENR_SMF_NAS_SM_GET(d)   (LTENR_SUBLAYER_DATA_GET(d,0,LTENR_DEVICETYPE_SMF,LTENR_SUBLAYER_NAS_SM))
 
#define LTENR_SMF_NAS_SM_SET(d, data)   (LTENR_SUBLAYER_DATA_SET(d,0,LTENR_DEVICETYPE_SMF,LTENR_SUBLAYER_NAS_SM,data))
 
#define LTENR_SMF_PFCP_GET(d)   (LTENR_SUBLAYER_DATA_GET(d,0,LTENR_DEVICETYPE_SMF,LTENR_SUBLAYER_PFCP))
 
#define LTENR_SMF_PFCP_SET(d, data)   (LTENR_SUBLAYER_DATA_SET(d,0,LTENR_DEVICETYPE_SMF,LTENR_SUBLAYER_PFCP,data))
 
#define LTENR_UPF_GTP_U_GET(d)   (LTENR_SUBLAYER_DATA_GET(d,0,LTENR_DEVICETYPE_UPF,LTENR_SUBLAYER_GTP_U))
 
#define LTENR_UPF_GTP_U_SET(d, data)   (LTENR_SUBLAYER_DATA_SET(d,0,LTENR_DEVICETYPE_UPF,LTENR_SUBLAYER_GTP_U,data))
 
#define LTENR_UPF_PFCP_GET(d)   (LTENR_SUBLAYER_DATA_GET(d,0,LTENR_DEVICETYPE_UPF,LTENR_SUBLAYER_PFCP))
 
#define LTENR_UPF_PFCP_SET(d, data)   (LTENR_SUBLAYER_DATA_SET(d,0,LTENR_DEVICETYPE_UPF,LTENR_SUBLAYER_PFCP,data))
 
#define LTENR_GNB_NGAP_GET(d)   (LTENR_SUBLAYER_DATA_GET(d,0,LTENR_DEVICETYPE_GNB,LTENR_SUBLAYER_NGAP))
 
#define LTENR_GNB_NGAP_SET(d, data)   (LTENR_SUBLAYER_DATA_SET(d,0,LTENR_DEVICETYPE_GNB,LTENR_SUBLAYER_NGAP,data))
 
#define LTENR_GNB_GTP_U_GET(d)   (LTENR_SUBLAYER_DATA_GET(d,0,LTENR_DEVICETYPE_GNB,LTENR_SUBLAYER_GTP_U))
 
#define LTENR_GNB_GTP_U_SET(d, data)   (LTENR_SUBLAYER_DATA_SET(d,0,LTENR_DEVICETYPE_GNB,LTENR_SUBLAYER_GTP_U,data))
 
#define LTENR_UEPHY_SET(d, i, data)   (LTENR_SUBLAYER_DATA_SET(d,i,LTENR_DEVICETYPE_UE,LTENR_SUBLAYER_PHY,data))
 
#define LTENR_UEMAC_SET(d, i, data)   (LTENR_SUBLAYER_DATA_SET(d,i,LTENR_DEVICETYPE_UE,LTENR_SUBLAYER_MAC,data))
 
#define LTENR_UERLC_SET(d, i, data)   (LTENR_SUBLAYER_DATA_SET(d,i,LTENR_DEVICETYPE_UE,LTENR_SUBLAYER_RLC,data))
 
#define LTENR_UEMACSCHEDULER_SET(d, i, data)   (LTENR_SUBLAYER_DATA_SET(d,i,LTENR_DEVICETYPE_UE,LTENR_SUBLAYER_MACSCHEDULER,data))
 
#define LTENR_UEPDCP_SET(d, i, data)   (LTENR_SUBLAYER_DATA_SET(d,i,LTENR_DEVICETYPE_UE,LTENR_SUBLAYER_PDCP,data))
 
#define LTENR_UERRC_SET(d, i, data)   (LTENR_SUBLAYER_DATA_SET(d,i,LTENR_DEVICETYPE_UE,LTENR_SUBLAYER_RRC,data))
 
#define LTENR_UESDAP_SET(d, i, data)   (LTENR_SUBLAYER_DATA_SET(d,i,LTENR_DEVICETYPE_UE,LTENR_SUBLAYER_SDAP,data))
 
#define LTENR_GNBPHY_SET(d, i, data)   (LTENR_SUBLAYER_DATA_SET(d,i,LTENR_DEVICETYPE_GNB,LTENR_SUBLAYER_PHY,data))
 
#define LTENR_GNBMAC_SET(d, i, data)   (LTENR_SUBLAYER_DATA_SET(d,i,LTENR_DEVICETYPE_GNB,LTENR_SUBLAYER_MAC,data))
 
#define LTENR_GNBRLC_SET(d, i, data)   (LTENR_SUBLAYER_DATA_SET(d,i,LTENR_DEVICETYPE_GNB,LTENR_SUBLAYER_RLC,data))
 
#define LTENR_GNBMACSCHEDULER_SET(d, i, data)   (LTENR_SUBLAYER_DATA_SET(d,i,LTENR_DEVICETYPE_GNB,LTENR_SUBLAYER_MACSCHEDULER,data))
 
#define LTENR_GNBPDCP_SET(d, i, data)   (LTENR_SUBLAYER_DATA_SET(d,i,LTENR_DEVICETYPE_GNB,LTENR_SUBLAYER_PDCP,data))
 
#define LTENR_GNBRRC_SET(d, i, data)   (LTENR_SUBLAYER_DATA_SET(d,i,LTENR_DEVICETYPE_GNB,LTENR_SUBLAYER_RRC,data))
 
#define LTENR_GNBSDAP_SET(d, i, data)   (LTENR_SUBLAYER_DATA_SET(d,i,LTENR_DEVICETYPE_GNB,LTENR_SUBLAYER_SDAP,data))
 
#define LTENR_EPC_SET(d, i, data)   (LTENR_SUBLAYER_DATA_SET(d,i,LTENR_DEVICETYPE_EPC,LTENR_SUBLAYER_EPC,data))
 
#define LTENR_DEVICETYPE_GET(d, i)   (LTENR_PROTODATA_GET(d,i)->deviceType)
 
#define LTENR_DEVICETYPE_SET(d, i, type)   (LTENR_PROTODATA_GET(d,i)->deviceType=type)
 
#define LTENR_GNBPDCP_ISINIT(d, i)   (LTENR_SUBLAYER_DATA_IsInitialized(d,i,LTENR_DEVICETYPE_GNB,LTENR_SUBLAYER_PDCP))
 
#define LTENR_UEPDCP_ISINIT(d, i)   (LTENR_SUBLAYER_DATA_IsInitialized(d,i,LTENR_DEVICETYPE_UE,LTENR_SUBLAYER_PDCP))
 
#define isUE(d, i)   (LTENR_DEVICETYPE_GET(d,i) == LTENR_DEVICETYPE_UE)
 
#define isGNB(d, i)   (LTENR_DEVICETYPE_GET(d,i) == LTENR_DEVICETYPE_GNB)
 
#define isEPC(d, i)   (LTENR_DEVICETYPE_GET(d,i) == LTENR_DEVICETYPE_EPC)
 
#define isAMF(d)   (LTENR_DEVICETYPE_GET(d,0) == LTENR_DEVICETYPE_AMF)
 
#define isSMF(d)   (LTENR_DEVICETYPE_GET(d,0) == LTENR_DEVICETYPE_SMF)
 
#define isUPF(d)   (LTENR_DEVICETYPE_GET(d,0) == LTENR_DEVICETYPE_UPF)
 
#define isNONRANGNB(d)   (LTENR_DEVICETYPE_GET(d,0) == LTENR_DEVICETYPE_GNB)
 
#define setUE(d, i)   (LTENR_DEVICETYPE_SET(d,i,LTENR_DEVICETYPE_UE))
 
#define setGNB(d, i)   (LTENR_DEVICETYPE_SET(d,i,LTENR_DEVICETYPE_GNB))
 
#define setEPC(d, i)   (LTENR_DEVICETYPE_SET(d,i,LTENR_DEVICETYPE_EPC))
 
#define setAMF(d)   (LTENR_DEVICETYPE_SET(d,0,LTENR_DEVICETYPE_AMF))
 
#define setSMF(d)   (LTENR_DEVICETYPE_SET(d,0,LTENR_DEVICETYPE_SMF))
 
#define setUPF(d)   (LTENR_DEVICETYPE_SET(d,0,LTENR_DEVICETYPE_UPF))
 
#define LTENR_PDCP_GET(d, i)   (isUE(d,i)?LTENR_UEPDCP_GET(d,i):(isGNB(d,i)?LTENR_GNBPDCP_GET(d,i):NULL))
 
#define LTENR_RLC_GET(d, i)   (isUE(d,i)?LTENR_UERLC_GET(d,i):(isGNB(d,i)?LTENR_GNBRLC_GET(d,i):NULL))
 
#define LTENR_SDAP_GET(d, i)   (isUE(d,i)?LTENR_UESDAP_GET(d,i):(isGNB(d,i)?LTENR_GNBSDAP_GET(d,i):NULL))
 
#define isLTENRControlPacket(packet)   ((packet)->nPacketType == PacketType_Control && ((packet)->nControlDataType/100 == MAC_PROTOCOL_LTE_NR || (packet)->nControlDataType/100 == MAC_PROTOCOL_LTE))
 
#define LTENR_SDAP_PRINT_PACKET_LOG_OUT()   print_ltenr_packet_log(pstruEventDetails->nDeviceId,pstruEventDetails->nInterfaceId,LTENR_SUBLAYER_SDAP,pstruEventDetails->pPacket,true)
 
#define LTENR_SDAP_PRINT_PACKET_LOG_IN()   print_ltenr_packet_log(pstruEventDetails->nDeviceId,pstruEventDetails->nInterfaceId,LTENR_SUBLAYER_SDAP,pstruEventDetails->pPacket,false)
 
#define LTENR_RRC_PRINT_PACKET_LOG_OUT()   print_ltenr_packet_log(pstruEventDetails->nDeviceId,pstruEventDetails->nInterfaceId,LTENR_SUBLAYER_RRC,pstruEventDetails->pPacket,true)
 
#define LTENR_RRC_PRINT_PACKET_LOG_IN()   print_ltenr_packet_log(pstruEventDetails->nDeviceId,pstruEventDetails->nInterfaceId,LTENR_SUBLAYER_RRC,pstruEventDetails->pPacket,false)
 
#define LTENR_PDCP_PRINT_PACKET_LOG_OUT()   print_ltenr_packet_log(pstruEventDetails->nDeviceId,pstruEventDetails->nInterfaceId,LTENR_SUBLAYER_PDCP,pstruEventDetails->pPacket,true)
 
#define LTENR_PDCP_PRINT_PACKET_LOG_IN()   print_ltenr_packet_log(pstruEventDetails->nDeviceId,pstruEventDetails->nInterfaceId,LTENR_SUBLAYER_PDCP,pstruEventDetails->pPacket,false)
 
#define LTENR_RLC_PRINT_PACKET_LOG_OUT()   print_ltenr_packet_log(pstruEventDetails->nDeviceId,pstruEventDetails->nInterfaceId,LTENR_SUBLAYER_RLC,pstruEventDetails->pPacket,true)
 
#define LTENR_RLC_PRINT_PACKET_LOG_IN()   print_ltenr_packet_log(pstruEventDetails->nDeviceId,pstruEventDetails->nInterfaceId,LTENR_SUBLAYER_RLC,pstruEventDetails->pPacket,false)
 
#define LTENR_MAC_PRINT_PACKET_LOG_OUT()   print_ltenr_packet_log(pstruEventDetails->nDeviceId,pstruEventDetails->nInterfaceId,LTENR_SUBLAYER_MAC,pstruEventDetails->pPacket,true)
 
#define LTENR_MAC_PRINT_PACKET_LOG_IN()   print_ltenr_packet_log(pstruEventDetails->nDeviceId,pstruEventDetails->nInterfaceId,LTENR_SUBLAYER_MAC,pstruEventDetails->pPacket,false)
 
#define MAX_CA_COUNT
 
#define MAX_BWP_COUNT   (4)
 
#define MAX_LAYER_COUNT   (16)
 
#define CompareVal(arg0, arg1, op)
 
#define LTENR_Cell_List_ALLOC()   (list_alloc(sizeof(LTENR_Cell_List),offsetof(LTENR_Cell_List,ele)))
 
#define LTENR_Cell_List_NEXT(info)   (LIST_NEXT(info))
 
#define LTENR_Cell_List_ADD(info, e)   (LIST_ADD_LAST(&(info),e))
 
#define LTENR_Cell_List_REMOVE(info, e)   (LIST_REMOVE(&(info),e))
 
#define LTENR_ConvertStrToEnum(enumName, val)   LTENR_ConvertStrToEnumWithErrorMsg(str ## enumName, val, sizeof(str ## enumName)/sizeof(str ## enumName ## [0]), #enumName)
 

Typedefs

typedef struct stru_LTENR_AssociatedUEPhyInfo LTENR_ASSOCIATEDUEPHYINFO
 
typedef struct stru_LTENR_AssociatedUEPhyInfoptrLTENR_ASSOCIATEDUEPHYINFO
 
typedef struct stru_LTENR_GNBPHY LTENR_GNBPHY
 
typedef struct stru_LTENR_GNBPHYptrLTENR_GNBPHY
 
typedef enum enum_LTE_NR_DEVICE_TYPE LTENR_DEVICETYPE
 
typedef enum enum_LTENR_LogicalChannel LTENR_LOGICALCHANNEL
 
typedef enum enum_LTENR_SRB LTENR_SRB
 
typedef enum enum_LTENR_TransportChannel LTENR_TRANSPORTCHANNEL
 
typedef enum enum_LTENR_PhysicalChannel LTENR_PHYSICALCHANNEL
 
typedef enum enum_LTENR_RLCMode LTENR_RLCMODE
 
typedef enum enum_LTENR_INTERFACE_TYPE LTENR_INTERFACE_TYPE
 
typedef enum enum_LTE_NR_SUBLAYER LTENR_SUBLAYER
 
typedef struct stru_LTENR_SublayerInfo LTENR_SUBLAYERINFO
 
typedef struct stru_LTENR_SublayerInfoptrLTENR_SUBLAYERINFO
 
typedef struct stru_LTENR_ASSOCIATIONINFO LTENR_ASSOCIATIONINFO
 
typedef struct stru_LTENR_ASSOCIATIONINFOptrLTENR_ASSOCIATIONINFO
 
typedef struct stru_LTE_NR_NGAP_DATA LTE_NR_NGAP_DATA
 
typedef struct stru_LTE_NR_NGAP_DATAptrLTE_NR_NGAP_DATA
 
typedef struct stru_LTE_NR_PFCP_DATA LTE_NR_PFCP_DATA
 
typedef struct stru_LTE_NR_PFCP_DATAptrLTE_NR_PFCP_DATA
 
typedef struct stru_LTE_NR_GTPU_DATA LTE_NR_GTPU_DATA
 
typedef struct stru_LTE_NR_GTPU_DATAptrLTE_NR_GTPU_DATA
 
typedef struct stru_LTE_NR_N11STACK_DATA LTE_NR_N11STACK_DATA
 
typedef struct stru_LTE_NR_N11STACK_DATAptrLTE_NR_N11STACK_DATA
 
typedef enum enum_LTENR_CELL_TYPES LTENR_CELL_TYPES
 
typedef enum enum_LTENR_NSA_MODES LTENR_NSA_MODES
 
typedef struct stru_LTE_NR_Protocol_Data LTENR_PROTODATA
 
typedef struct stru_LTE_NR_Protocol_DataptrLTENR_PROTODATA
 
typedef enum enum_LTENR_CELL_INTERFERENCE_TYPE LTENR_CELL_INTERFERENCEACE_TYPE
 
typedef struct stru_LTENR_Cell_List LTENR_Cell_List
 
typedef struct stru_LTENR_Cell_ListptrLTENR_Cell_List
 

Enumerations

enum  enum_LTE_NR_DEVICE_TYPE {
  LTENR_DEVICETYPE_UE = 0 , LTENR_DEVICETYPE_GNB = 1 , LTENR_DEVICETYPE_ENB = 1 , LTENR_DEVICETYPE_EPC = 2 ,
  LTENR_DEVICETYPE_AMF = 3 , LTENR_DEVICETYPE_SMF = 4 , LTENR_DEVICETYPE_UPF = 5 , LTENR_DEVICETYPE_LAST
}
 Types of DEVICE. More...
 
enum  enum_LTENR_LogicalChannel {
  LTENR_LOGICALCHANNEL_NONE , LTENR_LOGICALCHANNEL_PCCH , LTENR_LOGICALCHANNEL_BCCH , LTENR_LOGICALCHANNEL_CCCH ,
  LTENR_LOGICALCHANNEL_DCCH , LTENR_LOGICALCHANNEL_DTCH , LTENR_LOGICALCHANNEL_LAST
}
 Types of Logical Channel. More...
 
enum  enum_LTENR_SRB {
  LTENR_SRB0 , LTENR_SRB1 , LTENR_SRB2 , LTENR_NA ,
  LTENR_LAST
}
 Types of SRB. More...
 
enum  enum_LTENR_TransportChannel {
  LTENR_TRANSPORTCHANNEL_NONE , LTENR_TRANSPORTCHANNEL_BCH , LTENR_TRANSPORTCHANNEL_PCH , LTENR_TRANSPORTCHANNEL_DL_SCH ,
  LTENR_TRANSPORTCHANNEL_UL_SCH , LTENR_TRANSPORTCHANNEL_RACH , LTENR_TRANSPORTCHANNEL_LAST
}
 Types of Transport Channel. More...
 
enum  enum_LTENR_PhysicalChannel {
  LTENR_PHYSICALCHANNEL_NONE , LTENR_PHYSICALCHANNEL_PBCH , LTENR_PHYSICALCHANNEL_PDCCH , LTENR_PHYSICALCHANNEL_PDSCH ,
  LTENR_PHYSICALCHANNEL_PRACH , LTENR_PHYSICALCHANNEL_PUSCH , LTENR_PHYSICALCHANNEL_PUCCH , LTENR_PHYSICALCHANNEL_LAST
}
 Types of Physical Channel. More...
 
enum  enum_LTENR_RLCMode { LTENR_RLCMODE_TM , LTENR_RLCMODE_UM , LTENR_RLCMODE_AM }
 Types of RLC Mode. More...
 
enum  enum_LTENR_INTERFACE_TYPE {
  nGC_INTERFACE_NULL , nGC_INTERFACE_LTE , nGC_INTERFACE_RAN , nGC_INTERFACE_N1_N2 ,
  nGC_INTERFACE_N3 , nGC_INTERFACE_N4 , nGC_INTERFACE_N11 , nGC_INTERFACE_N6 ,
  nGC_INTERFACE_XN , nGC_INTERFACE_LTE_S1 , nGC_INTERFACE_LAST
}
 Type of Interfaces. More...
 
enum  enum_LTE_NR_SUBLAYER {
  LTENR_SUBLAYER_NGAP , LTENR_SUBLAYER_GTP_U , LTENR_SUBLAYER_NAS_MM , LTENR_SUBLAYER_NAS_SM ,
  LTENR_SUBLAYER_PFCP , LTENR_SUBLAYER_EPC , LTENR_SUBLAYER_NAS , LTENR_SUBLAYER_SDAP ,
  LTENR_SUBLAYER_RRC , LTENR_SUBLAYER_PDCP , LTENR_SUBLAYER_RLC , LTENR_SUBLAYER_MACSCHEDULER ,
  LTENR_SUBLAYER_MAC , LTENR_SUBLAYER_PHY , LTENR_SUBLAYER_LAST
}
 Type to Sublayers. More...
 
enum  enum_LTENR_CELL_TYPES { CELL_TYPE_NONE , MMWAVE_CELL_TYPE , NON_MMWAVE_CELL_TYPE }
 
enum  enum_LTENR_NSA_MODES {
  NSA_MODE_OPTION3 , NSA_MODE_OPTION3A , NSA_MODE_OPTION3X , NSA_MODE_OPTION4 ,
  NSA_MODE_OPTION4A , NSA_MODE_OPTION7 , NSA_MODE_OPTION7A , NSA_MODE_OPTION7X ,
  NSA_MODE_LAST
}
 
enum  enum_LTENR_CELL_INTERFERENCE_TYPE { NONE , LTENR_GRADED_DISTANCE_BASED_WYNER_MODEL_INTERFERENCE , LTENR_EXACT_GEOMETRIC_MODEL_INTERFERENCE , LTENR_INTERFERENCE_OVER_THERMAL_INTERFERENCE }
 

Functions

void LTENR_EPC_NetworkOut ()
 
void fn_NetSim_LTENR_AMF_PACKET_HANDLER ()
 
void fn_NetSim_LTENR_SMF_UPF_PACKET_HANDLER ()
 
void fn_NetSim_LTENR_GNB_CORE_PACKET_HANDLER ()
 
void fn_NetSim_NAS_IN ()
 
void fn_NetSim_LTENR_Handover_RECV ()
 
void fn_NetSim_LTENR_PDCP_TransmitPDCPSDU ()
 
void fn_NetSim_LTENR_PDCP_ReceivePDCPSDU ()
 
void fn_NetSim_LTENR_RRC_MacOut ()
 
void fn_NetSim_LTENR_RRC_MacIn ()
 
void fn_NetSim_LTENR_RLC_HandlePDUFromUpperLayer ()
 
void fn_NetSim_LTENR_RLC_HandleMACIN ()
 
void fn_NetSim_LTENR_SDAP_HandleMacOut ()
 
void fn_NetSim_LTENR_SDAP_HandleMacIn ()
 
void macOut ()
 
void macIn ()
 
void fn_NetSim_LTENR_HARQ_Init ()
 
void HARQAssociationHandler (NETSIM_ID gnbId, NETSIM_ID gnbIf, NETSIM_ID ueId, NETSIM_ID ueIf, bool isAssociated)
 
void fn_NetSim_LTENR_HARQ_Finish ()
 
void fn_NetSim_LTENR_HARQ_StoreDLPacket ()
 
void fn_NetSim_LTENR_HARQ_StoreULPacket ()
 
void fn_NetSim_LTENR_HARQ_HandleSlotStart (NETSIM_ID gnbId, NETSIM_ID gnbIf, int caId)
 
void fn_NetSim_LTENR_HARQ_TransmitDownLinkCBG (NETSIM_ID gnbId, NETSIM_ID gnbIf, ptrLTENR_ASSOCIATEDUEPHYINFO info, int caId)
 
void fn_NetSim_LTENR_HARQ_TransmitUpLinkCBG (NETSIM_ID gnbId, NETSIM_ID gnbIf, ptrLTENR_ASSOCIATEDUEPHYINFO info, int caId)
 
void fn_NetSim_LTENR_HARQ_AllocateCBG (NETSIM_ID gnbId, NETSIM_ID gnbIf, int caId)
 
void fn_NetSim_LTENR_HARQ_Transmit (NETSIM_ID gNBId, NETSIM_ID gNBIf, int caId)
 
bool fn_NetSim_LTENR_HARQ_GetNDIFlag (ptrLTENR_ASSOCIATEDUEPHYINFO assocInfo, bool isUplink, int caId)
 
UINT fn_NetSim_LTENR_HARQ_GetPRBReqdForRetx (ptrLTENR_ASSOCIATEDUEPHYINFO assocInfo, bool isUplink, int caId)
 
void fnCallSublayer (LTENR_SUBLAYER layer, int c)
 
void LTENR_ASSOCIATEINFO_ADD (NETSIM_ID d, NETSIM_ID in, NETSIM_ID rd, NETSIM_ID rin)
 
void LTENR_ASSOCIATEINFO_REMOVE (NETSIM_ID d, NETSIM_ID in, NETSIM_ID rd, NETSIM_ID rin)
 
ptrLTENR_ASSOCIATIONINFO LTENR_ASSOCIATEINFO_FIND (NETSIM_ID d, NETSIM_ID in, NETSIM_ID rd, NETSIM_ID rin)
 
NETSIM_ID LTENR_FIND_ASSOCIATEINTERFACE (NETSIM_ID d, NETSIM_ID i, NETSIM_ID rd)
 
void fn_NetSim_LTENR_InitAssociation ()
 
void fn_NetSim_LTENR_RegisterCallBackForAssociation (void(*fnCallBack)(NETSIM_ID gnbId, NETSIM_ID gnbIf, NETSIM_ID ueId, NETSIM_ID ueIf, bool isAssociated))
 
ptrLTENR_PROTODATA LTENR_PROTOCOLDATA_ALLOC (NETSIM_ID d, NETSIM_ID in)
 
void LTENR_PROTOCOLDATA_FREE (NETSIM_ID d, NETSIM_ID in)
 
void * LTENR_SUBLAYER_DATA_GET (NETSIM_ID d, NETSIM_ID in, LTENR_DEVICETYPE devType, LTENR_SUBLAYER subLayer)
 
void LTENR_SUBLAYER_DATA_SET (NETSIM_ID d, NETSIM_ID in, LTENR_DEVICETYPE devType, LTENR_SUBLAYER subLayer, void *data)
 
bool LTENR_SUBLAYER_DATA_IsInitialized (NETSIM_ID d, NETSIM_ID in, LTENR_DEVICETYPE devType, LTENR_SUBLAYER subLayer)
 
ptrLTENR_PROTODATA LTENR_PROTODATA_GET (NETSIM_ID d, NETSIM_ID in)
 
void free_interference ()
 
void fn_NetSim_LTENR_AMF_INIT (NETSIM_ID AMFID)
 
void fn_NetSim_LTENR_SMF_INIT (NETSIM_ID SMFID)
 
void fn_NetSim_LTENR_UPF_INIT (NETSIM_ID UPFID)
 
void fn_NetSim_LTENR_NON_RAN_GNB_INIT (NETSIM_ID GNBID)
 
bool isLTE_NRInterface (NETSIM_ID d, NETSIM_ID i)
 
bool isLTENR_RANInterface (NETSIM_ID d, NETSIM_ID in)
 
NETSIM_ID fn_NetSim_Get_LTENR_INTERFACE_ID_FROM_DEVICE_ID (NETSIM_ID r)
 
bool fn_NetSim_LTENR_IS_S1_INTERFACE_EXISTS (NETSIM_ID d)
 
NETSIM_ID fn_NetSim_LTENR_CORE_INTERFACE (NETSIM_ID d, LTENR_INTERFACE_TYPE type)
 
bool fn_NetSim_isDeviceLTENR (NETSIM_ID r, NETSIM_ID rin)
 
NETSIM_ID LTENR_HELPER_Get_connected_interface (NETSIM_ID d, NETSIM_ID r)
 
NETSIM_ID fn_NetSim_LTENR_INTERFACE_ID_FROM_CONNECTED_DEVICE (NETSIM_ID d, NETSIM_ID in, NETSIM_ID r)
 
NETSIM_ID fn_NetSim_FIND_LTENR_INTERFACE (NETSIM_ID r)
 
NETSIM_ID fn_NetSim_FIND_LTE_INTERFACE (NETSIM_ID r)
 
NETSIM_ID fn_NetSim_LTENR_SEC_INTEFACE_FOR_UE (NETSIM_ID d, NETSIM_ID in)
 
NETSIM_ID fn_NetSim_LTENR_MASTER_INTEFACE_FOR_UE (NETSIM_ID d, NETSIM_ID in)
 
bool fn_NetSim_LTENR_NSA_IS_CORE_SPLIT_EXISTS (NETSIM_ID d, NETSIM_ID in)
 
bool fn_NetSim_LTENR_NSA_IS_OPTION_X_EXISTS (NETSIM_ID d, NETSIM_ID in)
 
bool LTENR_GET_PACKET_FROM_ACCESS_BUFFER ()
 
void fn_NetSim_LTENR_SNED_TO_XN_INTERFACE (NetSim_PACKET *packet, NETSIM_ID d, NETSIM_ID in, NETSIM_ID r, NETSIM_ID rin, char *gateway, char *nexthop, bool flag)
 
void LTENR_EPC_ASSOCIATION (NETSIM_ID epcId, NETSIM_ID epcIf, NETSIM_ID gnbId, NETSIM_ID gnbIf, NETSIM_ID ueId, NETSIM_ID ueIf)
 
void LTENR_EPC_ALLOC (NETSIM_ID d, NETSIM_ID in)
 
void LTENR_GNB_SETEPC (NETSIM_ID d, NETSIM_ID in, NETSIM_ID *e, NETSIM_ID *ein)
 
void LTENR_fn_InterferenceInit ()
 
void fn_NetSim_LTENR_CORE_Init ()
 
void fn_NetSim_LTENR_NAS_Init ()
 
void fn_NetSim_LTENR_SDAP_Init ()
 
void fn_NetSim_LTENR_UESDAP_Init (NETSIM_ID ueId, NETSIM_ID ueIf)
 
void fn_NetSim_LTENR_GNBSDAP_Init (NETSIM_ID gnbId, NETSIM_ID gnbIf)
 
int fn_NetSim_LTENR_SDAP_Metrics_F (PMETRICSWRITER metricsWriter)
 
int fn_NetSim_LTENR_Cell_Metrics_F (PMETRICSWRITER metricsWriter)
 
void fn_NetSim_LTENR_RRC_Init ()
 
void fn_NetSim_LTENR_UERRC_Init (NETSIM_ID ueId, NETSIM_ID ueInterface)
 
void fn_NetSim_LTENR_GNBRRC_Init (NETSIM_ID gnbId, NETSIM_ID gnbInterface)
 
bool fn_NetSim_LTENR_RRC_isConnected (NETSIM_ID d, NETSIM_ID in, NETSIM_ID r, NETSIM_ID rin)
 
bool fn_NetSim_LTENR_RRC_isActive (NETSIM_ID d, NETSIM_ID in, NETSIM_ID r, NETSIM_ID rin)
 
void fn_NetSim_LTENR_PDCP_Init ()
 
void fn_NetSim_LTENR_UEPDCP_Init (NETSIM_ID ueId, NETSIM_ID ueIf)
 
void fn_NetSim_LTENR_GNBPDCP_Init (NETSIM_ID gnbId, NETSIM_ID gnbIf)
 
void fn_NetSim_LTENR_RLC_Init ()
 
void fn_NetSim_LTENR_UERLC_Init (NETSIM_ID ueId, NETSIM_ID ueIf)
 
void fn_NetSim_LTENR_GNBRLC_Init (NETSIM_ID gnbId, NETSIM_ID gnbIf)
 
UINT fn_NetSim_LTENR_RLC_BufferStatusNotificaton (NETSIM_ID d, NETSIM_ID in, NETSIM_ID r, NETSIM_ID rin, LTENR_LOGICALCHANNEL logicalChannel)
 
void fn_NetSim_LTENR_RLC_TransmissionStatusNotification (NETSIM_ID d, NETSIM_ID in, NETSIM_ID r, NETSIM_ID rin, UINT size, LTENR_LOGICALCHANNEL logicalChannel)
 
int LTENR_Mutiplexer_LDPC_SelectBaseGraph (double TBS, double R)
 
void LTENR_Multiplexer_ComputeCodeBlockSize (int LDPCG, UINT TBS, UINT *C, UINT *cbs, UINT *cbs_)
 
void fn_NetSim_LTENR_MAC_Init ()
 
void fn_NetSim_LTENR_GNBMAC_Init (NETSIM_ID gnbId, NETSIM_ID gnbIf)
 
void fn_NetSim_LTENR_UEMAC_Init (NETSIM_ID ueId, NETSIM_ID ueIf)
 
void LTENR_NotifyMACForStartingSlot ()
 
void fn_NetSim_LTENR_GNBPHY_Init (NETSIM_ID gnbId, NETSIM_ID gnbIf)
 
void fn_NetSim_LTENR_UEPHY_Init (NETSIM_ID ueId, NETSIM_ID ueIf)
 
void fn_NetSim_LTENR_PHY_Init ()
 
double LTENR_PHY_GetSlotEndTime (NETSIM_ID d, NETSIM_ID in)
 
void fn_NetSim_LTENR_HandlePhyOut ()
 
void LTENR_FreeBLERTable ()
 
double LTENR_GetBLER (int tableId, int mcsIndex, int bg, int cbs, double sinr)
 
bool isBLEREnable (NETSIM_ID d, NETSIM_ID in)
 
void LTENR_RadioMeasurements_Init ()
 
void LTENR_RadioMeasurements_Finish ()
 
void LTENR_RadioMeasurements_PDSCH_Log (ptrLTENR_GNBPHY phy, int CA_ID, ptrLTENR_ASSOCIATEDUEPHYINFO info)
 
void LTENR_RadioMeasurements_PUSCH_Log (ptrLTENR_GNBPHY phy, int CA_ID, ptrLTENR_ASSOCIATEDUEPHYINFO info)
 
void LTENR_RadioMeasurements_PBSCH_Log (ptrLTENR_GNBPHY phy, int CA_ID, ptrLTENR_ASSOCIATEDUEPHYINFO info)
 
void LTENR_MSG_WriteTrace (NetSim_PACKET *packet, char *s)
 
void LTENR_MSG_WriteTrace_APP (NetSim_PACKET *packet, char *s)
 
void fn_NetSim_LTENR_NSA_SN_HANDOVER_INIT ()
 
void fn_NetSim_LTE_MAC_PRBLOG ()
 
void close_ltenr_PRB_log ()
 
bool get_ltenr_log_status ()
 
void print_ltenr_log (char *format,...)
 
void print_ltenr_packet_log (NETSIM_ID d, NETSIM_ID in, LTENR_SUBLAYER layer, NetSim_PACKET *packet, bool isOut)
 
void fn_NetSim_LTENR_EPC_RouteHOPacket ()
 
void fn_NetSim_PHY_MOBILITY_HANDLE (NETSIM_ID d)
 
double str_to_time (char *time)
 
UINT str_to_bytes (char *bytes)
 
void LTENR_Core_Send_Packet (NETSIM_ID src, NETSIM_ID dest, NETSIM_IPAddress srcIP, NETSIM_IPAddress destIP, void *hdr, UINT size, NETSIM_ID packetType, char *szPacketType, NETSIM_ID type)
 
void LTENR_Handover_Send_Packet (NETSIM_ID src, NETSIM_ID dest, NETSIM_IPAddress srcIP, NETSIM_IPAddress destIP, void *hdr, UINT size, NETSIM_ID packetType, char *szPacketType, NETSIM_ID type)
 
void gNB_N3_Forward_packet_to_RAN (NETSIM_ID d, NETSIM_ID in, NETSIM_ID rin, NetSim_PACKET *packet)
 
void gNB_N3_Forward_packet_to_MAC (NETSIM_ID d, NETSIM_ID rin, NetSim_PACKET *packet)
 
void fn_NetSim_LTENR_LTE_S1_CONTROL_PACKET_TO_RAN (NETSIM_ID d, NETSIM_ID RANIF, NetSim_PACKET *packet)
 
bool ltenr_validate_list (void *ls, UINT size, UINT next, char *file, UINT line)
 
void set_fast_performance ()
 
void fn_NetSim_LTENR_GNB_XN_INTERFACE_INIT ()
 
void fn_NetSim_LTENR_NSA_RECV ()
 
void fn_NetSim_SN_HANDOVER_PACKET_HANDLER ()
 
void LTENR_NSA_XN_INTERFACE_TO_RAN (NETSIM_ID d, NETSIM_ID in, NetSim_PACKET *packet)
 
NETSIM_ID fn_NetSim_LTENR_NSA_Splitting_Alogrithm_For_EPC (NETSIM_ID dest)
 
int LTENR_ConvertStrToEnumWithErrorMsg (const char **enumstr, const char *str, int length, char *name)
 

Variables

static bool isFastProcessing = true
 
static const char * strLTENR_DEVICETYPE []
 
static const char * strLTENR_LOGICALCHANNEL []
 
static const char * strLTENR_SRB []
 
static const char * strLTENR_TRANSPORTCHANNEL []
 
static const char * strLTENR_PHYSICALCHANNEL []
 
static const char * strLTENR_RLCMODE []
 
static const char * strLTENR_DEVICEINTERFACETYPE []
 
static LTENR_SUBLAYERINFO subLayerInfo [LTENR_SUBLAYER_LAST]
 
static const char * strLTENR_NSA_MODES []
 
static const char * strLTENR_CELL_INTERFERENCEACE_TYPE []
 
ptrLTENR_Cell_List gnbDCList
 
ptrLTENR_Cell_List enbDCList
 

Macro Definition Documentation

◆ _NETSIM_LTE_NR_H_

#define _NETSIM_LTE_NR_H_

Definition at line 26 of file LTE_NR.h.

◆ CompareVal

#define CompareVal (   arg0,
  arg1,
  op 
)
Value:
( \
(!_stricmp(op, ">")) ? (arg0 > arg1) :( \
(!_stricmp(op, ">=")) ? (arg0 >= arg1) :(\
(!_stricmp(op, "<")) ? (arg0 < arg1) :(\
(!_stricmp(op, "<=")) ? (arg0 <= arg1) :(\
(!_stricmp(op, "==")) ? (arg0 == arg1) :(\
(!_stricmp(op, "!=")) ? (arg0 != arg1) :false \
))))))
#define _stricmp
Definition: Linux.h:127

Definition at line 784 of file LTE_NR.h.

◆ isAMF

#define isAMF (   d)    (LTENR_DEVICETYPE_GET(d,0) == LTENR_DEVICETYPE_AMF)

Definition at line 593 of file LTE_NR.h.

◆ isEPC

#define isEPC (   d,
 
)    (LTENR_DEVICETYPE_GET(d,i) == LTENR_DEVICETYPE_EPC)

Definition at line 592 of file LTE_NR.h.

◆ isGNB

#define isGNB (   d,
 
)    (LTENR_DEVICETYPE_GET(d,i) == LTENR_DEVICETYPE_GNB)

Definition at line 591 of file LTE_NR.h.

◆ isLTENRControlPacket

#define isLTENRControlPacket (   packet)    ((packet)->nPacketType == PacketType_Control && ((packet)->nControlDataType/100 == MAC_PROTOCOL_LTE_NR || (packet)->nControlDataType/100 == MAC_PROTOCOL_LTE))

Definition at line 744 of file LTE_NR.h.

◆ isNONRANGNB

#define isNONRANGNB (   d)    (LTENR_DEVICETYPE_GET(d,0) == LTENR_DEVICETYPE_GNB)

Definition at line 596 of file LTE_NR.h.

◆ isSMF

#define isSMF (   d)    (LTENR_DEVICETYPE_GET(d,0) == LTENR_DEVICETYPE_SMF)

Definition at line 594 of file LTE_NR.h.

◆ isUE

#define isUE (   d,
 
)    (LTENR_DEVICETYPE_GET(d,i) == LTENR_DEVICETYPE_UE)

Definition at line 590 of file LTE_NR.h.

◆ isUPF

#define isUPF (   d)    (LTENR_DEVICETYPE_GET(d,0) == LTENR_DEVICETYPE_UPF)

Definition at line 595 of file LTE_NR.h.

◆ LTENR_AMF_NAS_MM_GET

#define LTENR_AMF_NAS_MM_GET (   d)    (LTENR_SUBLAYER_DATA_GET(d,0,LTENR_DEVICETYPE_AMF,LTENR_SUBLAYER_NAS_MM))

Definition at line 548 of file LTE_NR.h.

◆ LTENR_AMF_NAS_MM_SET

#define LTENR_AMF_NAS_MM_SET (   d,
  data 
)    (LTENR_SUBLAYER_DATA_SET(d,0,LTENR_DEVICETYPE_AMF,LTENR_SUBLAYER_NAS_MM,data))

Definition at line 549 of file LTE_NR.h.

◆ LTENR_AMF_NGAP_GET

#define LTENR_AMF_NGAP_GET (   d)    (LTENR_SUBLAYER_DATA_GET(d,0,LTENR_DEVICETYPE_AMF,LTENR_SUBLAYER_NGAP))

Definition at line 546 of file LTE_NR.h.

◆ LTENR_AMF_NGAP_SET

#define LTENR_AMF_NGAP_SET (   d,
  data 
)    (LTENR_SUBLAYER_DATA_SET(d,0,LTENR_DEVICETYPE_AMF,LTENR_SUBLAYER_NGAP,data))

Definition at line 547 of file LTE_NR.h.

◆ LTENR_CallEPCOut

#define LTENR_CallEPCOut ( )    (fnCallSublayer(LTENR_SUBLAYER_EPC,OUT))

Definition at line 306 of file LTE_NR.h.

◆ LTENR_CallMACIn

#define LTENR_CallMACIn ( )    (fnCallSublayer(LTENR_SUBLAYER_MAC,IN))

Definition at line 320 of file LTE_NR.h.

◆ LTENR_CallMACOut

#define LTENR_CallMACOut ( )    (fnCallSublayer(LTENR_SUBLAYER_MAC,OUT))

Definition at line 319 of file LTE_NR.h.

◆ LTENR_CallMACSCHEDULERIn

#define LTENR_CallMACSCHEDULERIn ( )    (fnCallSublayer(LTENR_SUBLAYER_MACSCHEDULER,IN))

Definition at line 318 of file LTE_NR.h.

◆ LTENR_CallMACSCHEDULEROut

#define LTENR_CallMACSCHEDULEROut ( )    (fnCallSublayer(LTENR_SUBLAYER_MACSCHEDULER,OUT))

Definition at line 317 of file LTE_NR.h.

◆ LTENR_CallNASIn

#define LTENR_CallNASIn ( )    (fnCallSublayer(LTENR_SUBLAYER_NAS,IN))

Definition at line 308 of file LTE_NR.h.

◆ LTENR_CallNASOut

#define LTENR_CallNASOut ( )    (fnCallSublayer(LTENR_SUBLAYER_NAS,OUT))

Definition at line 307 of file LTE_NR.h.

◆ LTENR_CallPDCPIN

#define LTENR_CallPDCPIN ( )    (fnCallSublayer(LTENR_SUBLAYER_PDCP,IN))

Definition at line 314 of file LTE_NR.h.

◆ LTENR_CallPDCPOut

#define LTENR_CallPDCPOut ( )    (fnCallSublayer(LTENR_SUBLAYER_PDCP,OUT))

Definition at line 313 of file LTE_NR.h.

◆ LTENR_CallRLCIn

#define LTENR_CallRLCIn ( )    (fnCallSublayer(LTENR_SUBLAYER_RLC,IN))

Definition at line 316 of file LTE_NR.h.

◆ LTENR_CallRLCOut

#define LTENR_CallRLCOut ( )    (fnCallSublayer(LTENR_SUBLAYER_RLC,OUT))

Definition at line 315 of file LTE_NR.h.

◆ LTENR_CallRRCIn

#define LTENR_CallRRCIn ( )    (fnCallSublayer(LTENR_SUBLAYER_RRC,IN))

Definition at line 312 of file LTE_NR.h.

◆ LTENR_CallRRCOut

#define LTENR_CallRRCOut ( )    (fnCallSublayer(LTENR_SUBLAYER_RRC,OUT))

Definition at line 311 of file LTE_NR.h.

◆ LTENR_CallSDAPIn

#define LTENR_CallSDAPIn ( )    (fnCallSublayer(LTENR_SUBLAYER_SDAP,IN))

Definition at line 310 of file LTE_NR.h.

◆ LTENR_CallSDAPOut

#define LTENR_CallSDAPOut ( )    (fnCallSublayer(LTENR_SUBLAYER_SDAP,OUT))

Definition at line 309 of file LTE_NR.h.

◆ LTENR_Cell_List_ADD

#define LTENR_Cell_List_ADD (   info,
 
)    (LIST_ADD_LAST(&(info),e))

Definition at line 833 of file LTE_NR.h.

◆ LTENR_Cell_List_ALLOC

#define LTENR_Cell_List_ALLOC ( )    (list_alloc(sizeof(LTENR_Cell_List),offsetof(LTENR_Cell_List,ele)))

Definition at line 831 of file LTE_NR.h.

◆ LTENR_Cell_List_NEXT

#define LTENR_Cell_List_NEXT (   info)    (LIST_NEXT(info))

Definition at line 832 of file LTE_NR.h.

◆ LTENR_Cell_List_REMOVE

#define LTENR_Cell_List_REMOVE (   info,
 
)    (LIST_REMOVE(&(info),e))

Definition at line 834 of file LTE_NR.h.

◆ LTENR_ConvertStrToEnum

#define LTENR_ConvertStrToEnum (   enumName,
  val 
)    LTENR_ConvertStrToEnumWithErrorMsg(str ## enumName, val, sizeof(str ## enumName)/sizeof(str ## enumName ## [0]), #enumName)

Definition at line 846 of file LTE_NR.h.

◆ LTENR_DEVICETYPE_GET

#define LTENR_DEVICETYPE_GET (   d,
 
)    (LTENR_PROTODATA_GET(d,i)->deviceType)

Definition at line 586 of file LTE_NR.h.

◆ LTENR_DEVICETYPE_SET

#define LTENR_DEVICETYPE_SET (   d,
  i,
  type 
)    (LTENR_PROTODATA_GET(d,i)->deviceType=type)

Definition at line 587 of file LTE_NR.h.

◆ LTENR_EPC_GET

#define LTENR_EPC_GET (   d,
 
)    (LTENR_SUBLAYER_DATA_GET(d,i,LTENR_DEVICETYPE_EPC,LTENR_SUBLAYER_EPC))

Definition at line 543 of file LTE_NR.h.

◆ LTENR_EPC_SET

#define LTENR_EPC_SET (   d,
  i,
  data 
)    (LTENR_SUBLAYER_DATA_SET(d,i,LTENR_DEVICETYPE_EPC,LTENR_SUBLAYER_EPC,data))

Definition at line 585 of file LTE_NR.h.

◆ LTENR_FIND_ASSOCIATEDGNB

#define LTENR_FIND_ASSOCIATEDGNB (   ueId,
  ueIn 
)    (isUE(ueId,ueIn)?LTENR_ASSOCIATEINFO_FIND(ueId,ueIn,0,0)->d:0)

Definition at line 344 of file LTE_NR.h.

◆ LTENR_GNB_GTP_U_GET

#define LTENR_GNB_GTP_U_GET (   d)    (LTENR_SUBLAYER_DATA_GET(d,0,LTENR_DEVICETYPE_GNB,LTENR_SUBLAYER_GTP_U))

Definition at line 568 of file LTE_NR.h.

◆ LTENR_GNB_GTP_U_SET

#define LTENR_GNB_GTP_U_SET (   d,
  data 
)    (LTENR_SUBLAYER_DATA_SET(d,0,LTENR_DEVICETYPE_GNB,LTENR_SUBLAYER_GTP_U,data))

Definition at line 569 of file LTE_NR.h.

◆ LTENR_GNB_NGAP_GET

#define LTENR_GNB_NGAP_GET (   d)    (LTENR_SUBLAYER_DATA_GET(d,0,LTENR_DEVICETYPE_GNB,LTENR_SUBLAYER_NGAP))

Definition at line 566 of file LTE_NR.h.

◆ LTENR_GNB_NGAP_SET

#define LTENR_GNB_NGAP_SET (   d,
  data 
)    (LTENR_SUBLAYER_DATA_SET(d,0,LTENR_DEVICETYPE_GNB,LTENR_SUBLAYER_NGAP,data))

Definition at line 567 of file LTE_NR.h.

◆ LTENR_GNBMAC_GET

#define LTENR_GNBMAC_GET (   d,
 
)    (LTENR_SUBLAYER_DATA_GET(d,i,LTENR_DEVICETYPE_GNB,LTENR_SUBLAYER_MAC))

Definition at line 537 of file LTE_NR.h.

◆ LTENR_GNBMAC_SET

#define LTENR_GNBMAC_SET (   d,
  i,
  data 
)    (LTENR_SUBLAYER_DATA_SET(d,i,LTENR_DEVICETYPE_GNB,LTENR_SUBLAYER_MAC,data))

Definition at line 579 of file LTE_NR.h.

◆ LTENR_GNBMACSCHEDULER_GET

#define LTENR_GNBMACSCHEDULER_GET (   d,
 
)    (LTENR_SUBLAYER_DATA_GET(d,i,LTENR_DEVICETYPE_GNB,LTENR_SUBLAYER_MACSCHEDULER))

Definition at line 539 of file LTE_NR.h.

◆ LTENR_GNBMACSCHEDULER_SET

#define LTENR_GNBMACSCHEDULER_SET (   d,
  i,
  data 
)    (LTENR_SUBLAYER_DATA_SET(d,i,LTENR_DEVICETYPE_GNB,LTENR_SUBLAYER_MACSCHEDULER,data))

Definition at line 581 of file LTE_NR.h.

◆ LTENR_GNBPDCP_GET

#define LTENR_GNBPDCP_GET (   d,
 
)    (LTENR_SUBLAYER_DATA_GET(d,i,LTENR_DEVICETYPE_GNB,LTENR_SUBLAYER_PDCP))

Definition at line 540 of file LTE_NR.h.

◆ LTENR_GNBPDCP_ISINIT

#define LTENR_GNBPDCP_ISINIT (   d,
 
)    (LTENR_SUBLAYER_DATA_IsInitialized(d,i,LTENR_DEVICETYPE_GNB,LTENR_SUBLAYER_PDCP))

Definition at line 588 of file LTE_NR.h.

◆ LTENR_GNBPDCP_SET

#define LTENR_GNBPDCP_SET (   d,
  i,
  data 
)    (LTENR_SUBLAYER_DATA_SET(d,i,LTENR_DEVICETYPE_GNB,LTENR_SUBLAYER_PDCP,data))

Definition at line 582 of file LTE_NR.h.

◆ LTENR_GNBPHY_GET

#define LTENR_GNBPHY_GET (   d,
 
)    ((ptrLTENR_GNBPHY)(LTENR_SUBLAYER_DATA_GET(d,i,LTENR_DEVICETYPE_GNB,LTENR_SUBLAYER_PHY)))

Definition at line 536 of file LTE_NR.h.

◆ LTENR_GNBPHY_SET

#define LTENR_GNBPHY_SET (   d,
  i,
  data 
)    (LTENR_SUBLAYER_DATA_SET(d,i,LTENR_DEVICETYPE_GNB,LTENR_SUBLAYER_PHY,data))

Definition at line 578 of file LTE_NR.h.

◆ LTENR_GNBRLC_GET

#define LTENR_GNBRLC_GET (   d,
 
)    (LTENR_SUBLAYER_DATA_GET(d,i,LTENR_DEVICETYPE_GNB,LTENR_SUBLAYER_RLC))

Definition at line 538 of file LTE_NR.h.

◆ LTENR_GNBRLC_SET

#define LTENR_GNBRLC_SET (   d,
  i,
  data 
)    (LTENR_SUBLAYER_DATA_SET(d,i,LTENR_DEVICETYPE_GNB,LTENR_SUBLAYER_RLC,data))

Definition at line 580 of file LTE_NR.h.

◆ LTENR_GNBRRC_GET

#define LTENR_GNBRRC_GET (   d,
 
)    (LTENR_SUBLAYER_DATA_GET(d,i,LTENR_DEVICETYPE_GNB,LTENR_SUBLAYER_RRC))

Definition at line 541 of file LTE_NR.h.

◆ LTENR_GNBRRC_SET

#define LTENR_GNBRRC_SET (   d,
  i,
  data 
)    (LTENR_SUBLAYER_DATA_SET(d,i,LTENR_DEVICETYPE_GNB,LTENR_SUBLAYER_RRC,data))

Definition at line 583 of file LTE_NR.h.

◆ LTENR_GNBSDAP_GET

#define LTENR_GNBSDAP_GET (   d,
 
)    (LTENR_SUBLAYER_DATA_GET(d,i,LTENR_DEVICETYPE_GNB,LTENR_SUBLAYER_SDAP))

Definition at line 542 of file LTE_NR.h.

◆ LTENR_GNBSDAP_SET

#define LTENR_GNBSDAP_SET (   d,
  i,
  data 
)    (LTENR_SUBLAYER_DATA_SET(d,i,LTENR_DEVICETYPE_GNB,LTENR_SUBLAYER_SDAP,data))

Definition at line 584 of file LTE_NR.h.

◆ LTENR_GTPU_DATA_ADD

#define LTENR_GTPU_DATA_ADD (   info,
 
)    (LIST_ADD_LAST(&(info),e))

Definition at line 394 of file LTE_NR.h.

◆ LTENR_GTPU_DATA_ALLOC

#define LTENR_GTPU_DATA_ALLOC ( )    (list_alloc(sizeof(LTE_NR_GTPU_DATA),offsetof(LTE_NR_GTPU_DATA,ele)))

Definition at line 392 of file LTE_NR.h.

◆ LTENR_GTPU_DATA_NEXT

#define LTENR_GTPU_DATA_NEXT (   info)    (LIST_NEXT(info))

Definition at line 393 of file LTE_NR.h.

◆ LTENR_GTPU_DATA_REMOVE

#define LTENR_GTPU_DATA_REMOVE (   info,
 
)    (LIST_REMOVE(&(info),e))

Definition at line 395 of file LTE_NR.h.

◆ LTENR_ISASSOCIATED

#define LTENR_ISASSOCIATED (   d,
  in,
  rd,
  rin 
)    (LTENR_ASSOCIATEINFO_FIND(d,in,rd,rin)!=NULL)

Definition at line 342 of file LTE_NR.h.

◆ LTENR_LOG

#define LTENR_LOG

Definition at line 41 of file LTE_NR.h.

◆ LTENR_MAC_PRINT_PACKET_LOG_IN

#define LTENR_MAC_PRINT_PACKET_LOG_IN ( )    print_ltenr_packet_log(pstruEventDetails->nDeviceId,pstruEventDetails->nInterfaceId,LTENR_SUBLAYER_MAC,pstruEventDetails->pPacket,false)

Definition at line 770 of file LTE_NR.h.

◆ LTENR_MAC_PRINT_PACKET_LOG_OUT

#define LTENR_MAC_PRINT_PACKET_LOG_OUT ( )    print_ltenr_packet_log(pstruEventDetails->nDeviceId,pstruEventDetails->nInterfaceId,LTENR_SUBLAYER_MAC,pstruEventDetails->pPacket,true)

Definition at line 769 of file LTE_NR.h.

◆ LTENR_MACMULTIPLEX_HARQ_LOG

#define LTENR_MACMULTIPLEX_HARQ_LOG

Definition at line 49 of file LTE_NR.h.

◆ LTENR_N11STACK_DATA_ADD

#define LTENR_N11STACK_DATA_ADD (   info,
 
)    (LIST_ADD_LAST(&(info),e))

Definition at line 409 of file LTE_NR.h.

◆ LTENR_N11STACK_DATA_ALLOC

#define LTENR_N11STACK_DATA_ALLOC ( )    (list_alloc(sizeof(LTE_NR_N11STACK_DATA),offsetof(LTE_NR_N11STACK_DATA,ele)))

Definition at line 407 of file LTE_NR.h.

◆ LTENR_N11STACK_DATA_NEXT

#define LTENR_N11STACK_DATA_NEXT (   info)    (LIST_NEXT(info))

Definition at line 408 of file LTE_NR.h.

◆ LTENR_N11STACK_DATA_REMOVE

#define LTENR_N11STACK_DATA_REMOVE (   info,
 
)    (LIST_REMOVE(&(info),e))

Definition at line 410 of file LTE_NR.h.

◆ LTENR_NGAP_DATA_ADD

#define LTENR_NGAP_DATA_ADD (   info,
 
)    (LIST_ADD_LAST(&(info),e))

Definition at line 364 of file LTE_NR.h.

◆ LTENR_NGAP_DATA_ALLOC

#define LTENR_NGAP_DATA_ALLOC ( )    (list_alloc(sizeof(LTE_NR_NGAP_DATA),offsetof(LTE_NR_NGAP_DATA,ele)))

Definition at line 362 of file LTE_NR.h.

◆ LTENR_NGAP_DATA_NEXT

#define LTENR_NGAP_DATA_NEXT (   info)    (LIST_NEXT(info))

Definition at line 363 of file LTE_NR.h.

◆ LTENR_NGAP_DATA_REMOVE

#define LTENR_NGAP_DATA_REMOVE (   info,
 
)    (LIST_REMOVE(&(info),e))

Definition at line 365 of file LTE_NR.h.

◆ LTENR_PDCP_GET

#define LTENR_PDCP_GET (   d,
 
)    (isUE(d,i)?LTENR_UEPDCP_GET(d,i):(isGNB(d,i)?LTENR_GNBPDCP_GET(d,i):NULL))

Definition at line 603 of file LTE_NR.h.

◆ LTENR_PDCP_PRINT_PACKET_LOG_IN

#define LTENR_PDCP_PRINT_PACKET_LOG_IN ( )    print_ltenr_packet_log(pstruEventDetails->nDeviceId,pstruEventDetails->nInterfaceId,LTENR_SUBLAYER_PDCP,pstruEventDetails->pPacket,false)

Definition at line 766 of file LTE_NR.h.

◆ LTENR_PDCP_PRINT_PACKET_LOG_OUT

#define LTENR_PDCP_PRINT_PACKET_LOG_OUT ( )    print_ltenr_packet_log(pstruEventDetails->nDeviceId,pstruEventDetails->nInterfaceId,LTENR_SUBLAYER_PDCP,pstruEventDetails->pPacket,true)

Definition at line 765 of file LTE_NR.h.

◆ LTENR_PFCP_DATA_ADD

#define LTENR_PFCP_DATA_ADD (   info,
 
)    (LIST_ADD_LAST(&(info),e))

Definition at line 379 of file LTE_NR.h.

◆ LTENR_PFCP_DATA_ALLOC

#define LTENR_PFCP_DATA_ALLOC ( )    (list_alloc(sizeof(LTE_NR_PFCP_DATA),offsetof(LTE_NR_PFCP_DATA,ele)))

Definition at line 377 of file LTE_NR.h.

◆ LTENR_PFCP_DATA_NEXT

#define LTENR_PFCP_DATA_NEXT (   info)    (LIST_NEXT(info))

Definition at line 378 of file LTE_NR.h.

◆ LTENR_PFCP_DATA_REMOVE

#define LTENR_PFCP_DATA_REMOVE (   info,
 
)    (LIST_REMOVE(&(info),e))

Definition at line 380 of file LTE_NR.h.

◆ LTENR_RLC_GET

#define LTENR_RLC_GET (   d,
 
)    (isUE(d,i)?LTENR_UERLC_GET(d,i):(isGNB(d,i)?LTENR_GNBRLC_GET(d,i):NULL))

Definition at line 604 of file LTE_NR.h.

◆ LTENR_RLC_PRINT_PACKET_LOG_IN

#define LTENR_RLC_PRINT_PACKET_LOG_IN ( )    print_ltenr_packet_log(pstruEventDetails->nDeviceId,pstruEventDetails->nInterfaceId,LTENR_SUBLAYER_RLC,pstruEventDetails->pPacket,false)

Definition at line 768 of file LTE_NR.h.

◆ LTENR_RLC_PRINT_PACKET_LOG_OUT

#define LTENR_RLC_PRINT_PACKET_LOG_OUT ( )    print_ltenr_packet_log(pstruEventDetails->nDeviceId,pstruEventDetails->nInterfaceId,LTENR_SUBLAYER_RLC,pstruEventDetails->pPacket,true)

Definition at line 767 of file LTE_NR.h.

◆ LTENR_RRC_PRINT_PACKET_LOG_IN

#define LTENR_RRC_PRINT_PACKET_LOG_IN ( )    print_ltenr_packet_log(pstruEventDetails->nDeviceId,pstruEventDetails->nInterfaceId,LTENR_SUBLAYER_RRC,pstruEventDetails->pPacket,false)

Definition at line 764 of file LTE_NR.h.

◆ LTENR_RRC_PRINT_PACKET_LOG_OUT

#define LTENR_RRC_PRINT_PACKET_LOG_OUT ( )    print_ltenr_packet_log(pstruEventDetails->nDeviceId,pstruEventDetails->nInterfaceId,LTENR_SUBLAYER_RRC,pstruEventDetails->pPacket,true)

Definition at line 763 of file LTE_NR.h.

◆ LTENR_SDAP_GET

#define LTENR_SDAP_GET (   d,
 
)    (isUE(d,i)?LTENR_UESDAP_GET(d,i):(isGNB(d,i)?LTENR_GNBSDAP_GET(d,i):NULL))

Definition at line 605 of file LTE_NR.h.

◆ LTENR_SDAP_PRINT_PACKET_LOG_IN

#define LTENR_SDAP_PRINT_PACKET_LOG_IN ( )    print_ltenr_packet_log(pstruEventDetails->nDeviceId,pstruEventDetails->nInterfaceId,LTENR_SUBLAYER_SDAP,pstruEventDetails->pPacket,false)

Definition at line 762 of file LTE_NR.h.

◆ LTENR_SDAP_PRINT_PACKET_LOG_OUT

#define LTENR_SDAP_PRINT_PACKET_LOG_OUT ( )    print_ltenr_packet_log(pstruEventDetails->nDeviceId,pstruEventDetails->nInterfaceId,LTENR_SUBLAYER_SDAP,pstruEventDetails->pPacket,true)

Definition at line 761 of file LTE_NR.h.

◆ LTENR_SMF_GTP_U_GET

#define LTENR_SMF_GTP_U_GET (   d)    (LTENR_SUBLAYER_DATA_GET(d,0,LTENR_DEVICETYPE_SMF,LTENR_SUBLAYER_GTP_U))

Definition at line 552 of file LTE_NR.h.

◆ LTENR_SMF_GTP_U_SET

#define LTENR_SMF_GTP_U_SET (   d,
  data 
)    (LTENR_SUBLAYER_DATA_SET(d,0,LTENR_DEVICETYPE_SMF,LTENR_SUBLAYER_GTP_U,data))

Definition at line 553 of file LTE_NR.h.

◆ LTENR_SMF_NAS_SM_GET

#define LTENR_SMF_NAS_SM_GET (   d)    (LTENR_SUBLAYER_DATA_GET(d,0,LTENR_DEVICETYPE_SMF,LTENR_SUBLAYER_NAS_SM))

Definition at line 554 of file LTE_NR.h.

◆ LTENR_SMF_NAS_SM_SET

#define LTENR_SMF_NAS_SM_SET (   d,
  data 
)    (LTENR_SUBLAYER_DATA_SET(d,0,LTENR_DEVICETYPE_SMF,LTENR_SUBLAYER_NAS_SM,data))

Definition at line 555 of file LTE_NR.h.

◆ LTENR_SMF_PFCP_GET

#define LTENR_SMF_PFCP_GET (   d)    (LTENR_SUBLAYER_DATA_GET(d,0,LTENR_DEVICETYPE_SMF,LTENR_SUBLAYER_PFCP))

Definition at line 556 of file LTE_NR.h.

◆ LTENR_SMF_PFCP_SET

#define LTENR_SMF_PFCP_SET (   d,
  data 
)    (LTENR_SUBLAYER_DATA_SET(d,0,LTENR_DEVICETYPE_SMF,LTENR_SUBLAYER_PFCP,data))

Definition at line 557 of file LTE_NR.h.

◆ LTENR_UEMAC_GET

#define LTENR_UEMAC_GET (   d,
 
)    (LTENR_SUBLAYER_DATA_GET(d,i,LTENR_DEVICETYPE_UE,LTENR_SUBLAYER_MAC))

Definition at line 530 of file LTE_NR.h.

◆ LTENR_UEMAC_SET

#define LTENR_UEMAC_SET (   d,
  i,
  data 
)    (LTENR_SUBLAYER_DATA_SET(d,i,LTENR_DEVICETYPE_UE,LTENR_SUBLAYER_MAC,data))

Definition at line 572 of file LTE_NR.h.

◆ LTENR_UEMACSCHEDULER_GET

#define LTENR_UEMACSCHEDULER_GET (   d,
 
)    (LTENR_SUBLAYER_DATA_GET(d,i,LTENR_DEVICETYPE_UE,LTENR_SUBLAYER_MACSCHEDULER))

Definition at line 532 of file LTE_NR.h.

◆ LTENR_UEMACSCHEDULER_SET

#define LTENR_UEMACSCHEDULER_SET (   d,
  i,
  data 
)    (LTENR_SUBLAYER_DATA_SET(d,i,LTENR_DEVICETYPE_UE,LTENR_SUBLAYER_MACSCHEDULER,data))

Definition at line 574 of file LTE_NR.h.

◆ LTENR_UEPDCP_GET

#define LTENR_UEPDCP_GET (   d,
 
)    (LTENR_SUBLAYER_DATA_GET(d,i,LTENR_DEVICETYPE_UE,LTENR_SUBLAYER_PDCP))

Definition at line 533 of file LTE_NR.h.

◆ LTENR_UEPDCP_ISINIT

#define LTENR_UEPDCP_ISINIT (   d,
 
)    (LTENR_SUBLAYER_DATA_IsInitialized(d,i,LTENR_DEVICETYPE_UE,LTENR_SUBLAYER_PDCP))

Definition at line 589 of file LTE_NR.h.

◆ LTENR_UEPDCP_SET

#define LTENR_UEPDCP_SET (   d,
  i,
  data 
)    (LTENR_SUBLAYER_DATA_SET(d,i,LTENR_DEVICETYPE_UE,LTENR_SUBLAYER_PDCP,data))

Definition at line 575 of file LTE_NR.h.

◆ LTENR_UEPHY_GET

#define LTENR_UEPHY_GET (   d,
 
)    (LTENR_SUBLAYER_DATA_GET(d,i,LTENR_DEVICETYPE_UE,LTENR_SUBLAYER_PHY))

Definition at line 529 of file LTE_NR.h.

◆ LTENR_UEPHY_SET

#define LTENR_UEPHY_SET (   d,
  i,
  data 
)    (LTENR_SUBLAYER_DATA_SET(d,i,LTENR_DEVICETYPE_UE,LTENR_SUBLAYER_PHY,data))

Definition at line 571 of file LTE_NR.h.

◆ LTENR_UERLC_GET

#define LTENR_UERLC_GET (   d,
 
)    (LTENR_SUBLAYER_DATA_GET(d,i,LTENR_DEVICETYPE_UE,LTENR_SUBLAYER_RLC))

Definition at line 531 of file LTE_NR.h.

◆ LTENR_UERLC_SET

#define LTENR_UERLC_SET (   d,
  i,
  data 
)    (LTENR_SUBLAYER_DATA_SET(d,i,LTENR_DEVICETYPE_UE,LTENR_SUBLAYER_RLC,data))

Definition at line 573 of file LTE_NR.h.

◆ LTENR_UERRC_GET

#define LTENR_UERRC_GET (   d,
 
)    (LTENR_SUBLAYER_DATA_GET(d,i,LTENR_DEVICETYPE_UE,LTENR_SUBLAYER_RRC))

Definition at line 534 of file LTE_NR.h.

◆ LTENR_UERRC_SET

#define LTENR_UERRC_SET (   d,
  i,
  data 
)    (LTENR_SUBLAYER_DATA_SET(d,i,LTENR_DEVICETYPE_UE,LTENR_SUBLAYER_RRC,data))

Definition at line 576 of file LTE_NR.h.

◆ LTENR_UESDAP_GET

#define LTENR_UESDAP_GET (   d,
 
)    (LTENR_SUBLAYER_DATA_GET(d,i,LTENR_DEVICETYPE_UE,LTENR_SUBLAYER_SDAP))

Definition at line 535 of file LTE_NR.h.

◆ LTENR_UESDAP_SET

#define LTENR_UESDAP_SET (   d,
  i,
  data 
)    (LTENR_SUBLAYER_DATA_SET(d,i,LTENR_DEVICETYPE_UE,LTENR_SUBLAYER_SDAP,data))

Definition at line 577 of file LTE_NR.h.

◆ LTENR_UPF_GTP_U_GET

#define LTENR_UPF_GTP_U_GET (   d)    (LTENR_SUBLAYER_DATA_GET(d,0,LTENR_DEVICETYPE_UPF,LTENR_SUBLAYER_GTP_U))

Definition at line 560 of file LTE_NR.h.

◆ LTENR_UPF_GTP_U_SET

#define LTENR_UPF_GTP_U_SET (   d,
  data 
)    (LTENR_SUBLAYER_DATA_SET(d,0,LTENR_DEVICETYPE_UPF,LTENR_SUBLAYER_GTP_U,data))

Definition at line 561 of file LTE_NR.h.

◆ LTENR_UPF_PFCP_GET

#define LTENR_UPF_PFCP_GET (   d)    (LTENR_SUBLAYER_DATA_GET(d,0,LTENR_DEVICETYPE_UPF,LTENR_SUBLAYER_PFCP))

Definition at line 562 of file LTE_NR.h.

◆ LTENR_UPF_PFCP_SET

#define LTENR_UPF_PFCP_SET (   d,
  data 
)    (LTENR_SUBLAYER_DATA_SET(d,0,LTENR_DEVICETYPE_UPF,LTENR_SUBLAYER_PFCP,data))

Definition at line 563 of file LTE_NR.h.

◆ MAX_BWP_COUNT

#define MAX_BWP_COUNT   (4)

Definition at line 777 of file LTE_NR.h.

◆ MAX_CA_COUNT

#define MAX_CA_COUNT
Value:
(16*2) /*For TDD - 16
* For FDD - 16 *(1 for DL & one for UL
*/

Definition at line 775 of file LTE_NR.h.

◆ MAX_LAYER_COUNT

#define MAX_LAYER_COUNT   (16)

Definition at line 778 of file LTE_NR.h.

◆ setAMF

#define setAMF (   d)    (LTENR_DEVICETYPE_SET(d,0,LTENR_DEVICETYPE_AMF))

Definition at line 600 of file LTE_NR.h.

◆ setEPC

#define setEPC (   d,
 
)    (LTENR_DEVICETYPE_SET(d,i,LTENR_DEVICETYPE_EPC))

Definition at line 599 of file LTE_NR.h.

◆ setGNB

#define setGNB (   d,
 
)    (LTENR_DEVICETYPE_SET(d,i,LTENR_DEVICETYPE_GNB))

Definition at line 598 of file LTE_NR.h.

◆ setSMF

#define setSMF (   d)    (LTENR_DEVICETYPE_SET(d,0,LTENR_DEVICETYPE_SMF))

Definition at line 601 of file LTE_NR.h.

◆ setUE

#define setUE (   d,
 
)    (LTENR_DEVICETYPE_SET(d,i,LTENR_DEVICETYPE_UE))

Definition at line 597 of file LTE_NR.h.

◆ setUPF

#define setUPF (   d)    (LTENR_DEVICETYPE_SET(d,0,LTENR_DEVICETYPE_UPF))

Definition at line 602 of file LTE_NR.h.

Typedef Documentation

◆ LTE_NR_GTPU_DATA

◆ LTE_NR_N11STACK_DATA

◆ LTE_NR_NGAP_DATA

◆ LTE_NR_PFCP_DATA

◆ LTENR_ASSOCIATEDUEPHYINFO

Definition at line 59 of file LTE_NR.h.

◆ LTENR_ASSOCIATIONINFO

◆ LTENR_CELL_INTERFERENCEACE_TYPE

◆ LTENR_Cell_List

◆ LTENR_CELL_TYPES

◆ LTENR_DEVICETYPE

◆ LTENR_GNBPHY

Definition at line 60 of file LTE_NR.h.

◆ LTENR_INTERFACE_TYPE

◆ LTENR_LOGICALCHANNEL

◆ LTENR_NSA_MODES

◆ LTENR_PHYSICALCHANNEL

◆ LTENR_PROTODATA

◆ LTENR_RLCMODE

◆ LTENR_SRB

typedef enum enum_LTENR_SRB LTENR_SRB

◆ LTENR_SUBLAYER

◆ LTENR_SUBLAYERINFO

◆ LTENR_TRANSPORTCHANNEL

◆ ptrLTE_NR_GTPU_DATA

◆ ptrLTE_NR_N11STACK_DATA

◆ ptrLTE_NR_NGAP_DATA

◆ ptrLTE_NR_PFCP_DATA

◆ ptrLTENR_ASSOCIATEDUEPHYINFO

Definition at line 59 of file LTE_NR.h.

◆ ptrLTENR_ASSOCIATIONINFO

◆ ptrLTENR_Cell_List

◆ ptrLTENR_GNBPHY

Definition at line 60 of file LTE_NR.h.

◆ ptrLTENR_PROTODATA

◆ ptrLTENR_SUBLAYERINFO

Enumeration Type Documentation

◆ enum_LTE_NR_DEVICE_TYPE

Types of DEVICE.

Enumerator
LTENR_DEVICETYPE_UE 
LTENR_DEVICETYPE_GNB 
LTENR_DEVICETYPE_ENB 
LTENR_DEVICETYPE_EPC 
LTENR_DEVICETYPE_AMF 
LTENR_DEVICETYPE_SMF 
LTENR_DEVICETYPE_UPF 
LTENR_DEVICETYPE_LAST 

Definition at line 69 of file LTE_NR.h.

◆ enum_LTE_NR_SUBLAYER

Type to Sublayers.

Enumerator
LTENR_SUBLAYER_NGAP 
LTENR_SUBLAYER_GTP_U 
LTENR_SUBLAYER_NAS_MM 
LTENR_SUBLAYER_NAS_SM 
LTENR_SUBLAYER_PFCP 
LTENR_SUBLAYER_EPC 
LTENR_SUBLAYER_NAS 
LTENR_SUBLAYER_SDAP 
LTENR_SUBLAYER_RRC 
LTENR_SUBLAYER_PDCP 
LTENR_SUBLAYER_RLC 
LTENR_SUBLAYER_MACSCHEDULER 
LTENR_SUBLAYER_MAC 
LTENR_SUBLAYER_PHY 
LTENR_SUBLAYER_LAST 

Definition at line 201 of file LTE_NR.h.

◆ enum_LTENR_CELL_INTERFERENCE_TYPE

Enumerator
NONE 
LTENR_GRADED_DISTANCE_BASED_WYNER_MODEL_INTERFERENCE 
LTENR_EXACT_GEOMETRIC_MODEL_INTERFERENCE 
LTENR_INTERFERENCE_OVER_THERMAL_INTERFERENCE 

Definition at line 610 of file LTE_NR.h.

◆ enum_LTENR_CELL_TYPES

Enumerator
CELL_TYPE_NONE 
MMWAVE_CELL_TYPE 
NON_MMWAVE_CELL_TYPE 

Definition at line 414 of file LTE_NR.h.

◆ enum_LTENR_INTERFACE_TYPE

Type of Interfaces.

Enumerator
nGC_INTERFACE_NULL 
nGC_INTERFACE_LTE 
nGC_INTERFACE_RAN 
nGC_INTERFACE_N1_N2 
nGC_INTERFACE_N3 
nGC_INTERFACE_N4 
nGC_INTERFACE_N11 
nGC_INTERFACE_N6 
nGC_INTERFACE_XN 
nGC_INTERFACE_LTE_S1 
nGC_INTERFACE_LAST 

Definition at line 179 of file LTE_NR.h.

◆ enum_LTENR_LogicalChannel

Types of Logical Channel.

Enumerator
LTENR_LOGICALCHANNEL_NONE 
LTENR_LOGICALCHANNEL_PCCH 
LTENR_LOGICALCHANNEL_BCCH 
LTENR_LOGICALCHANNEL_CCCH 
LTENR_LOGICALCHANNEL_DCCH 
LTENR_LOGICALCHANNEL_DTCH 
LTENR_LOGICALCHANNEL_LAST 

Definition at line 89 of file LTE_NR.h.

◆ enum_LTENR_NSA_MODES

Enumerator
NSA_MODE_OPTION3 
NSA_MODE_OPTION3A 
NSA_MODE_OPTION3X 
NSA_MODE_OPTION4 
NSA_MODE_OPTION4A 
NSA_MODE_OPTION7 
NSA_MODE_OPTION7A 
NSA_MODE_OPTION7X 
NSA_MODE_LAST 

Definition at line 421 of file LTE_NR.h.

◆ enum_LTENR_PhysicalChannel

Types of Physical Channel.

Enumerator
LTENR_PHYSICALCHANNEL_NONE 
LTENR_PHYSICALCHANNEL_PBCH 
LTENR_PHYSICALCHANNEL_PDCCH 
LTENR_PHYSICALCHANNEL_PDSCH 
LTENR_PHYSICALCHANNEL_PRACH 
LTENR_PHYSICALCHANNEL_PUSCH 
LTENR_PHYSICALCHANNEL_PUCCH 
LTENR_PHYSICALCHANNEL_LAST 

Definition at line 144 of file LTE_NR.h.

◆ enum_LTENR_RLCMode

Types of RLC Mode.

Enumerator
LTENR_RLCMODE_TM 
LTENR_RLCMODE_UM 
LTENR_RLCMODE_AM 

Definition at line 164 of file LTE_NR.h.

◆ enum_LTENR_SRB

Types of SRB.

Enumerator
LTENR_SRB0 
LTENR_SRB1 
LTENR_SRB2 
LTENR_NA 
LTENR_LAST 

Definition at line 108 of file LTE_NR.h.

◆ enum_LTENR_TransportChannel

Types of Transport Channel.

Enumerator
LTENR_TRANSPORTCHANNEL_NONE 
LTENR_TRANSPORTCHANNEL_BCH 
LTENR_TRANSPORTCHANNEL_PCH 
LTENR_TRANSPORTCHANNEL_DL_SCH 
LTENR_TRANSPORTCHANNEL_UL_SCH 
LTENR_TRANSPORTCHANNEL_RACH 
LTENR_TRANSPORTCHANNEL_LAST 

Definition at line 125 of file LTE_NR.h.

Function Documentation

◆ close_ltenr_PRB_log()

void close_ltenr_PRB_log ( )

Definition at line 64 of file LTENR_PRB.c.

Here is the caller graph for this function:

◆ fn_NetSim_FIND_LTE_INTERFACE()

NETSIM_ID fn_NetSim_FIND_LTE_INTERFACE ( NETSIM_ID  r)
Here is the caller graph for this function:

◆ fn_NetSim_FIND_LTENR_INTERFACE()

NETSIM_ID fn_NetSim_FIND_LTENR_INTERFACE ( NETSIM_ID  r)
Here is the caller graph for this function:

◆ fn_NetSim_Get_LTENR_INTERFACE_ID_FROM_DEVICE_ID()

NETSIM_ID fn_NetSim_Get_LTENR_INTERFACE_ID_FROM_DEVICE_ID ( NETSIM_ID  r)
Here is the caller graph for this function:

◆ fn_NetSim_isDeviceLTENR()

bool fn_NetSim_isDeviceLTENR ( NETSIM_ID  r,
NETSIM_ID  rin 
)
Here is the caller graph for this function:

◆ fn_NetSim_LTE_MAC_PRBLOG()

void fn_NetSim_LTE_MAC_PRBLOG ( )

Definition at line 33 of file LTENR_PRB.c.

Here is the caller graph for this function:

◆ fn_NetSim_LTENR_AMF_INIT()

void fn_NetSim_LTENR_AMF_INIT ( NETSIM_ID  AMFID)

Definition at line 447 of file LTENR_AMF.c.

Here is the call graph for this function:

◆ fn_NetSim_LTENR_AMF_PACKET_HANDLER()

void fn_NetSim_LTENR_AMF_PACKET_HANDLER ( )

Definition at line 344 of file LTENR_AMF.c.

Here is the call graph for this function:
Here is the caller graph for this function:

◆ fn_NetSim_LTENR_Cell_Metrics_F()

int fn_NetSim_LTENR_Cell_Metrics_F ( PMETRICSWRITER  metricsWriter)

Definition at line 890 of file LTENR_PDCP.c.

Here is the call graph for this function:
Here is the caller graph for this function:

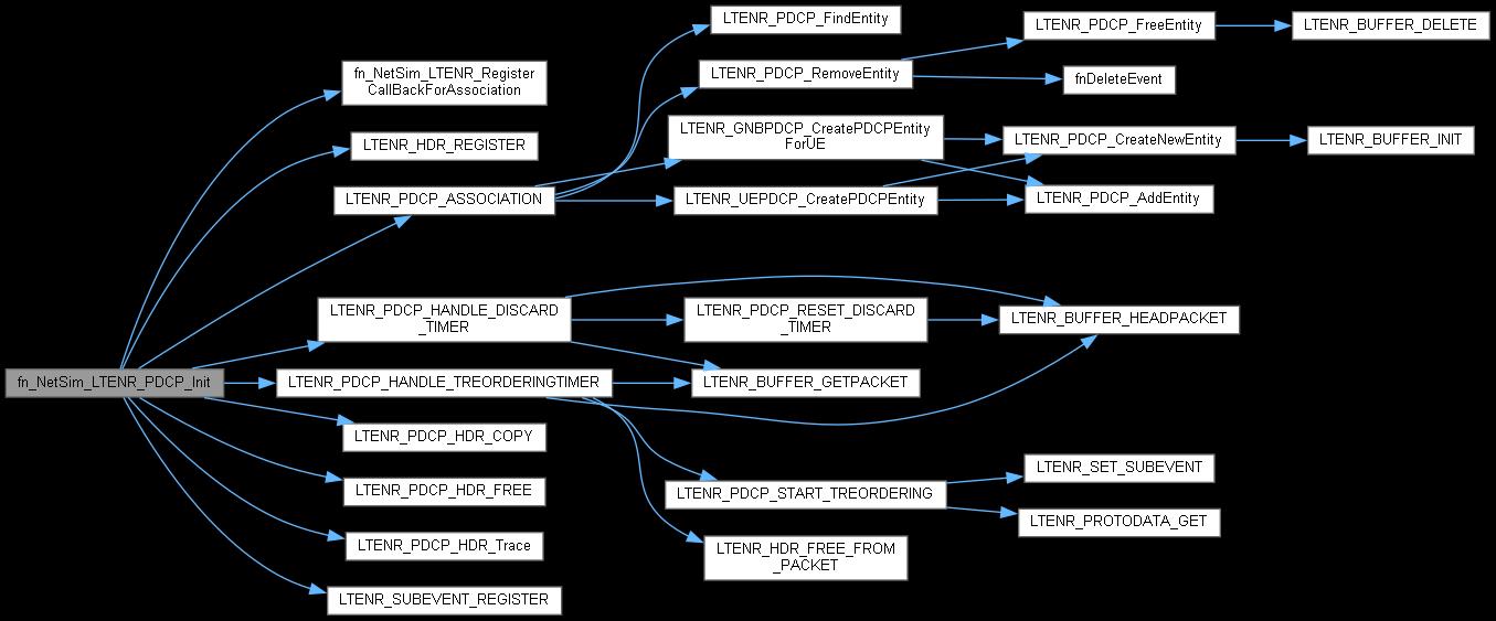
◆ fn_NetSim_LTENR_CORE_Init()

void fn_NetSim_LTENR_CORE_Init ( )

Definition at line 69 of file LTENR_GNB_CORE.c.

Here is the call graph for this function:

◆ fn_NetSim_LTENR_CORE_INTERFACE()

NETSIM_ID fn_NetSim_LTENR_CORE_INTERFACE ( NETSIM_ID  d,
LTENR_INTERFACE_TYPE  type 
)
Here is the caller graph for this function:

◆ fn_NetSim_LTENR_EPC_RouteHOPacket()

void fn_NetSim_LTENR_EPC_RouteHOPacket ( )

Definition at line 719 of file LTENR_NAS.c.

Here is the call graph for this function:
Here is the caller graph for this function:

◆ fn_NetSim_LTENR_GNB_CORE_PACKET_HANDLER()

void fn_NetSim_LTENR_GNB_CORE_PACKET_HANDLER ( )

Definition at line 263 of file LTENR_GNB_CORE.c.

Here is the call graph for this function:
Here is the caller graph for this function:

◆ fn_NetSim_LTENR_GNB_XN_INTERFACE_INIT()

void fn_NetSim_LTENR_GNB_XN_INTERFACE_INIT ( )

◆ fn_NetSim_LTENR_GNBMAC_Init()

void fn_NetSim_LTENR_GNBMAC_Init ( NETSIM_ID  gnbId,
NETSIM_ID  gnbIf 
)

Definition at line 55 of file LTENR_MAC.c.

Here is the call graph for this function:

◆ fn_NetSim_LTENR_GNBPDCP_Init()

void fn_NetSim_LTENR_GNBPDCP_Init ( NETSIM_ID  gnbId,
NETSIM_ID  gnbIf 
)

Definition at line 134 of file LTENR_PDCP.c.

Here is the call graph for this function:

◆ fn_NetSim_LTENR_GNBPHY_Init()

void fn_NetSim_LTENR_GNBPHY_Init ( NETSIM_ID  gnbId,
NETSIM_ID  gnbIf 
)

Definition at line 79 of file LTENR_PHY.c.

Here is the call graph for this function:

◆ fn_NetSim_LTENR_GNBRLC_Init()

void fn_NetSim_LTENR_GNBRLC_Init ( NETSIM_ID  gnbId,
NETSIM_ID  gnbIf 
)

Definition at line 83 of file LTENR_RLC.c.

Here is the call graph for this function:

◆ fn_NetSim_LTENR_GNBRRC_Init()

void fn_NetSim_LTENR_GNBRRC_Init ( NETSIM_ID  gnbId,
NETSIM_ID  gnbInterface 
)

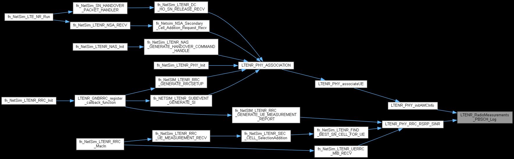
Definition at line 944 of file LTENR_GNBRRC.c.

Here is the call graph for this function:

◆ fn_NetSim_LTENR_GNBSDAP_Init()

void fn_NetSim_LTENR_GNBSDAP_Init ( NETSIM_ID  gnbId,
NETSIM_ID  gnbIf 
)

Definition at line 139 of file LTENR_SDAP.c.

◆ fn_NetSim_LTENR_HandlePhyOut()

void fn_NetSim_LTENR_HandlePhyOut ( )

Definition at line 1290 of file LTENR_PHY.c.

Here is the call graph for this function:
Here is the caller graph for this function:

◆ fn_NetSim_LTENR_Handover_RECV()

void fn_NetSim_LTENR_Handover_RECV ( )

Definition at line 151 of file LTENR_HANDOVER.c.

Here is the call graph for this function:
Here is the caller graph for this function:

◆ fn_NetSim_LTENR_HARQ_AllocateCBG()

void fn_NetSim_LTENR_HARQ_AllocateCBG ( NETSIM_ID  gnbId,
NETSIM_ID  gnbIf,
int  caId 
)

Definition at line 534 of file LTENR_HARQ.c.

Here is the call graph for this function:
Here is the caller graph for this function:

◆ fn_NetSim_LTENR_HARQ_Finish()

void fn_NetSim_LTENR_HARQ_Finish ( )

Definition at line 376 of file LTENR_HARQ.c.

Here is the call graph for this function:
Here is the caller graph for this function:

◆ fn_NetSim_LTENR_HARQ_GetNDIFlag()

bool fn_NetSim_LTENR_HARQ_GetNDIFlag ( ptrLTENR_ASSOCIATEDUEPHYINFO  assocInfo,
bool  isUplink,
int  caId 
)

Definition at line 430 of file LTENR_HARQ.c.

Here is the caller graph for this function:

◆ fn_NetSim_LTENR_HARQ_GetPRBReqdForRetx()

UINT fn_NetSim_LTENR_HARQ_GetPRBReqdForRetx ( ptrLTENR_ASSOCIATEDUEPHYINFO  assocInfo,
bool  isUplink,
int  caId 
)

Definition at line 383 of file LTENR_HARQ.c.

Here is the caller graph for this function:

◆ fn_NetSim_LTENR_HARQ_HandleSlotStart()

void fn_NetSim_LTENR_HARQ_HandleSlotStart ( NETSIM_ID  gnbId,
NETSIM_ID  gnbIf,
int  caId 
)

Definition at line 436 of file LTENR_HARQ.c.

Here is the call graph for this function:
Here is the caller graph for this function:

◆ fn_NetSim_LTENR_HARQ_Init()

void fn_NetSim_LTENR_HARQ_Init ( )

Definition at line 368 of file LTENR_HARQ.c.

Here is the call graph for this function:
Here is the caller graph for this function:

◆ fn_NetSim_LTENR_HARQ_StoreDLPacket()

void fn_NetSim_LTENR_HARQ_StoreDLPacket ( )

Definition at line 577 of file LTENR_HARQ.c.

Here is the call graph for this function:
Here is the caller graph for this function:

◆ fn_NetSim_LTENR_HARQ_StoreULPacket()

void fn_NetSim_LTENR_HARQ_StoreULPacket ( )

Definition at line 610 of file LTENR_HARQ.c.

Here is the call graph for this function:
Here is the caller graph for this function:

◆ fn_NetSim_LTENR_HARQ_Transmit()

void fn_NetSim_LTENR_HARQ_Transmit ( NETSIM_ID  gNBId,
NETSIM_ID  gNBIf,
int  caId 
)

Definition at line 715 of file LTENR_HARQ.c.

Here is the call graph for this function:
Here is the caller graph for this function:

◆ fn_NetSim_LTENR_HARQ_TransmitDownLinkCBG()

void fn_NetSim_LTENR_HARQ_TransmitDownLinkCBG ( NETSIM_ID  gnbId,
NETSIM_ID  gnbIf,
ptrLTENR_ASSOCIATEDUEPHYINFO  info,
int  caId 
)

Definition at line 697 of file LTENR_HARQ.c.

Here is the call graph for this function:
Here is the caller graph for this function:

◆ fn_NetSim_LTENR_HARQ_TransmitUpLinkCBG()

void fn_NetSim_LTENR_HARQ_TransmitUpLinkCBG ( NETSIM_ID  gnbId,
NETSIM_ID  gnbIf,
ptrLTENR_ASSOCIATEDUEPHYINFO  info,
int  caId 
)

Definition at line 706 of file LTENR_HARQ.c.

Here is the call graph for this function:
Here is the caller graph for this function:

◆ fn_NetSim_LTENR_InitAssociation()

void fn_NetSim_LTENR_InitAssociation ( )

Definition at line 20 of file LTENR_Association.c.

Here is the call graph for this function:

◆ fn_NetSim_LTENR_INTERFACE_ID_FROM_CONNECTED_DEVICE()

NETSIM_ID fn_NetSim_LTENR_INTERFACE_ID_FROM_CONNECTED_DEVICE ( NETSIM_ID  d,
NETSIM_ID  in,
NETSIM_ID  r 
)
Here is the caller graph for this function:

◆ fn_NetSim_LTENR_IS_S1_INTERFACE_EXISTS()

bool fn_NetSim_LTENR_IS_S1_INTERFACE_EXISTS ( NETSIM_ID  d)
Here is the caller graph for this function:

◆ fn_NetSim_LTENR_LTE_S1_CONTROL_PACKET_TO_RAN()

void fn_NetSim_LTENR_LTE_S1_CONTROL_PACKET_TO_RAN ( NETSIM_ID  d,
NETSIM_ID  RANIF,
NetSim_PACKET packet 
)

Definition at line 691 of file LTENR_GNB_CORE.c.

Here is the call graph for this function:
Here is the caller graph for this function:

◆ fn_NetSim_LTENR_MAC_Init()

void fn_NetSim_LTENR_MAC_Init ( )

Definition at line 31 of file LTENR_MAC.c.

◆ fn_NetSim_LTENR_MASTER_INTEFACE_FOR_UE()

NETSIM_ID fn_NetSim_LTENR_MASTER_INTEFACE_FOR_UE ( NETSIM_ID  d,
NETSIM_ID  in 
)
Here is the caller graph for this function:

◆ fn_NetSim_LTENR_NAS_Init()

void fn_NetSim_LTENR_NAS_Init ( )

Definition at line 786 of file LTENR_NAS.c.

Here is the call graph for this function:

◆ fn_NetSim_LTENR_NON_RAN_GNB_INIT()

void fn_NetSim_LTENR_NON_RAN_GNB_INIT ( NETSIM_ID  GNBID)

Definition at line 328 of file LTENR_GNB_CORE.c.

Here is the call graph for this function:

◆ fn_NetSim_LTENR_NSA_IS_CORE_SPLIT_EXISTS()

bool fn_NetSim_LTENR_NSA_IS_CORE_SPLIT_EXISTS ( NETSIM_ID  d,
NETSIM_ID  in 
)
Here is the caller graph for this function:

◆ fn_NetSim_LTENR_NSA_IS_OPTION_X_EXISTS()

bool fn_NetSim_LTENR_NSA_IS_OPTION_X_EXISTS ( NETSIM_ID  d,
NETSIM_ID  in 
)
Here is the caller graph for this function:

◆ fn_NetSim_LTENR_NSA_RECV()

void fn_NetSim_LTENR_NSA_RECV ( )

Definition at line 167 of file LTENR_NSA.c.

Here is the call graph for this function:
Here is the caller graph for this function:

◆ fn_NetSim_LTENR_NSA_SN_HANDOVER_INIT()

void fn_NetSim_LTENR_NSA_SN_HANDOVER_INIT ( )

Definition at line 492 of file LTENR_SN_HandOver.c.

Here is the call graph for this function:
Here is the caller graph for this function:

◆ fn_NetSim_LTENR_NSA_Splitting_Alogrithm_For_EPC()

NETSIM_ID fn_NetSim_LTENR_NSA_Splitting_Alogrithm_For_EPC ( NETSIM_ID  dest)

Definition at line 270 of file LTENR_NSA.c.

Here is the call graph for this function:
Here is the caller graph for this function:

◆ fn_NetSim_LTENR_PDCP_Init()

void fn_NetSim_LTENR_PDCP_Init ( )

Definition at line 115 of file LTENR_PDCP.c.

Here is the call graph for this function:

◆ fn_NetSim_LTENR_PDCP_ReceivePDCPSDU()

void fn_NetSim_LTENR_PDCP_ReceivePDCPSDU ( )

Definition at line 776 of file LTENR_PDCP.c.

Here is the call graph for this function:

◆ fn_NetSim_LTENR_PDCP_TransmitPDCPSDU()

void fn_NetSim_LTENR_PDCP_TransmitPDCPSDU ( )

Definition at line 664 of file LTENR_PDCP.c.

Here is the call graph for this function:

◆ fn_NetSim_LTENR_PHY_Init()

void fn_NetSim_LTENR_PHY_Init ( )

Definition at line 66 of file LTENR_PHY.c.

Here is the call graph for this function:

◆ fn_NetSim_LTENR_RegisterCallBackForAssociation()

void fn_NetSim_LTENR_RegisterCallBackForAssociation ( void(*)(NETSIM_ID gnbId, NETSIM_ID gnbIf, NETSIM_ID ueId, NETSIM_ID ueIf, bool isAssociated)  fnCallBack)

Definition at line 60 of file LTENR_Association.c.

Here is the caller graph for this function:

◆ fn_NetSim_LTENR_RLC_BufferStatusNotificaton()

UINT fn_NetSim_LTENR_RLC_BufferStatusNotificaton ( NETSIM_ID  d,
NETSIM_ID  in,
NETSIM_ID  r,
NETSIM_ID  rin,
LTENR_LOGICALCHANNEL  logicalChannel 
)

Definition at line 470 of file LTENR_RLC.c.

Here is the call graph for this function:
Here is the caller graph for this function:

◆ fn_NetSim_LTENR_RLC_HandleMACIN()

void fn_NetSim_LTENR_RLC_HandleMACIN ( )

Definition at line 518 of file LTENR_RLC.c.

Here is the call graph for this function:

◆ fn_NetSim_LTENR_RLC_HandlePDUFromUpperLayer()

void fn_NetSim_LTENR_RLC_HandlePDUFromUpperLayer ( )

Definition at line 396 of file LTENR_RLC.c.

Here is the call graph for this function:

◆ fn_NetSim_LTENR_RLC_Init()

void fn_NetSim_LTENR_RLC_Init ( )

Definition at line 47 of file LTENR_RLC.c.

Here is the call graph for this function:

◆ fn_NetSim_LTENR_RLC_TransmissionStatusNotification()

void fn_NetSim_LTENR_RLC_TransmissionStatusNotification ( NETSIM_ID  d,
NETSIM_ID  in,
NETSIM_ID  r,
NETSIM_ID  rin,
UINT  size,
LTENR_LOGICALCHANNEL  logicalChannel 
)

Definition at line 423 of file LTENR_RLC.c.

Here is the call graph for this function:
Here is the caller graph for this function:

◆ fn_NetSim_LTENR_RRC_Init()

void fn_NetSim_LTENR_RRC_Init ( )

Definition at line 65 of file LTENR_RRC.c.

Here is the call graph for this function:

◆ fn_NetSim_LTENR_RRC_isActive()

bool fn_NetSim_LTENR_RRC_isActive ( NETSIM_ID  d,
NETSIM_ID  in,
NETSIM_ID  r,
NETSIM_ID  rin 
)

Definition at line 166 of file LTENR_RRC.c.

Here is the caller graph for this function:

◆ fn_NetSim_LTENR_RRC_isConnected()

bool fn_NetSim_LTENR_RRC_isConnected ( NETSIM_ID  d,
NETSIM_ID  in,
NETSIM_ID  r,
NETSIM_ID  rin 
)

Definition at line 140 of file LTENR_RRC.c.

Here is the caller graph for this function:

◆ fn_NetSim_LTENR_RRC_MacIn()

void fn_NetSim_LTENR_RRC_MacIn ( )

Definition at line 84 of file LTENR_RRC.c.

Here is the call graph for this function:

◆ fn_NetSim_LTENR_RRC_MacOut()

void fn_NetSim_LTENR_RRC_MacOut ( )

Definition at line 75 of file LTENR_RRC.c.

◆ fn_NetSim_LTENR_SDAP_HandleMacIn()

void fn_NetSim_LTENR_SDAP_HandleMacIn ( )

Definition at line 565 of file LTENR_SDAP.c.

Here is the call graph for this function:

◆ fn_NetSim_LTENR_SDAP_HandleMacOut()

void fn_NetSim_LTENR_SDAP_HandleMacOut ( )

Definition at line 327 of file LTENR_SDAP.c.

Here is the call graph for this function:

◆ fn_NetSim_LTENR_SDAP_Init()

void fn_NetSim_LTENR_SDAP_Init ( )

Definition at line 124 of file LTENR_SDAP.c.

Here is the call graph for this function:

◆ fn_NetSim_LTENR_SDAP_Metrics_F()

int fn_NetSim_LTENR_SDAP_Metrics_F ( PMETRICSWRITER  metricsWriter)

Definition at line 588 of file LTENR_SDAP.c.

Here is the call graph for this function:

◆ fn_NetSim_LTENR_SEC_INTEFACE_FOR_UE()

NETSIM_ID fn_NetSim_LTENR_SEC_INTEFACE_FOR_UE ( NETSIM_ID  d,
NETSIM_ID  in 
)
Here is the caller graph for this function:

◆ fn_NetSim_LTENR_SMF_INIT()

void fn_NetSim_LTENR_SMF_INIT ( NETSIM_ID  SMFID)

Definition at line 514 of file LTENR_SMF_UPF.c.

Here is the call graph for this function:

◆ fn_NetSim_LTENR_SMF_UPF_PACKET_HANDLER()

void fn_NetSim_LTENR_SMF_UPF_PACKET_HANDLER ( )

Definition at line 537 of file LTENR_SMF_UPF.c.

Here is the call graph for this function:
Here is the caller graph for this function:

◆ fn_NetSim_LTENR_SNED_TO_XN_INTERFACE()

void fn_NetSim_LTENR_SNED_TO_XN_INTERFACE ( NetSim_PACKET packet,
NETSIM_ID  d,
NETSIM_ID  in,
NETSIM_ID  r,
NETSIM_ID  rin,
char *  gateway,
char *  nexthop,
bool  flag 
)

Definition at line 234 of file LTENR_NSA.c.

Here is the call graph for this function:
Here is the caller graph for this function:

◆ fn_NetSim_LTENR_UEMAC_Init()

void fn_NetSim_LTENR_UEMAC_Init ( NETSIM_ID  ueId,
NETSIM_ID  ueIf 
)

Definition at line 36 of file LTENR_MAC.c.

◆ fn_NetSim_LTENR_UEPDCP_Init()

void fn_NetSim_LTENR_UEPDCP_Init ( NETSIM_ID  ueId,
NETSIM_ID  ueIf 
)

Definition at line 147 of file LTENR_PDCP.c.

Here is the call graph for this function:

◆ fn_NetSim_LTENR_UEPHY_Init()

void fn_NetSim_LTENR_UEPHY_Init ( NETSIM_ID  ueId,
NETSIM_ID  ueIf 
)

Definition at line 75 of file LTENR_PHY.c.

◆ fn_NetSim_LTENR_UERLC_Init()

void fn_NetSim_LTENR_UERLC_Init ( NETSIM_ID  ueId,
NETSIM_ID  ueIf 
)

Definition at line 64 of file LTENR_RLC.c.

Here is the call graph for this function:

◆ fn_NetSim_LTENR_UERRC_Init()

void fn_NetSim_LTENR_UERRC_Init ( NETSIM_ID  ueId,
NETSIM_ID  ueInterface 
)

Definition at line 977 of file LTENR_GNBRRC.c.

Here is the call graph for this function:

◆ fn_NetSim_LTENR_UESDAP_Init()

void fn_NetSim_LTENR_UESDAP_Init ( NETSIM_ID  ueId,
NETSIM_ID  ueIf 
)

Definition at line 133 of file LTENR_SDAP.c.

◆ fn_NetSim_LTENR_UPF_INIT()

void fn_NetSim_LTENR_UPF_INIT ( NETSIM_ID  UPFID)

Definition at line 524 of file LTENR_SMF_UPF.c.

Here is the call graph for this function:

◆ fn_NetSim_NAS_IN()

void fn_NetSim_NAS_IN ( )

Definition at line 818 of file LTENR_NAS.c.

Here is the call graph for this function:

◆ fn_NetSim_PHY_MOBILITY_HANDLE()

void fn_NetSim_PHY_MOBILITY_HANDLE ( NETSIM_ID  d)

Definition at line 926 of file LTENR_PHY.c.

Here is the call graph for this function:

◆ fn_NetSim_SN_HANDOVER_PACKET_HANDLER()

void fn_NetSim_SN_HANDOVER_PACKET_HANDLER ( )

Definition at line 509 of file LTENR_SN_HandOver.c.

Here is the call graph for this function:
Here is the caller graph for this function:

◆ fnCallSublayer()

void fnCallSublayer ( LTENR_SUBLAYER  layer,
int  c 
)

◆ free_interference()

void free_interference ( )

Definition at line 294 of file LTENR_Interference.c.

◆ get_ltenr_log_status()

bool get_ltenr_log_status ( )

Definition at line 474 of file LTE_NR.c.

◆ gNB_N3_Forward_packet_to_MAC()

void gNB_N3_Forward_packet_to_MAC ( NETSIM_ID  d,
NETSIM_ID  rin,
NetSim_PACKET packet 
)

Definition at line 658 of file LTENR_GNB_CORE.c.

Here is the call graph for this function:
Here is the caller graph for this function:

◆ gNB_N3_Forward_packet_to_RAN()

void gNB_N3_Forward_packet_to_RAN ( NETSIM_ID  d,
NETSIM_ID  in,
NETSIM_ID  rin,
NetSim_PACKET packet 
)

Definition at line 634 of file LTENR_GNB_CORE.c.

Here is the call graph for this function:
Here is the caller graph for this function:

◆ HARQAssociationHandler()

void HARQAssociationHandler ( NETSIM_ID  gnbId,
NETSIM_ID  gnbIf,
NETSIM_ID  ueId,
NETSIM_ID  ueIf,
bool  isAssociated 
)

Definition at line 354 of file LTENR_HARQ.c.

Here is the call graph for this function:
Here is the caller graph for this function:

◆ isBLEREnable()

bool isBLEREnable ( NETSIM_ID  d,
NETSIM_ID  in 
)

◆ isLTE_NRInterface()

bool isLTE_NRInterface ( NETSIM_ID  d,
NETSIM_ID  i 
)
Here is the caller graph for this function:

◆ isLTENR_RANInterface()

bool isLTENR_RANInterface ( NETSIM_ID  d,
NETSIM_ID  in 
)
Here is the caller graph for this function:

◆ LTENR_ASSOCIATEINFO_ADD()

void LTENR_ASSOCIATEINFO_ADD ( NETSIM_ID  d,
NETSIM_ID  in,
NETSIM_ID  rd,
NETSIM_ID  rin 
)
Here is the caller graph for this function:

◆ LTENR_ASSOCIATEINFO_FIND()

ptrLTENR_ASSOCIATIONINFO LTENR_ASSOCIATEINFO_FIND ( NETSIM_ID  d,
NETSIM_ID  in,
NETSIM_ID  rd,
NETSIM_ID  rin 
)
Here is the caller graph for this function:

◆ LTENR_ASSOCIATEINFO_REMOVE()

void LTENR_ASSOCIATEINFO_REMOVE ( NETSIM_ID  d,
NETSIM_ID  in,
NETSIM_ID  rd,
NETSIM_ID  rin 
)
Here is the caller graph for this function:

◆ LTENR_ConvertStrToEnumWithErrorMsg()

int LTENR_ConvertStrToEnumWithErrorMsg ( const char **  enumstr,
const char *  str,
int  length,
char *  name 
)

Definition at line 500 of file LTE_NR.c.

◆ LTENR_Core_Send_Packet()

void LTENR_Core_Send_Packet ( NETSIM_ID  src,
NETSIM_ID  dest,
NETSIM_IPAddress  srcIP,
NETSIM_IPAddress  destIP,
void *  hdr,
UINT  size,
NETSIM_ID  packetType,
char *  szPacketType,
NETSIM_ID  type 
)
Here is the caller graph for this function:

◆ LTENR_EPC_ALLOC()

void LTENR_EPC_ALLOC ( NETSIM_ID  d,
NETSIM_ID  in 
)

Definition at line 31 of file LTENR_EPC.c.

◆ LTENR_EPC_ASSOCIATION()

void LTENR_EPC_ASSOCIATION ( NETSIM_ID  epcId,
NETSIM_ID  epcIf,
NETSIM_ID  gnbId,
NETSIM_ID  gnbIf,
NETSIM_ID  ueId,
NETSIM_ID  ueIf 
)

Definition at line 41 of file LTENR_EPC.c.

Here is the caller graph for this function:

◆ LTENR_EPC_NetworkOut()

void LTENR_EPC_NetworkOut ( )

Definition at line 162 of file LTENR_EPC.c.

Here is the call graph for this function:

◆ LTENR_FIND_ASSOCIATEINTERFACE()

NETSIM_ID LTENR_FIND_ASSOCIATEINTERFACE ( NETSIM_ID  d,
NETSIM_ID  i,
NETSIM_ID  rd 
)
Here is the caller graph for this function:

◆ LTENR_fn_InterferenceInit()

void LTENR_fn_InterferenceInit ( )

Definition at line 93 of file LTENR_Interference.c.

Here is the call graph for this function:
Here is the caller graph for this function:

◆ LTENR_FreeBLERTable()

void LTENR_FreeBLERTable ( )
Here is the caller graph for this function:

◆ LTENR_GET_PACKET_FROM_ACCESS_BUFFER()

bool LTENR_GET_PACKET_FROM_ACCESS_BUFFER ( )
Here is the caller graph for this function:

◆ LTENR_GetBLER()

double LTENR_GetBLER ( int  tableId,
int  mcsIndex,
int  bg,
int  cbs,
double  sinr 
)
Here is the caller graph for this function:

◆ LTENR_GNB_SETEPC()

void LTENR_GNB_SETEPC ( NETSIM_ID  d,
NETSIM_ID  in,
NETSIM_ID e,
NETSIM_ID ein 
)

Definition at line 55 of file LTENR_EPC.c.

Here is the call graph for this function:
Here is the caller graph for this function:

◆ LTENR_Handover_Send_Packet()

void LTENR_Handover_Send_Packet ( NETSIM_ID  src,
NETSIM_ID  dest,
NETSIM_IPAddress  srcIP,
NETSIM_IPAddress  destIP,
void *  hdr,
UINT  size,
NETSIM_ID  packetType,
char *  szPacketType,
NETSIM_ID  type 
)
Here is the caller graph for this function:

◆ LTENR_HELPER_Get_connected_interface()

NETSIM_ID LTENR_HELPER_Get_connected_interface ( NETSIM_ID  d,
NETSIM_ID  r 
)

◆ LTENR_MSG_WriteTrace()

void LTENR_MSG_WriteTrace ( NetSim_PACKET packet,
char *  s 
)
Here is the caller graph for this function:

◆ LTENR_MSG_WriteTrace_APP()

void LTENR_MSG_WriteTrace_APP ( NetSim_PACKET packet,
char *  s 
)
Here is the caller graph for this function:

◆ LTENR_Multiplexer_ComputeCodeBlockSize()

void LTENR_Multiplexer_ComputeCodeBlockSize ( int  LDPCG,
UINT  TBS,
UINT C,
UINT cbs,
UINT cbs_ 
)

Definition at line 43 of file LTENR_CodeBlockSegmentation.c.

Here is the caller graph for this function:

◆ LTENR_Mutiplexer_LDPC_SelectBaseGraph()

int LTENR_Mutiplexer_LDPC_SelectBaseGraph ( double  TBS,
double  R 
)

Definition at line 37 of file LTENR_CodeBlockSegmentation.c.

Here is the caller graph for this function:

◆ LTENR_NotifyMACForStartingSlot()

void LTENR_NotifyMACForStartingSlot ( )

Definition at line 361 of file LTENR_MAC.c.

Here is the call graph for this function:
Here is the caller graph for this function:

◆ LTENR_NSA_XN_INTERFACE_TO_RAN()

void LTENR_NSA_XN_INTERFACE_TO_RAN ( NETSIM_ID  d,
NETSIM_ID  in,
NetSim_PACKET packet 
)

Definition at line 188 of file LTENR_NSA.c.

Here is the call graph for this function:
Here is the caller graph for this function:

◆ LTENR_PHY_GetSlotEndTime()

double LTENR_PHY_GetSlotEndTime ( NETSIM_ID  d,
NETSIM_ID  in 
)

Definition at line 899 of file LTENR_PHY.c.

Here is the call graph for this function:
Here is the caller graph for this function:

◆ LTENR_PROTOCOLDATA_ALLOC()

ptrLTENR_PROTODATA LTENR_PROTOCOLDATA_ALLOC ( NETSIM_ID  d,
NETSIM_ID  in 
)

◆ LTENR_PROTOCOLDATA_FREE()

void LTENR_PROTOCOLDATA_FREE ( NETSIM_ID  d,
NETSIM_ID  in 
)

◆ LTENR_PROTODATA_GET()

ptrLTENR_PROTODATA LTENR_PROTODATA_GET ( NETSIM_ID  d,
NETSIM_ID  in 
)
Here is the caller graph for this function:

◆ LTENR_RadioMeasurements_Finish()

void LTENR_RadioMeasurements_Finish ( )

Definition at line 104 of file LTENR_RadioMeasurements.c.

Here is the call graph for this function:
Here is the caller graph for this function:

◆ LTENR_RadioMeasurements_Init()

void LTENR_RadioMeasurements_Init ( )

Definition at line 99 of file LTENR_RadioMeasurements.c.

Here is the call graph for this function:
Here is the caller graph for this function:

◆ LTENR_RadioMeasurements_PBSCH_Log()

void LTENR_RadioMeasurements_PBSCH_Log ( ptrLTENR_GNBPHY  phy,
int  CA_ID,
ptrLTENR_ASSOCIATEDUEPHYINFO  info 
)

Definition at line 229 of file LTENR_RadioMeasurements.c.

Here is the call graph for this function:
Here is the caller graph for this function:

◆ LTENR_RadioMeasurements_PDSCH_Log()

void LTENR_RadioMeasurements_PDSCH_Log ( ptrLTENR_GNBPHY  phy,
int  CA_ID,
ptrLTENR_ASSOCIATEDUEPHYINFO  info 
)

Definition at line 109 of file LTENR_RadioMeasurements.c.

Here is the call graph for this function:
Here is the caller graph for this function:

◆ LTENR_RadioMeasurements_PUSCH_Log()

void LTENR_RadioMeasurements_PUSCH_Log ( ptrLTENR_GNBPHY  phy,
int  CA_ID,
ptrLTENR_ASSOCIATEDUEPHYINFO  info 
)

Definition at line 169 of file LTENR_RadioMeasurements.c.

Here is the call graph for this function:
Here is the caller graph for this function:

◆ LTENR_SUBLAYER_DATA_GET()

void * LTENR_SUBLAYER_DATA_GET ( NETSIM_ID  d,
NETSIM_ID  in,
LTENR_DEVICETYPE  devType,
LTENR_SUBLAYER  subLayer 
)

◆ LTENR_SUBLAYER_DATA_IsInitialized()

bool LTENR_SUBLAYER_DATA_IsInitialized ( NETSIM_ID  d,
NETSIM_ID  in,
LTENR_DEVICETYPE  devType,
LTENR_SUBLAYER  subLayer 
)

◆ LTENR_SUBLAYER_DATA_SET()

void LTENR_SUBLAYER_DATA_SET ( NETSIM_ID  d,
NETSIM_ID  in,
LTENR_DEVICETYPE  devType,
LTENR_SUBLAYER  subLayer,
void *  data 
)

◆ ltenr_validate_list()

bool ltenr_validate_list ( void *  ls,
UINT  size,
UINT  next,
char *  file,
UINT  line 
)

◆ macIn()

void macIn ( )

Definition at line 89 of file LTENR_MAC.c.

Here is the call graph for this function:

◆ macOut()

void macOut ( )

Definition at line 70 of file LTENR_MAC.c.

Here is the call graph for this function:

◆ print_ltenr_log()

void print_ltenr_log ( char *  format,
  ... 
)

◆ print_ltenr_packet_log()

void print_ltenr_packet_log ( NETSIM_ID  d,
NETSIM_ID  in,
LTENR_SUBLAYER  layer,
NetSim_PACKET packet,
bool  isOut 
)

◆ set_fast_performance()

void set_fast_performance ( )

Definition at line 485 of file LTE_NR.c.

Here is the call graph for this function:

◆ str_to_bytes()

UINT str_to_bytes ( char *  bytes)
Here is the caller graph for this function:

◆ str_to_time()

double str_to_time ( char *  time)
Here is the caller graph for this function:

Variable Documentation

◆ enbDCList

ptrLTENR_Cell_List enbDCList

Definition at line 830 of file LTE_NR.h.

◆ gnbDCList

ptrLTENR_Cell_List gnbDCList

Definition at line 829 of file LTE_NR.h.

◆ isFastProcessing

bool isFastProcessing = true
static

Definition at line 64 of file LTE_NR.h.

◆ strLTENR_CELL_INTERFERENCEACE_TYPE

const char* strLTENR_CELL_INTERFERENCEACE_TYPE[]
static
Initial value:
=
{ "NO_INTERFERENCE","GRADED_DISTANCE_BASED_WYNER_MODEL","EXACT_GEOMETRIC_MODEL","INTERFERENCE_OVER_THERMAL" }

Definition at line 616 of file LTE_NR.h.

◆ strLTENR_DEVICEINTERFACETYPE

const char* strLTENR_DEVICEINTERFACETYPE[]
static
Initial value:
=
{ "Invalid", "LTE","5G_RAN", "5G_N1_N2","5G_N3","5G_N4","5G_N11","5G_N6", "5G_XN", "LTE_S1","Unknown" }

Definition at line 192 of file LTE_NR.h.

◆ strLTENR_DEVICETYPE

const char* strLTENR_DEVICETYPE[]
static
Initial value:
=
{ "UE","gNB","EPC","AMF","SMF","UPF","Unknown" }

Definition at line 80 of file LTE_NR.h.

◆ strLTENR_LOGICALCHANNEL

const char* strLTENR_LOGICALCHANNEL[]
static
Initial value:
=
{ "NONE","PCCH","BCCH","CCCH","DCCH","DTCH","Unknown" }

Definition at line 99 of file LTE_NR.h.

◆ strLTENR_NSA_MODES

const char* strLTENR_NSA_MODES[]
static
Initial value:
=
{ "OPTION_3","OPTION_3A","OPTION_3X","OPTION_4","OPTION_4A","OPTION_7",
"OPTION_7A", "OPTION_7X","Unknown" }

Definition at line 432 of file LTE_NR.h.

◆ strLTENR_PHYSICALCHANNEL

const char* strLTENR_PHYSICALCHANNEL[]
static
Initial value:
=
{ "NONE","PBCH","PDCCH","PDSCH","PRACH","PUSCH","PUCCH","Unknown" }

Definition at line 155 of file LTE_NR.h.

◆ strLTENR_RLCMODE

const char* strLTENR_RLCMODE[]
static
Initial value:
=
{ "Transparent Mode","Unacknowledged Mode", "Acknowledged Mode" }

Definition at line 170 of file LTE_NR.h.

◆ strLTENR_SRB

const char* strLTENR_SRB[]
static
Initial value:
=
{ "SRB0","SRB1","SRB2","N/A","Unknown" }

Definition at line 116 of file LTE_NR.h.

◆ strLTENR_TRANSPORTCHANNEL

const char* strLTENR_TRANSPORTCHANNEL[]
static
Initial value:
=
{ "NONE","BCH","PCH","DL-SCH","UL-SCH","RACH","Unknown" }

Definition at line 135 of file LTE_NR.h.

◆ subLayerInfo

Initial value:
=
{
{LTENR_SUBLAYER_NGAP,"NGAP",NULL,NULL},
{LTENR_SUBLAYER_GTP_U,"GTP-U",NULL,NULL},
{LTENR_SUBLAYER_NAS_MM,"NAS-MM",NULL,NULL},
{LTENR_SUBLAYER_NAS_SM,"NAS-SM",NULL,NULL},
{LTENR_SUBLAYER_PFCP,"PFCP",NULL,NULL},
{LTENR_SUBLAYER_MACSCHEDULER,"MACSCHEDULER",NULL,NULL},
{LTENR_SUBLAYER_PHY,"PHY",NULL,NULL},
}
void fn_NetSim_NAS_IN()
Definition: LTENR_NAS.c:818
void fn_NetSim_LTENR_SDAP_HandleMacOut()
Definition: LTENR_SDAP.c:327
void fn_NetSim_LTENR_RRC_MacIn()
Definition: LTENR_RRC.c:84
void fn_NetSim_LTENR_RLC_HandlePDUFromUpperLayer()
Definition: LTENR_RLC.c:396
void LTENR_EPC_NetworkOut()
Definition: LTENR_EPC.c:162
void fn_NetSim_LTENR_PDCP_ReceivePDCPSDU()
Definition: LTENR_PDCP.c:776
@ LTENR_SUBLAYER_NGAP
Definition: LTE_NR.h:203
@ LTENR_SUBLAYER_NAS_MM
Definition: LTE_NR.h:205
@ LTENR_SUBLAYER_PFCP
Definition: LTE_NR.h:207
@ LTENR_SUBLAYER_EPC
Definition: LTE_NR.h:208
@ LTENR_SUBLAYER_NAS_SM
Definition: LTE_NR.h:206
@ LTENR_SUBLAYER_RRC
Definition: LTE_NR.h:211
@ LTENR_SUBLAYER_NAS
Definition: LTE_NR.h:209
@ LTENR_SUBLAYER_MACSCHEDULER
Definition: LTE_NR.h:214
@ LTENR_SUBLAYER_RLC
Definition: LTE_NR.h:213
@ LTENR_SUBLAYER_PDCP
Definition: LTE_NR.h:212
@ LTENR_SUBLAYER_PHY
Definition: LTE_NR.h:216
@ LTENR_SUBLAYER_SDAP
Definition: LTE_NR.h:210
@ LTENR_SUBLAYER_MAC
Definition: LTE_NR.h:215
@ LTENR_SUBLAYER_GTP_U
Definition: LTE_NR.h:204
void fn_NetSim_LTENR_RRC_MacOut()
Definition: LTENR_RRC.c:75
void macOut()
Definition: LTENR_MAC.c:70
void fn_NetSim_LTENR_SDAP_HandleMacIn()
Definition: LTENR_SDAP.c:565
void fn_NetSim_LTENR_PDCP_TransmitPDCPSDU()
Definition: LTENR_PDCP.c:664
void macIn()
Definition: LTENR_MAC.c:89
void fn_NetSim_LTENR_RLC_HandleMACIN()
Definition: LTENR_RLC.c:518

Definition at line 288 of file LTE_NR.h.