NetSim Source Code Help
Loading...
Searching...
No Matches
LTENR_PropagationModel.c File Reference
#include "main.h"
#include "stdafx.h"
#include "LTENR_PHY.h"
#include "LTENR_PropagationModel.h"
#include "PropagationModel.h"
#include "MobilityInterface.h"
#include "NetSim_utility.h"
Include dependency graph for LTENR_PropagationModel.c:

Go to the source code of this file.

Macros

#define c   (3.0 * pow(10, 8))
 
#define PI   3.1415
 

Functions

static double calculate_distance3D (double distance2D, double height_BS, double height_UT)
 
static double discrete_uniform_dist (double values[], int count)
 
static double log_normal_distribution (ptrLTENR_PROPAGATIONINFO info, double std)
 
static long double ErrorFunc (double p)
 
static double normal_distribution (double args1, double args2)
 
static double uniform_distribution (double args1, double args2)
 
static double calculate_LOS_probability (ptrLTENR_PROPAGATIONINFO info)
 
static LTENR_LOS_NLOS_STATE check_los_state (ptrLTENR_PROPAGATIONINFO info)
 
static double g_UMa (double d_2D)
 
static double C_UMa (double d_2D, double hUT)
 
static double calculate_pathloss_only (ptrLTENR_PROPAGATIONINFO info)
 
static double calculate_shadow_fading (ptrLTENR_PROPAGATIONINFO info)
 
static double calculate_O2I_Buildingpenetrationloss (ptrLTENR_PROPAGATIONINFO info)
 
static void decideIndoorOutDoor (ptrLTENR_PROPAGATIONINFO info)
 
static void calculateDistance (ptrLTENR_PROPAGATIONINFO info)
 
static void recalculate_localvar (ptrLTENR_PROPAGATIONINFO info)
 
void LTENR_Propagation_TotalLoss (ptrLTENR_PROPAGATIONINFO info)
 

Macro Definition Documentation

◆ c

#define c   (3.0 * pow(10, 8))

Definition at line 34 of file LTENR_PropagationModel.c.

◆ PI

#define PI   3.1415

Definition at line 35 of file LTENR_PropagationModel.c.

Function Documentation

◆ C_UMa()

static double C_UMa ( double  d_2D,
double  hUT 
)
static

Definition at line 279 of file LTENR_PropagationModel.c.

Here is the call graph for this function:
Here is the caller graph for this function:

◆ calculate_distance3D()

static double calculate_distance3D ( double  distance2D,
double  height_BS,
double  height_UT 
)
static

Definition at line 38 of file LTENR_PropagationModel.c.

Here is the caller graph for this function:

◆ calculate_LOS_probability()

static double calculate_LOS_probability ( ptrLTENR_PROPAGATIONINFO  info)
static

Definition at line 143 of file LTENR_PropagationModel.c.

Here is the caller graph for this function:

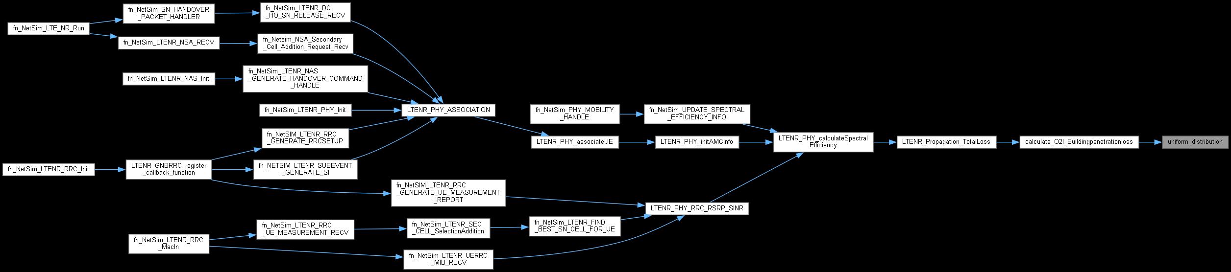
◆ calculate_O2I_Buildingpenetrationloss()

static double calculate_O2I_Buildingpenetrationloss ( ptrLTENR_PROPAGATIONINFO  info)
static

Definition at line 564 of file LTENR_PropagationModel.c.

Here is the call graph for this function:
Here is the caller graph for this function:

◆ calculate_pathloss_only()

static double calculate_pathloss_only ( ptrLTENR_PROPAGATIONINFO  info)
static

Definition at line 293 of file LTENR_PropagationModel.c.

Here is the call graph for this function:
Here is the caller graph for this function:

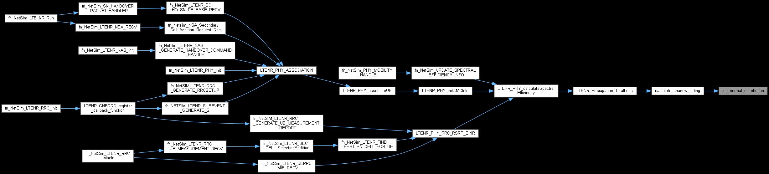
◆ calculate_shadow_fading()

static double calculate_shadow_fading ( ptrLTENR_PROPAGATIONINFO  info)
static

Definition at line 491 of file LTENR_PropagationModel.c.

Here is the call graph for this function:
Here is the caller graph for this function:

◆ calculateDistance()

static void calculateDistance ( ptrLTENR_PROPAGATIONINFO  info)
static

Definition at line 630 of file LTENR_PropagationModel.c.

Here is the call graph for this function:
Here is the caller graph for this function:

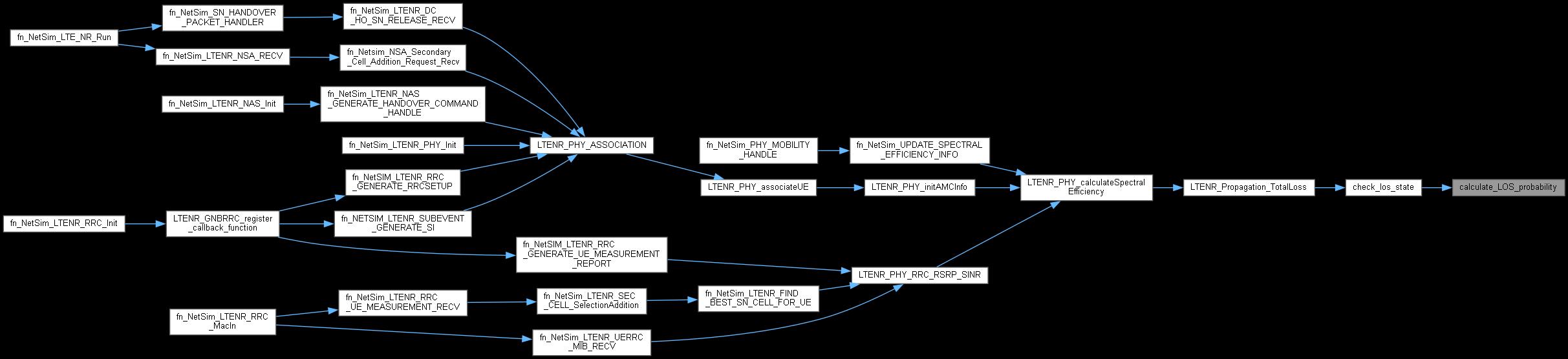
◆ check_los_state()

static LTENR_LOS_NLOS_STATE check_los_state ( ptrLTENR_PROPAGATIONINFO  info)
static

Definition at line 254 of file LTENR_PropagationModel.c.

Here is the call graph for this function:
Here is the caller graph for this function:

◆ decideIndoorOutDoor()

static void decideIndoorOutDoor ( ptrLTENR_PROPAGATIONINFO  info)
static

Definition at line 617 of file LTENR_PropagationModel.c.

Here is the call graph for this function:
Here is the caller graph for this function:

◆ discrete_uniform_dist()

static double discrete_uniform_dist ( double  values[],
int  count 
)
static

Definition at line 49 of file LTENR_PropagationModel.c.

Here is the caller graph for this function:

◆ ErrorFunc()

static long double ErrorFunc ( double  p)
static

Error inverse Function for Normal Distribution

Definition at line 111 of file LTENR_PropagationModel.c.

Here is the caller graph for this function:

◆ g_UMa()

static double g_UMa ( double  d_2D)
static

Definition at line 270 of file LTENR_PropagationModel.c.

Here is the caller graph for this function:

◆ log_normal_distribution()

static double log_normal_distribution ( ptrLTENR_PROPAGATIONINFO  info,
double  std 
)
static

Definition at line 69 of file LTENR_PropagationModel.c.

Here is the caller graph for this function:

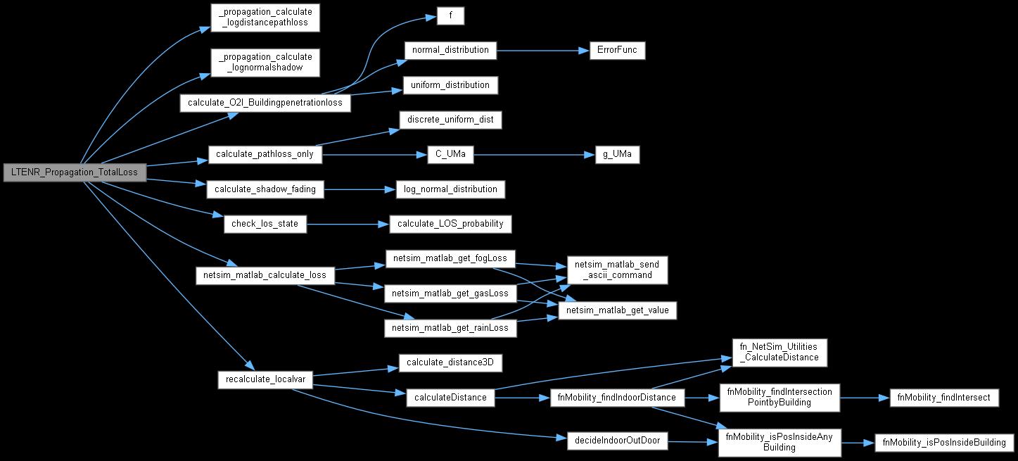
◆ LTENR_Propagation_TotalLoss()

void LTENR_Propagation_TotalLoss ( ptrLTENR_PROPAGATIONINFO  info)

Definition at line 697 of file LTENR_PropagationModel.c.

Here is the call graph for this function:
Here is the caller graph for this function:

◆ normal_distribution()

static double normal_distribution ( double  args1,
double  args2 
)
static

Definition at line 120 of file LTENR_PropagationModel.c.

Here is the call graph for this function:
Here is the caller graph for this function:

◆ recalculate_localvar()

static void recalculate_localvar ( ptrLTENR_PROPAGATIONINFO  info)
static

Definition at line 640 of file LTENR_PropagationModel.c.

Here is the call graph for this function:
Here is the caller graph for this function:

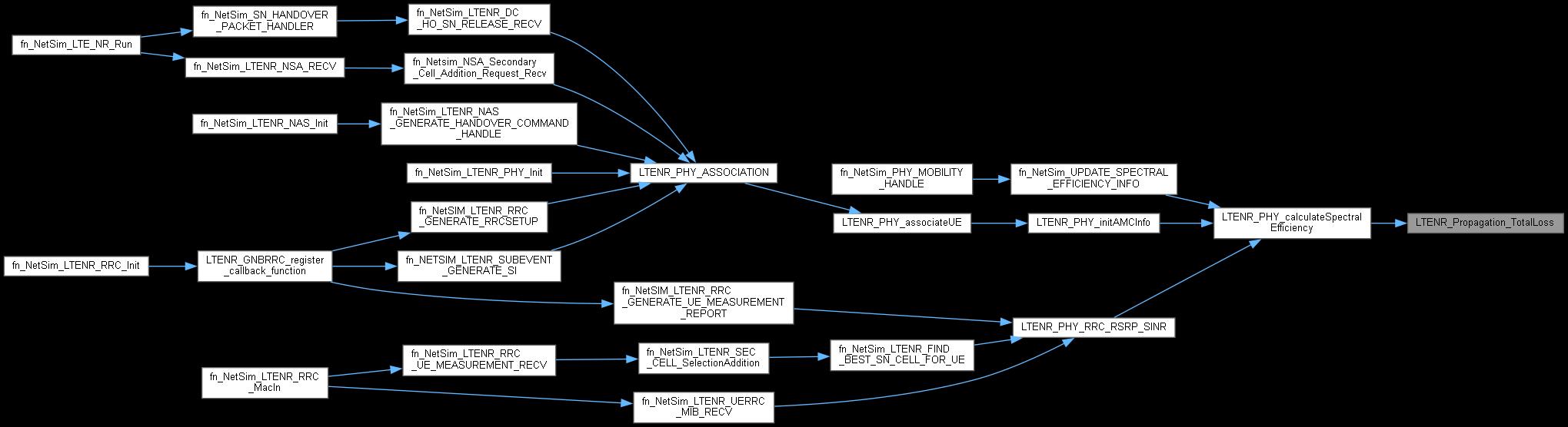
◆ uniform_distribution()

static double uniform_distribution ( double  args1,
double  args2 
)
static

Definition at line 132 of file LTENR_PropagationModel.c.

Here is the caller graph for this function: