![]() |
NetSim Source Code Help
|

Go to the source code of this file.
| char * fn_NetSim_OPEN_FLOW_ConfigPacketTrace | ( | ) |
This function will return the string to write packet trace heading.
Definition at line 181 of file OpenFlow.c.
| int fn_NetSim_OPEN_FLOW_Configure | ( | void ** | var | ) |
This function is called by NetworkStack.dll, while configuring the device for Open flow protocol.
Definition at line 117 of file OpenFlow.c.
| int fn_NetSim_OPEN_FLOW_CopyPacket | ( | NetSim_PACKET * | pstruDestPacket, |
| NetSim_PACKET * | pstruSrcPacket | ||
| ) |
This function is called by NetworkStack.dll, to copy the OPEN_FLOW protocol details from source packet to destination.
Definition at line 164 of file OpenFlow.c.
| int fn_NetSim_OPEN_FLOW_Finish | ( | ) |
This function is called by NetworkStack.dll, once simulation end to free the allocated memory for the network.
Definition at line 97 of file OpenFlow.c.
| int fn_NetSim_OPEN_FLOW_FreePacket | ( | NetSim_PACKET * | pstruPacket | ) |
This function is called by NetworkStack.dll, to free the OPEN_FLOW protocol data.
Definition at line 154 of file OpenFlow.c.
|
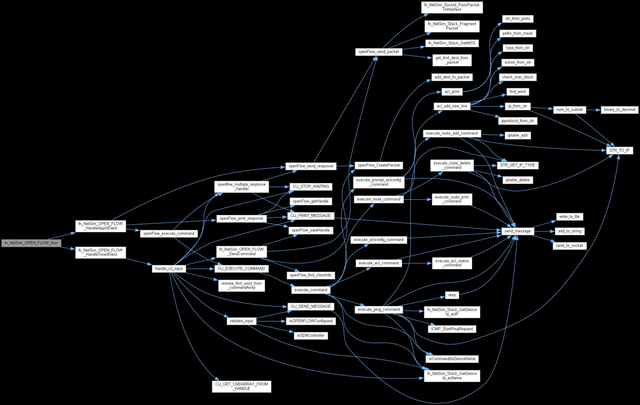
static |
Definition at line 248 of file OpenFlow.c.


|
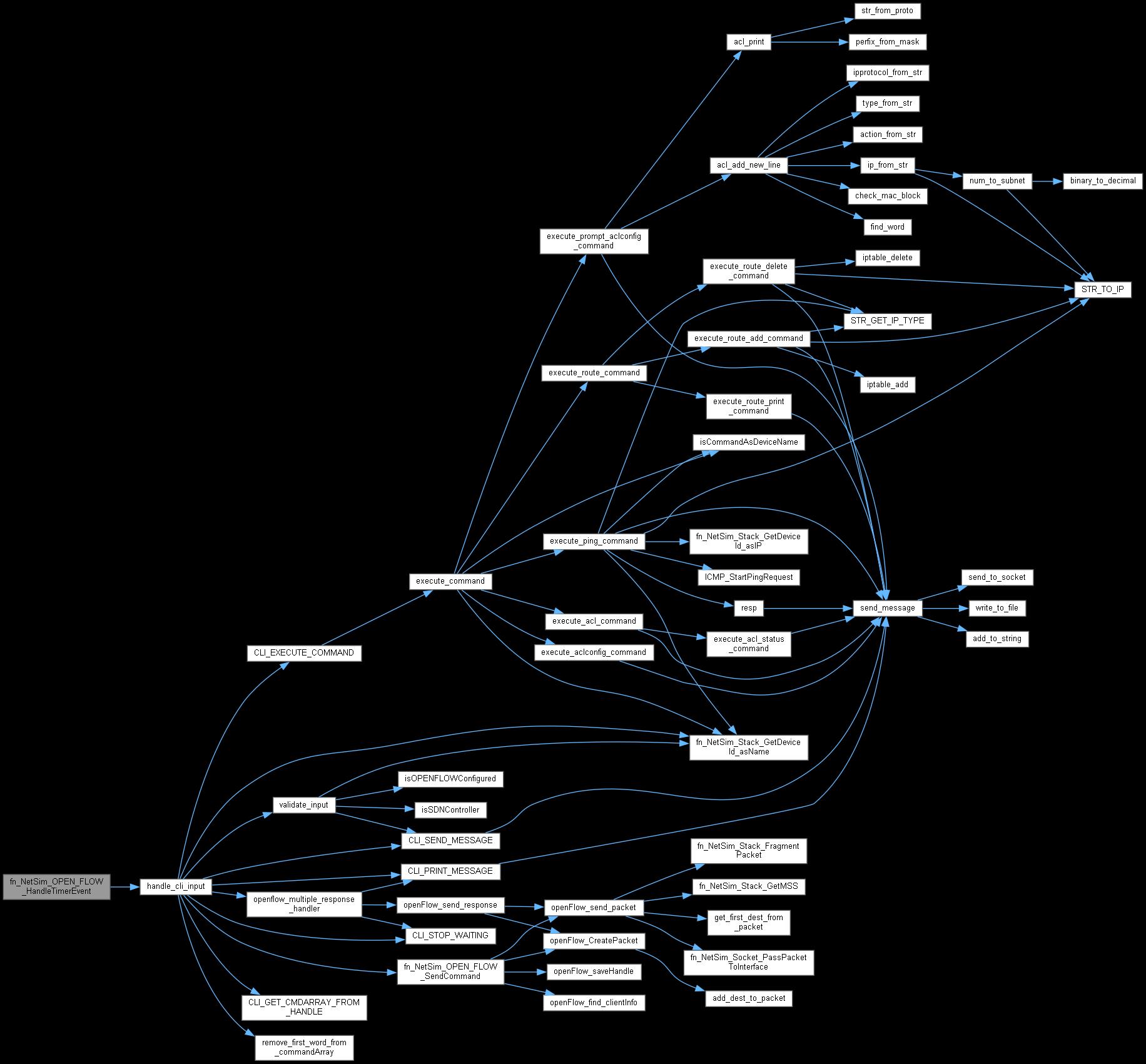
static |
Definition at line 204 of file OpenFlow.c.


| int fn_NetSim_OPEN_FLOW_Init | ( | struct stru_NetSim_Network * | NETWORK_Formal, |
| NetSim_EVENTDETAILS * | pstruEventDetails_Formal, | ||
| char * | pszAppPath_Formal, | ||
| char * | pszWritePath_Formal, | ||
| int | nVersion_Type, | ||
| void ** | fnPointer | ||
| ) |
OPEN_FLOW Init function initializes the OPEN_FLOW parameters.
Definition at line 26 of file OpenFlow.c.

| int fn_NetSim_OPEN_FLOW_Metrics | ( | PMETRICSWRITER | metricsWriter | ) |
This function write the Metrics
Definition at line 173 of file OpenFlow.c.
| int fn_NetSim_OPEN_FLOW_Run | ( | ) |
This function is called by NetworkStack.dll, whenever the event gets triggered inside the NetworkStack.dll for the OPEN_FLOW protocol
Definition at line 77 of file OpenFlow.c.

| char * fn_NetSim_OPEN_FLOW_Trace | ( | NETSIM_ID | nSubEvent | ) |
This function is called by NetworkStack.dll, while writing the event trace to get the sub event as a string.
Definition at line 107 of file OpenFlow.c.
| char * fn_NetSim_OPEN_FLOW_WritePacketTrace | ( | NetSim_PACKET * | pstruPacket, |
| char ** | ppszTrace | ||
| ) |
This function will return the string to write packet trace.
Definition at line 189 of file OpenFlow.c.
| bool isOPENFLOWConfigured | ( | NETSIM_ID | d | ) |
|
static |
Definition at line 218 of file OpenFlow.c.


| NETSIM_IPAddress openFlow_find_client_IP | ( | NETSIM_ID | d | ) |