![]() |
NetSim Source Code Help
|


Go to the source code of this file.
Data Structures | |
| struct | stru_IEEE802_11_DSSS_Phy |
| struct | stru_IEEE802_11_OFDM_Phy |
| struct | stru_802_11_PHY_PLME_characteristics |
| struct | stru_802_11_phy_radio |
| struct | stru_802_11_Phy_Var |
Macros | |
| #define | BATTERY_RECHARGING_CURRENT_MA_DEFAULT 0 |
| #define | BATTERY_VOLTAGE_V_DEFAULT 0 |
| #define | BATTERY_INITIAL_ENERGY_DEFAULT 0 |
| #define | BATTERY_TRANSMITTING_CURRENT_MA_DEFAULT 0 |
| #define | BATTERY_RECEIVING_CURRENT_MA_DEFAULT 0 |
| #define | BATTERY_IDLEMODE_CURRENT_MA_DEFAULT 0 |
| #define | BATTERY_SLEEPMODE_CURRENT_MA_DEFAULT 0 |
| #define | CSRANGEDIFF 0 |
| #define | getSlotTime(phy) (phy->plmeCharacteristics.aSlotTime) |
| #define | getSIFSTime(phy) (phy->plmeCharacteristics.aSIFSTime) |
| #define | IEEE802_11_CURR_PHY IEEE802_11_PHY(pstruEventDetails->nDeviceId,pstruEventDetails->nInterfaceId) |
| #define | GET_RX_POWER_mw(tx, txi, rx, rxi, time) (DBM_TO_MW(GET_RX_POWER_dbm(tx, txi, rx, rxi, time))) |
Typedefs | |
| typedef enum enum_802_11_DSSS_PLCP_SIGNAL_Field | IEEE802_11_DSSS_PLCP_SIGNAL |
| Enumeration to represent the DSSS rate More... | |
| typedef struct stru_IEEE802_11_DSSS_Phy | IEEE802_11_DSSS_PHY |
| typedef struct stru_IEEE802_11_DSSS_Phy * | PIEEE802_11_DSSS_PHY |
| typedef struct stru_IEEE802_11_OFDM_Phy | IEEE802_11_OFDM_PHY |
| typedef struct stru_IEEE802_11_OFDM_Phy * | PIEEE802_11_OFDM_PHY |
| typedef struct stru_802_11_PHY_PLME_characteristics | PLME_CHARACTERISTICS |
| typedef struct stru_802_11_PHY_PLME_characteristics * | PPLME_CHARACTERISTICS |
| typedef struct stru_802_11_phy_radio | IEEE802_11_RADIO |
| typedef struct stru_802_11_phy_radio * | ptrIEEE802_11_RADIO |
| typedef struct stru_802_11_Phy_Var | IEEE802_PHY_VAR |
| typedef struct stru_802_11_Phy_Var * | PIEEE802_11_PHY_VAR |
Enumerations | |
| enum | IEEE802_11_PHY_TYPE { FHSS_2_4_GHz = 01 , DSSS_2_4_GHz = 02 , IR_Baseband = 03 , OFDM = 04 , DSSS = 05 , ERP = 06 , HT = 07 , VHT = 8 } |
| enum | enum_802_11_DSSS_PLCP_SIGNAL_Field { Rate_1Mbps = 0x0A , Rate_2Mbps = 0x14 , Rate_5dot5Mbps = 0x37 , Rate_11Mbps = 0x6E } |
| Enumeration to represent the DSSS rate More... | |
| #define BATTERY_IDLEMODE_CURRENT_MA_DEFAULT 0 |
Definition at line 39 of file IEEE802_11_Phy.h.
| #define BATTERY_INITIAL_ENERGY_DEFAULT 0 |
Definition at line 36 of file IEEE802_11_Phy.h.
| #define BATTERY_RECEIVING_CURRENT_MA_DEFAULT 0 |
Definition at line 38 of file IEEE802_11_Phy.h.
| #define BATTERY_RECHARGING_CURRENT_MA_DEFAULT 0 |
Definition at line 34 of file IEEE802_11_Phy.h.
| #define BATTERY_SLEEPMODE_CURRENT_MA_DEFAULT 0 |
Definition at line 40 of file IEEE802_11_Phy.h.
| #define BATTERY_TRANSMITTING_CURRENT_MA_DEFAULT 0 |
Definition at line 37 of file IEEE802_11_Phy.h.
| #define BATTERY_VOLTAGE_V_DEFAULT 0 |
Definition at line 35 of file IEEE802_11_Phy.h.
| #define CSRANGEDIFF 0 |
Definition at line 42 of file IEEE802_11_Phy.h.
| #define GET_RX_POWER_mw | ( | tx, | |
| txi, | |||
| rx, | |||
| rxi, | |||
| time | |||
| ) | (DBM_TO_MW(GET_RX_POWER_dbm(tx, txi, rx, rxi, time))) |
Definition at line 212 of file IEEE802_11_Phy.h.
| #define getSIFSTime | ( | phy | ) | (phy->plmeCharacteristics.aSIFSTime) |
Definition at line 119 of file IEEE802_11_Phy.h.
| #define getSlotTime | ( | phy | ) | (phy->plmeCharacteristics.aSlotTime) |
Definition at line 118 of file IEEE802_11_Phy.h.
| #define IEEE802_11_CURR_PHY IEEE802_11_PHY(pstruEventDetails->nDeviceId,pstruEventDetails->nInterfaceId) |
Definition at line 208 of file IEEE802_11_Phy.h.
| typedef struct stru_IEEE802_11_DSSS_Phy IEEE802_11_DSSS_PHY |
Enumeration to represent the DSSS rate
| typedef struct stru_IEEE802_11_OFDM_Phy IEEE802_11_OFDM_PHY |
| typedef struct stru_802_11_phy_radio IEEE802_11_RADIO |
| typedef struct stru_802_11_Phy_Var IEEE802_PHY_VAR |
| typedef struct stru_IEEE802_11_DSSS_Phy* PIEEE802_11_DSSS_PHY |
| typedef struct stru_IEEE802_11_OFDM_Phy* PIEEE802_11_OFDM_PHY |
| typedef struct stru_802_11_Phy_Var* PIEEE802_11_PHY_VAR |
| typedef struct stru_802_11_PHY_PLME_characteristics PLME_CHARACTERISTICS |
| typedef struct stru_802_11_PHY_PLME_characteristics* PPLME_CHARACTERISTICS |
| typedef struct stru_802_11_phy_radio * ptrIEEE802_11_RADIO |
Enumeration to represent the DSSS rate
| Enumerator | |
|---|---|
| Rate_1Mbps | |
| Rate_2Mbps | |
| Rate_5dot5Mbps | |
| Rate_11Mbps | |
Definition at line 59 of file IEEE802_11_Phy.h.
| enum IEEE802_11_PHY_TYPE |
| Enumerator | |
|---|---|
| FHSS_2_4_GHz | |
| DSSS_2_4_GHz | |
| IR_Baseband | |
| OFDM | |
| DSSS | |
| ERP | |
| HT | |
| VHT | |
Definition at line 46 of file IEEE802_11_Phy.h.
| bool CheckFrequencyInterfrence | ( | double | dFrequency1, |
| double | dFrequency2, | ||
| double | bandwidth | ||
| ) |
| void copy_ieee802_11_phy_header | ( | NetSim_PACKET * | d, |
| NetSim_PACKET * | s | ||
| ) |
| void fn_NetSim_IEEE802_11_Add_Phy_Header | ( | NetSim_PACKET * | packet, |
| UINT64 * | transmissionId | ||
| ) |
This function is called in the fn_NetSim_WLAN_PhysicalOut() function. Add the PHY header pstruPacket->pstruPhyData->Packet_PhyData to the packet.
Definition at line 39 of file IEEE802_11_PhyFrame.c.

| double fn_NetSim_IEEE802_11_CalculateTransmissionTime | ( | double | size, |
| NETSIM_ID | nDevId, | ||
| NETSIM_ID | nInterfaceId | ||
| ) |
Calculate and return Transmission time for one packet.
Definition at line 465 of file IEEE802_11_Phy.c.


| void fn_NetSim_IEEE802_11_DSSPhy_SetEDThreshold | ( | PIEEE802_11_PHY_VAR | phy | ) |
| int fn_NetSim_IEEE802_11_DSSPhy_UpdateParameter | ( | ) |
| int fn_NetSim_IEEE802_11_DSSSPhy_DataRate | ( | NETSIM_ID | nDeviceId, |
| NETSIM_ID | nInterfaceId, | ||
| NETSIM_ID | nReceiverId, | ||
| NetSim_PACKET * | packet, | ||
| double | time | ||
| ) |
This function is used to calculate the data rate for IEEE 802.11-DSSS Phy
Definition at line 120 of file IEEE802_11_DSSSPhy.c.


| int fn_NetSim_IEEE802_11_HTPhy_DataRate | ( | NETSIM_ID | nDeviceId, |
| NETSIM_ID | nInterfaceId, | ||
| NETSIM_ID | nReceiverId, | ||
| NetSim_PACKET * | packet, | ||
| double | time | ||
| ) |
Definition at line 1145 of file IEEE802_11_HTPhy.c.


| double fn_NetSim_IEEE802_11_HTPhy_getCtrlFrameDataRate | ( | PIEEE802_11_PHY_VAR | pstruPhy | ) |
Definition at line 1250 of file IEEE802_11_HTPhy.c.


| void fn_NetSim_IEEE802_11_HTPhy_SetEDThreshold | ( | PIEEE802_11_PHY_VAR | phy | ) |
Definition at line 1125 of file IEEE802_11_HTPhy.c.


| int fn_NetSim_IEEE802_11_HTPhy_UpdateParameter | ( | ) |
| int fn_NetSim_IEEE802_11_OFDMPhy_DataRate | ( | NETSIM_ID | nDeviceId, |
| NETSIM_ID | nInterfaceId, | ||
| NETSIM_ID | nReceiverId, | ||
| NetSim_PACKET * | packet, | ||
| double | time | ||
| ) |
This function is used to calculate the data rate for IEEE 802.11-OFDM Phy
Definition at line 200 of file IEEE802.11_OFDMPhy.c.


| void fn_NetSim_IEEE802_11_OFDMPhy_SetEDThreshold | ( | PIEEE802_11_PHY_VAR | phy | ) |
Definition at line 191 of file IEEE802.11_OFDMPhy.c.


| int fn_NetSim_IEEE802_11_OFDMPhy_UpdateParameter | ( | ) |
Definition at line 55 of file IEEE802_11_Phy.c.

| int fn_NetSim_IEEE802_11_PhyIn | ( | ) |
Definition at line 288 of file IEEE802_11_Phy.c.


| int fn_NetSim_IEEE802_11_PhyOut | ( | ) |
Definition at line 189 of file IEEE802_11_Phy.c.


| int fn_NetSim_IEEE802_11_PropagationModel | ( | NETSIM_ID | nodeId, |
| double | time | ||
| ) |
This function used to calculate the received from any wireless node other wireless nodes in the network. It check is there any interference between the adjacent channel. If any interference then it consider that effect to calculate the received power.
Definition at line 145 of file Component 1/Part 3/IEEE802_11/PropagationModel.c.


| int fn_NetSim_IEEE802_11_SetDataRate | ( | NETSIM_ID | txId, |
| NETSIM_ID | txIf, | ||
| NETSIM_ID | rxId, | ||
| NETSIM_ID | rxIf, | ||
| NetSim_PACKET * | packet, | ||
| double | time | ||
| ) |
This function used to compute the data rate with respect to the total received power set the received power value using received power range table for modulation(dbm)
Definition at line 670 of file IEEE802_11_Phy.c.


| bool fn_NetSim_IEEE802_11_TransmitBroadcastFrame | ( | NetSim_PACKET * | pstruPacket, |
| NETSIM_ID | nDevId, | ||
| NETSIM_ID | nInterfaceId | ||
| ) |
Definition at line 591 of file IEEE802_11_Phy.c.


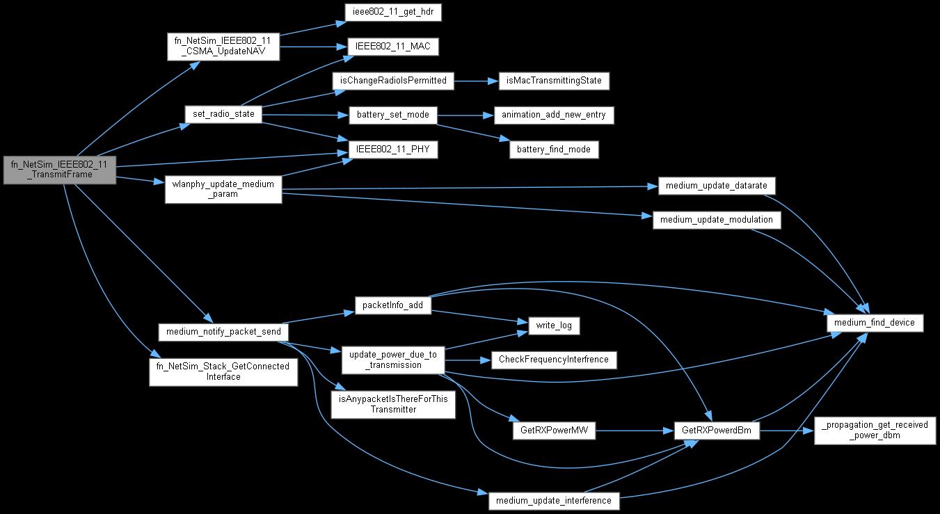
| bool fn_NetSim_IEEE802_11_TransmitFrame | ( | NetSim_PACKET * | pstruPacket, |
| NETSIM_ID | nDevId, | ||
| NETSIM_ID | nInterfaceId | ||
| ) |
Transmit the packet in the Medium, i.e from Physical out to Physical In. While transmitting check whether the Receiver radio state is CHANNEL_IDLE and also is the receiver is reachable, that is not an out off reach. If both condition satisfied then add the PHY IN EVENT, else drop the frame.
Definition at line 514 of file IEEE802_11_Phy.c.


This function is called to initialize the MIMO and OFDM parameters relevant to IEEE802.11ac. This function is called from the "fn_NetSim_WLAN_PHY_Configuration()" for HT PHY. Initialize time parameters as per the Table 20-5—Timing-related constants 802.11n-2009 pdf also initialize 802.11ac PHY header relevant parameters.
Definition at line 25 of file IEEE802_11ac.c.


| double fn_NetSim_IEEE802_11ac_TxTimeCalculation | ( | NetSim_PACKET * | pstruPacket, |
| NETSIM_ID | nDevId, | ||
| NETSIM_ID | nInterfaceId | ||
| ) |
Definition at line 140 of file IEEE802_11ac.c.

This function is called to initialize the MIMO and OFDM parameters relevant to IEEE802.11n. This function is called from the "fn_NetSim_WLAN_PHY_Configuration()" for HT PHY. Initialize time parameters as per the Table 20-5—Timing-related constants 802.11n-2009 pdf also initialize 802.11n PHY header relevant parameters.
Definition at line 35 of file IEEE802_11n.c.


| double fn_NetSim_IEEE802_11n_TxTimeCalculation | ( | NetSim_PACKET * | pstruPacket, |
| NETSIM_ID | nDevId, | ||
| NETSIM_ID | nInterfaceId | ||
| ) |
| void free_ieee802_11_phy_header | ( | NetSim_PACKET * | packet | ) |
| double get_11ac_preamble_time | ( | PIEEE802_11_PHY_VAR | phy | ) |
| double get_11n_preamble_time | ( | PIEEE802_11_PHY_VAR | phy | ) |
| void get_dsss_phy_all_rate | ( | double * | rate, |
| UINT * | len | ||
| ) |
| unsigned int get_dsss_phy_max_index | ( | ) |
| unsigned int get_dsss_phy_min_index | ( | ) |
| unsigned int get_ht_phy_max_index | ( | IEEE802_11_PROTOCOL | protocol, |
| UINT | dGI | ||
| ) |
| unsigned int get_ht_phy_min_index | ( | IEEE802_11_PROTOCOL | protocol, |
| UINT | dGI | ||
| ) |
| void get_ofdm_phy_all_rate | ( | int | bandwidth_MHz, |
| double * | rate, | ||
| UINT * | len | ||
| ) |
| unsigned int get_ofdm_phy_max_index | ( | ) |
| unsigned int get_ofdm_phy_min_index | ( | ) |
| struct stru_802_11_Phy_Parameters_HT * get_phy_parameter_HT | ( | double | dChannelBandwidth, |
| UINT | NSS | ||
| ) |
| double get_preamble_time | ( | PIEEE802_11_PHY_VAR | phy | ) |
Definition at line 166 of file IEEE802_11_Phy.c.


| PHY_TX_STATUS get_radio_state | ( | PIEEE802_11_PHY_VAR | phy | ) |
Definition at line 18 of file IEEE802_11_Radio.c.
Definition at line 176 of file Component 1/Part 3/IEEE802_11/PropagationModel.c.

| PIEEE802_11_PHY_VAR IEEE802_11_PHY | ( | NETSIM_ID | ndeviceId, |
| NETSIM_ID | nInterfaceId | ||
| ) |
| bool is_radio_idle | ( | PIEEE802_11_PHY_VAR | phy | ) |
Definition at line 89 of file IEEE802_11_Radio.c.
| void SET_IEEE802_11_PHY | ( | NETSIM_ID | ndeviceId, |
| NETSIM_ID | nInterfaceId, | ||
| PIEEE802_11_PHY_VAR | phy | ||
| ) |
Definition at line 138 of file IEEE1609_interface.c.
| void set_mac_state_after_txend | ( | PIEEE802_11_MAC_VAR | mac | ) |
Definition at line 251 of file IEEE802_11_Mac.c.


| bool set_radio_state | ( | NETSIM_ID | d, |
| NETSIM_ID | in, | ||
| PHY_TX_STATUS | state, | ||
| NETSIM_ID | peerId, | ||
| UINT64 | transmissionId | ||
| ) |
Definition at line 55 of file IEEE802_11_Radio.c.

