![]() |
NetSim Source Code Help
|
#include "main.h"#include "OSPF.h"#include "OSPF_enum.h"#include "OSPF_Msg.h"#include "OSPF_Neighbor.h"#include "OSPF_Interface.h"
Go to the source code of this file.
Macros | |
| #define | OSPF_HELLO_GET_DR_FROM_IF(i) (i->designaterRouter?i->designaterRouter:NullID) |
| #define | OSPF_HELLO_GET_BDR_FROM_IF(i) (i->backupDesignaterRouter?i->backupDesignaterRouter:NullID) |
Functions | |
| void | OSPF_HELLO_MSG_NEW (ptrOSPFPACKETHDR hdr) |
| ptrOSPFHELLO | OSPF_HELLO_MSG_COPY (ptrOSPFHELLO hello) |
| void | OSPF_HELLO_MSG_FREE (ptrOSPFHELLO hello) |
| void | start_interval_hello_timer () |
| static void | add_next_hello_timer () |
| static UINT16 | add_neighborToHello (ptrOSPFHELLO hello, ptrOSPF_IF ospf) |
| static void | set_hello_param (NetSim_PACKET *packet, ptrOSPFPACKETHDR hdr) |
| static void | ospf_hello_update_dst (NetSim_PACKET *packet) |
| static void | send_hello () |
| void | ospf_handle_helloTimer_event () |
| static bool | validate_hello_msg () |
| static bool | is_ip_present_in_hello (ptrOSPFHELLO hello, NETSIM_IPAddress ip) |
| static bool | ospf_hello_findNeighbor (ptrOSPF_IF thisInterface, NETSIM_IPAddress srcAddr, OSPFID rid, ptrOSPF_NEIGHBOR *neighbor) |
| void | ospf_process_hello () |
| #define OSPF_HELLO_GET_BDR_FROM_IF | ( | i | ) | (i->backupDesignaterRouter?i->backupDesignaterRouter:NullID) |
Definition at line 22 of file OSPF_Hello.c.
| #define OSPF_HELLO_GET_DR_FROM_IF | ( | i | ) | (i->designaterRouter?i->designaterRouter:NullID) |
Definition at line 21 of file OSPF_Hello.c.
|
static |
Definition at line 95 of file OSPF_Hello.c.


|
static |
Definition at line 72 of file OSPF_Hello.c.


|
static |
| void ospf_handle_helloTimer_event | ( | ) |
|
static |
| ptrOSPFHELLO OSPF_HELLO_MSG_COPY | ( | ptrOSPFHELLO | hello | ) |
| void OSPF_HELLO_MSG_FREE | ( | ptrOSPFHELLO | hello | ) |
Definition at line 45 of file OSPF_Hello.c.
| void OSPF_HELLO_MSG_NEW | ( | ptrOSPFPACKETHDR | hdr | ) |
|
static |
Definition at line 133 of file OSPF_Hello.c.


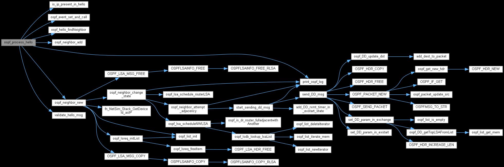
| void ospf_process_hello | ( | ) |
Definition at line 258 of file OSPF_Hello.c.


|
static |
Definition at line 141 of file OSPF_Hello.c.


|
static |
Definition at line 119 of file OSPF_Hello.c.


| void start_interval_hello_timer | ( | ) |
Definition at line 50 of file OSPF_Hello.c.


|
static |