![]() |
NetSim Source Code Help
|
#include "main.h"#include "IEEE802_11.h"#include "IEEE802_11_Phy.h"#include "IEEE802_11_MAC_Frame.h"#include "IEEE802_11_PhyFrame.h"#include "NetSim_utility.h"#include "Medium.h"
Go to the source code of this file.
Macros | |
| #define | SPEED_OF_LIGHT 299.792458 |
| #define SPEED_OF_LIGHT 299.792458 |
Definition at line 37 of file IEEE802_11_Phy.c.
|
static |
| bool CheckFrequencyInterfrence | ( | double | dFrequency1, |
| double | dFrequency2, | ||
| double | bandwidth | ||
| ) |
Definition at line 490 of file IEEE802_11_Phy.c.
| double DSSSPhy_get_min_rxSensitivity | ( | ) |
| double fn_NetSim_IEEE802_11_CalculateTransmissionTime | ( | double | size, |
| NETSIM_ID | nDevId, | ||
| NETSIM_ID | nInterfaceId | ||
| ) |
Calculate and return Transmission time for one packet.
Definition at line 465 of file IEEE802_11_Phy.c.


Definition at line 55 of file IEEE802_11_Phy.c.

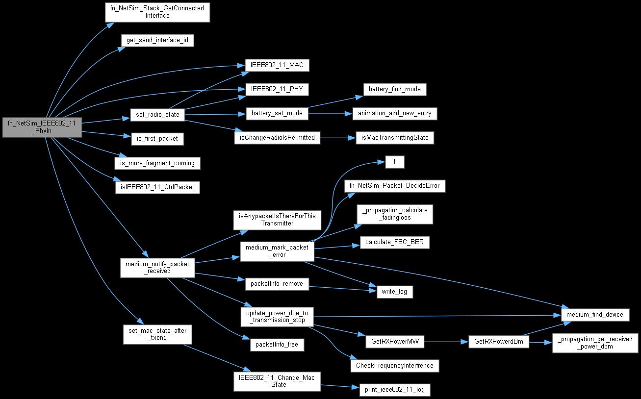
| int fn_NetSim_IEEE802_11_PhyIn | ( | ) |
Definition at line 288 of file IEEE802_11_Phy.c.


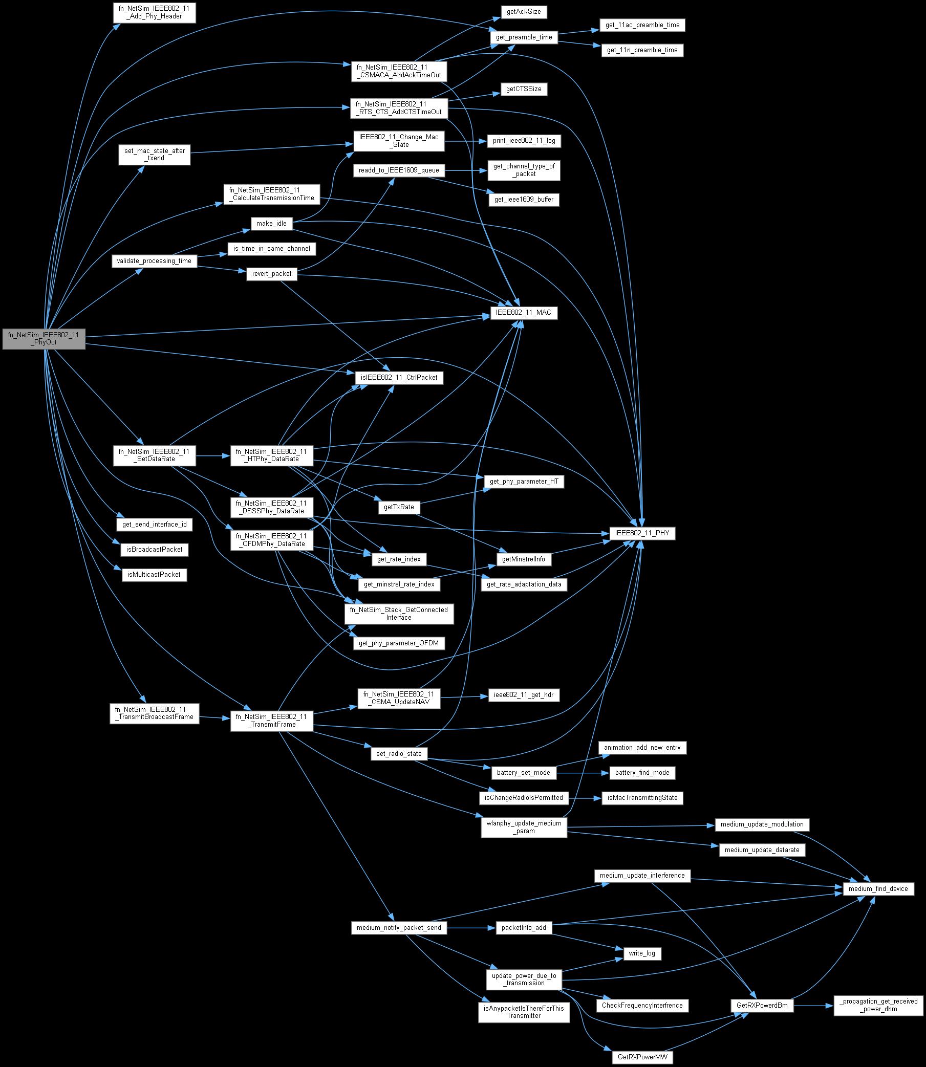
| int fn_NetSim_IEEE802_11_PhyOut | ( | ) |
Definition at line 189 of file IEEE802_11_Phy.c.


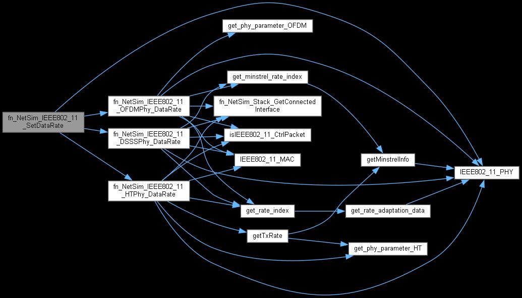
| int fn_NetSim_IEEE802_11_SetDataRate | ( | NETSIM_ID | txId, |
| NETSIM_ID | txIf, | ||
| NETSIM_ID | rxId, | ||
| NETSIM_ID | rxIf, | ||
| NetSim_PACKET * | packet, | ||
| double | time | ||
| ) |
This function used to compute the data rate with respect to the total received power set the received power value using received power range table for modulation(dbm)
Definition at line 670 of file IEEE802_11_Phy.c.


| bool fn_NetSim_IEEE802_11_TransmitBroadcastFrame | ( | NetSim_PACKET * | pstruPacket, |
| NETSIM_ID | nDevId, | ||
| NETSIM_ID | nInterfaceId | ||
| ) |
Definition at line 591 of file IEEE802_11_Phy.c.


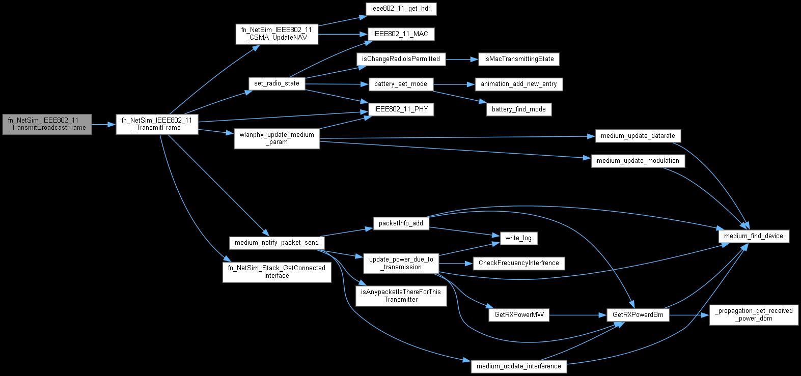
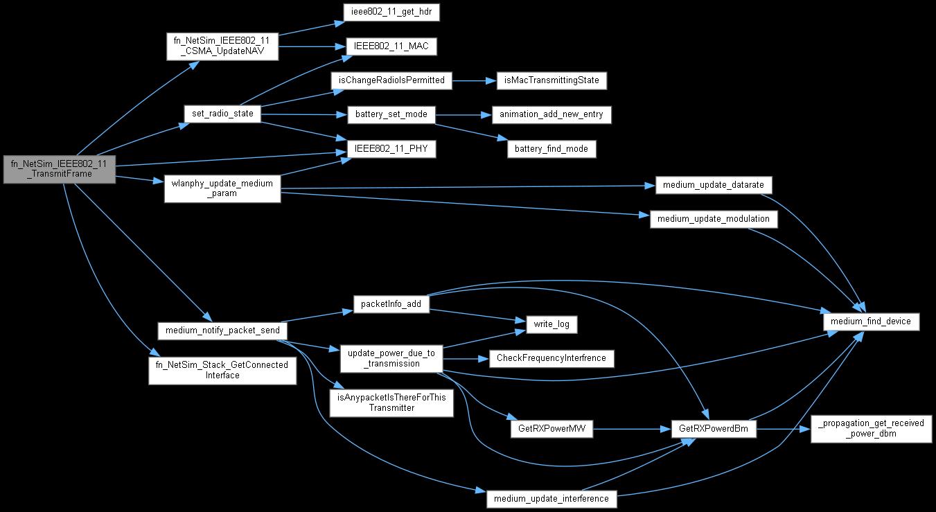
| bool fn_NetSim_IEEE802_11_TransmitFrame | ( | NetSim_PACKET * | pstruPacket, |
| NETSIM_ID | nDevId, | ||
| NETSIM_ID | nInterfaceId | ||
| ) |
Transmit the packet in the Medium, i.e from Physical out to Physical In. While transmitting check whether the Receiver radio state is CHANNEL_IDLE and also is the receiver is reachable, that is not an out off reach. If both condition satisfied then add the PHY IN EVENT, else drop the frame.
Definition at line 514 of file IEEE802_11_Phy.c.


| double get_preamble_time | ( | PIEEE802_11_PHY_VAR | phy | ) |
Definition at line 166 of file IEEE802_11_Phy.c.


| double HTPhy_get_min_rxSensitivity | ( | double | bandwidth, |
| UINT | NSS | ||
| ) |
Definition at line 1257 of file IEEE802_11_HTPhy.c.


| double ofdmphy_get_min_rxSensitivity | ( | double | bandwidth | ) |
Definition at line 435 of file IEEE802_11_Phy.c.

