NetSim Source Code Help
Loading...
Searching...
No Matches
RIP.c File Reference
#include "main.h"
#include "Routing.h"
Include dependency graph for RIP.c:

Go to the source code of this file.

Macros

#define _CRT_SECURE_NO_DEPRECATE
 

Functions

int fn_NetSim_RIP_Configure (void **var)
 
int fn_NetSim_RIP_Init (struct stru_NetSim_Network *NETWORK_Formal, NetSim_EVENTDETAILS *pstruEventDetails_Formal, char *pszAppPath_Formal, char *pszWritePath_Formal, int nVersion_Type, void **fnPointer)
 
int fn_NetSim_RIP_Finish ()
 
char * fn_NetSim_RIP_Trace (int nSubEvent)
 
int fn_NetSim_RIP_FreePacket (NetSim_PACKET *pstruPacket)
 
int fn_NetSim_RIP_CopyPacket (NetSim_PACKET *pstruDestPacket, NetSim_PACKET *pstruSrcPacket)
 
int fn_NetSim_RIP_Metrics (PMETRICSWRITER metricsWriter)
 
char * fn_NetSim_RIP_ConfigPacketTrace ()
 
char * fn_NetSim_RIP_WritePacketTrace ()
 
int fn_NetSim_RIP_Run ()
 
int fn_NetSim_RIP_TriggeredUpdate (struct stru_NetSim_Network *pstruNETWORK, NetSim_EVENTDETAILS *pstruEventDetails)
 
int fn_NetSim_RIP_Run_F ()
 

Macro Definition Documentation

◆ _CRT_SECURE_NO_DEPRECATE

#define _CRT_SECURE_NO_DEPRECATE

Definition at line 14 of file RIP.c.

Function Documentation

◆ fn_NetSim_RIP_ConfigPacketTrace()

char * fn_NetSim_RIP_ConfigPacketTrace ( )

This function will return the string to write packet trace heading.

Definition at line 78 of file RIP.c.

◆ fn_NetSim_RIP_Configure()

int fn_NetSim_RIP_Configure ( void **  var)

This function is called by NetworkStack.dll, while configuring the device Application layer for RIP protocol.

Definition at line 21 of file RIP.c.

◆ fn_NetSim_RIP_CopyPacket()

int fn_NetSim_RIP_CopyPacket ( NetSim_PACKET pstruDestPacket,
NetSim_PACKET pstruSrcPacket 
)

This function is called by NetworkStack.dll, to copy the packet of RIP protocol from source to destination.

Definition at line 64 of file RIP.c.

Here is the call graph for this function:

◆ fn_NetSim_RIP_Finish()

int fn_NetSim_RIP_Finish ( )

This function is called by NetworkStack.dll, once simulation end to free the allocated memory for the network.

Definition at line 40 of file RIP.c.

Here is the call graph for this function:

◆ fn_NetSim_RIP_FreePacket()

int fn_NetSim_RIP_FreePacket ( NetSim_PACKET pstruPacket)

This function is called by NetworkStack.dll, to free the packet of RIP protocol

Definition at line 56 of file RIP.c.

Here is the call graph for this function:

◆ fn_NetSim_RIP_Init()

int fn_NetSim_RIP_Init ( struct stru_NetSim_Network NETWORK_Formal,
NetSim_EVENTDETAILS pstruEventDetails_Formal,
char *  pszAppPath_Formal,
char *  pszWritePath_Formal,
int  nVersion_Type,
void **  fnPointer 
)

This functon initializes the RIP parameters.

Definition at line 28 of file RIP.c.

Here is the call graph for this function:

◆ fn_NetSim_RIP_Metrics()

int fn_NetSim_RIP_Metrics ( PMETRICSWRITER  metricsWriter)

This function write the Metrics in Metrics.txt

Definition at line 71 of file RIP.c.

Here is the call graph for this function:

◆ fn_NetSim_RIP_Run()

int fn_NetSim_RIP_Run ( )

This function is called by NetworkStack.dll, whenever the event gets triggered
inside the NetworkStack.dll for the Application layer RIP protocol
It includes APPLICATION_IN,NETWORK_OUT,NETWORK_IN and TIMER_EVENT.

Definition at line 95 of file RIP.c.

Here is the call graph for this function:

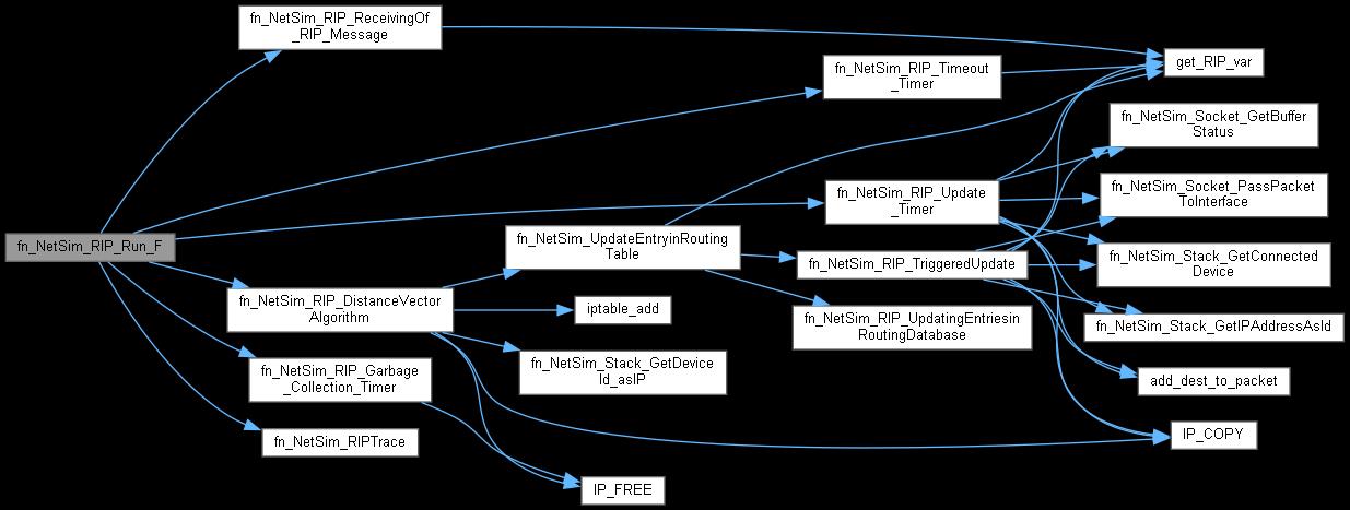
◆ fn_NetSim_RIP_Run_F()

int fn_NetSim_RIP_Run_F ( )

This function is used to execute the RIP functionalities.

Definition at line 223 of file RIP.c.

Here is the call graph for this function:
Here is the caller graph for this function:

◆ fn_NetSim_RIP_Trace()

char * fn_NetSim_RIP_Trace ( int  nSubEvent)

This function is called by NetworkStack.dll, while writing the evnt trace to get the sub event as a string.

Definition at line 49 of file RIP.c.

Here is the call graph for this function:

◆ fn_NetSim_RIP_TriggeredUpdate()

int fn_NetSim_RIP_TriggeredUpdate ( struct stru_NetSim_Network pstruNETWORK,
NetSim_EVENTDETAILS pstruEventDetails 
)

This function is used to send the RIP updates whenever routing table is updated

Definition at line 102 of file RIP.c.

Here is the call graph for this function:
Here is the caller graph for this function:

◆ fn_NetSim_RIP_WritePacketTrace()

char * fn_NetSim_RIP_WritePacketTrace ( )

This function will return the string to write packet trace.

Definition at line 85 of file RIP.c.