![]() |
NetSim Source Code Help
|

Go to the source code of this file.
Functions | |
| bool | isCommandAsDeviceName (char *name) |
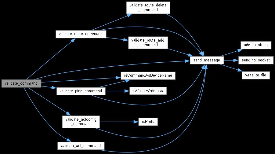
| bool | validate_command (ptrCLIENTINFO info, ptrCOMMANDARRAY command) |
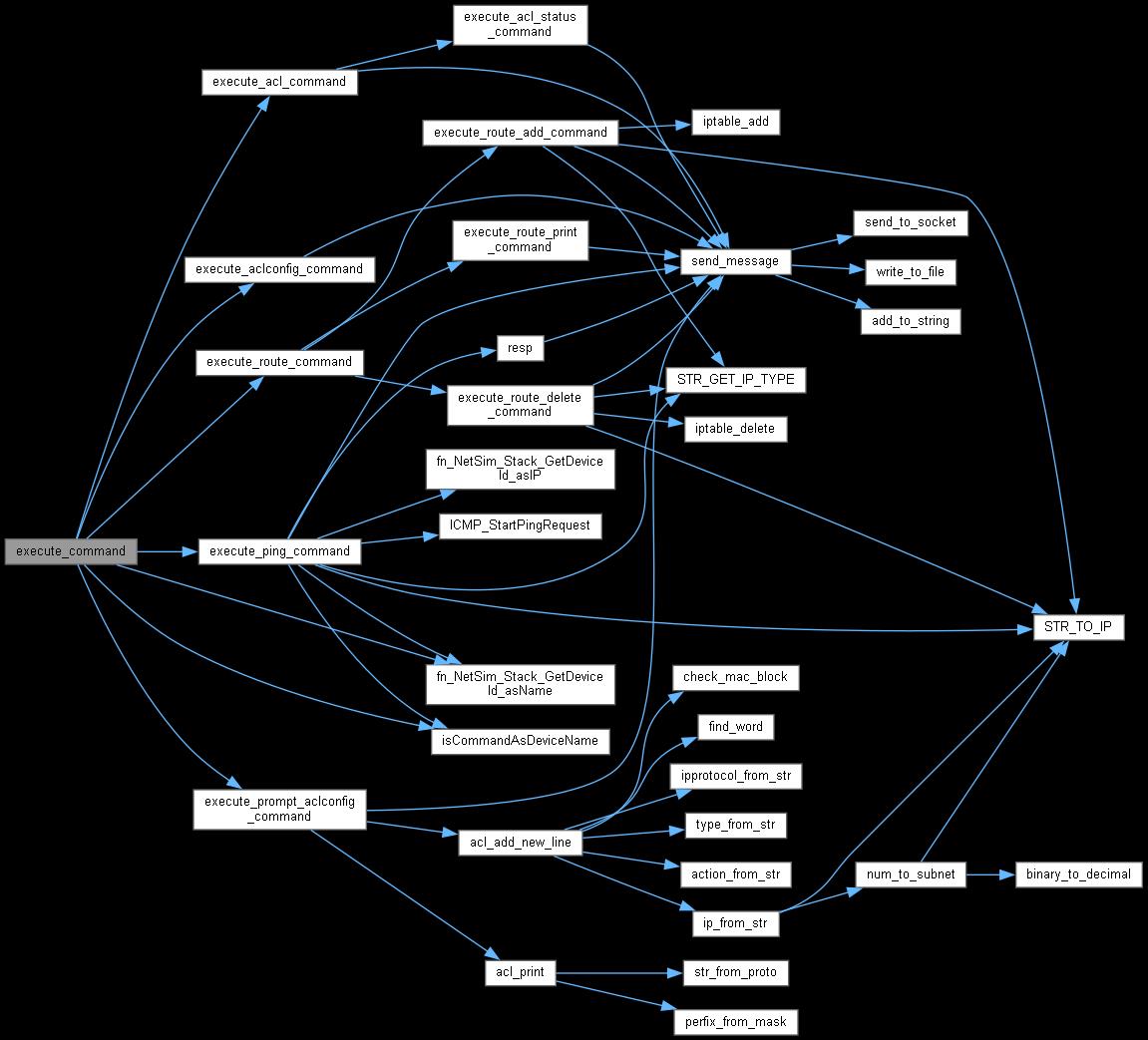
| void | execute_command (ptrCLIENTINFO info, ptrCOMMANDARRAY command, NETSIM_ID d) |
| void | pass_to_SDNModule (ptrCLIENTINFO info, ptrCOMMANDARRAY command) |
| void execute_command | ( | ptrCLIENTINFO | info, |
| ptrCOMMANDARRAY | command, | ||
| NETSIM_ID | d | ||
| ) |
Definition at line 60 of file SimulationCommand.c.


| bool isCommandAsDeviceName | ( | char * | name | ) |
| void pass_to_SDNModule | ( | ptrCLIENTINFO | info, |
| ptrCOMMANDARRAY | command | ||
| ) |
Definition at line 88 of file SimulationCommand.c.


| bool validate_command | ( | ptrCLIENTINFO | info, |
| ptrCOMMANDARRAY | command | ||
| ) |
Definition at line 29 of file SimulationCommand.c.

