NetSim Source Code Help
Loading...
Searching...
No Matches
APP_OUT.c File Reference
#include "main.h"
#include "Application.h"
Include dependency graph for APP_OUT.c:

Go to the source code of this file.

Functions

static void add_app_info_to_packet (NetSim_PACKET *packet, double time, double size, UINT appId)
 
static void set_app_end_and_generate_next_packet (NetSim_PACKET *pstruPacket, ptrAPPLICATION_INFO appInfo, UINT destCount, NETSIM_ID *dest)
 
static void send_to_transport_layer (ptrSOCKETINTERFACE s, ptrAPPLICATION_INFO appInfo, NetSim_PACKET *packet, NETSIM_ID nDeviceId)
 
static void send_to_next_protocol (ptrSOCKETINTERFACE s, ptrAPPLICATION_INFO appInfo, NetSim_PACKET *packet, NETSIM_ID nDeviceId)
 
static void appout_send_packet (ptrSOCKETINTERFACE s, ptrAPPLICATION_INFO appInfo, NetSim_PACKET *packet, NETSIM_ID nDeviceId)
 
static ptrAPPLICATION_INFO get_app_info (void *detail, APPLICATION_TYPE type)
 
void handle_app_out ()
 

Function Documentation

◆ add_app_info_to_packet()

static void add_app_info_to_packet ( NetSim_PACKET packet,
double  time,
double  size,
UINT  appId 
)
static

Definition at line 27 of file APP_OUT.c.

Here is the caller graph for this function:

◆ appout_send_packet()

static void appout_send_packet ( ptrSOCKETINTERFACE  s,
ptrAPPLICATION_INFO  appInfo,
NetSim_PACKET packet,
NETSIM_ID  nDeviceId 
)
static

Definition at line 153 of file APP_OUT.c.

Here is the call graph for this function:
Here is the caller graph for this function:

◆ get_app_info()

static ptrAPPLICATION_INFO get_app_info ( void *  detail,
APPLICATION_TYPE  type 
)
static

Definition at line 162 of file APP_OUT.c.

Here is the call graph for this function:
Here is the caller graph for this function:

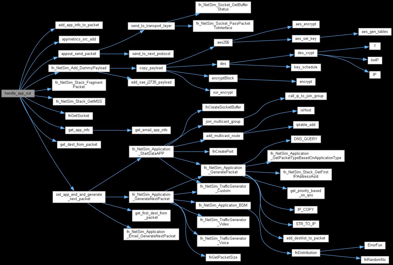
◆ handle_app_out()

void handle_app_out ( )

Definition at line 170 of file APP_OUT.c.

Here is the call graph for this function:
Here is the caller graph for this function:

◆ send_to_next_protocol()

static void send_to_next_protocol ( ptrSOCKETINTERFACE  s,
ptrAPPLICATION_INFO  appInfo,
NetSim_PACKET packet,
NETSIM_ID  nDeviceId 
)
static

Definition at line 129 of file APP_OUT.c.

Here is the caller graph for this function:

◆ send_to_transport_layer()

static void send_to_transport_layer ( ptrSOCKETINTERFACE  s,
ptrAPPLICATION_INFO  appInfo,
NetSim_PACKET packet,
NETSIM_ID  nDeviceId 
)
static

Definition at line 105 of file APP_OUT.c.

Here is the call graph for this function:
Here is the caller graph for this function:

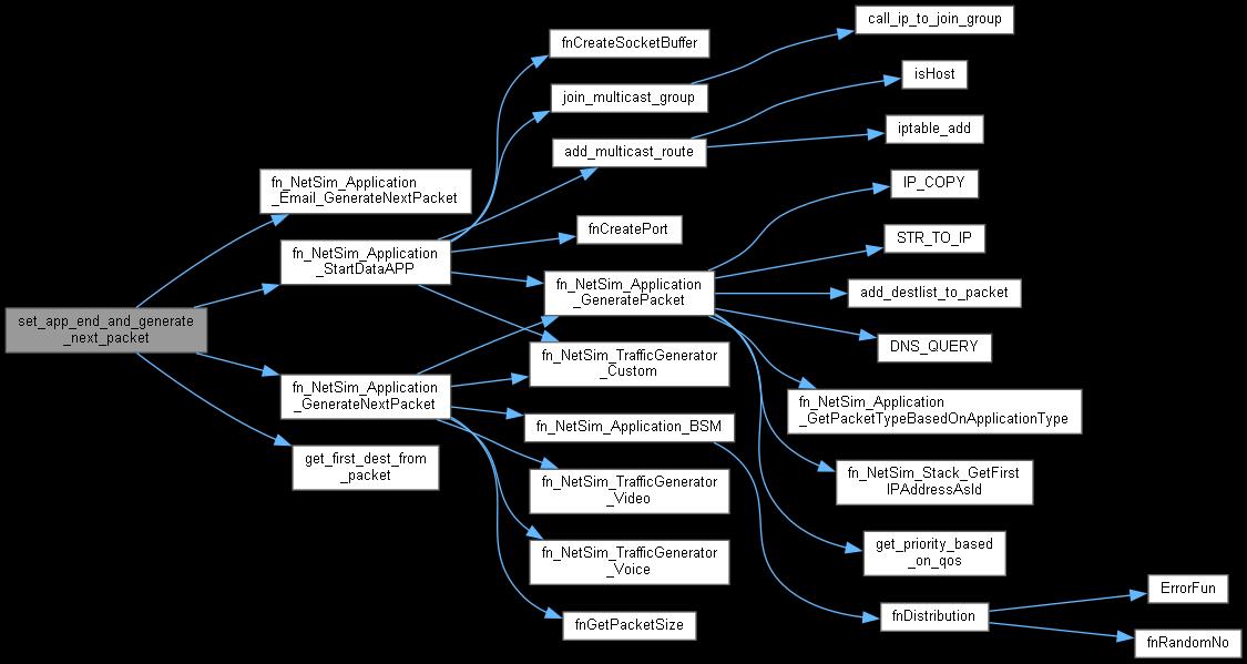
◆ set_app_end_and_generate_next_packet()

static void set_app_end_and_generate_next_packet ( NetSim_PACKET pstruPacket,
ptrAPPLICATION_INFO  appInfo,
UINT  destCount,
NETSIM_ID dest 
)
static

Definition at line 46 of file APP_OUT.c.

Here is the call graph for this function:
Here is the caller graph for this function: