![]() |
NetSim Source Code Help
|
#include <stdio.h>#include <stdlib.h>#include <string.h>#include <Ws2tcpip.h>#include <windows.h>#include <stdbool.h>#include "CLI.h"
Go to the source code of this file.
Macros | |
| #define | _CRT_SECURE_NO_WARNINGS |
Functions | |
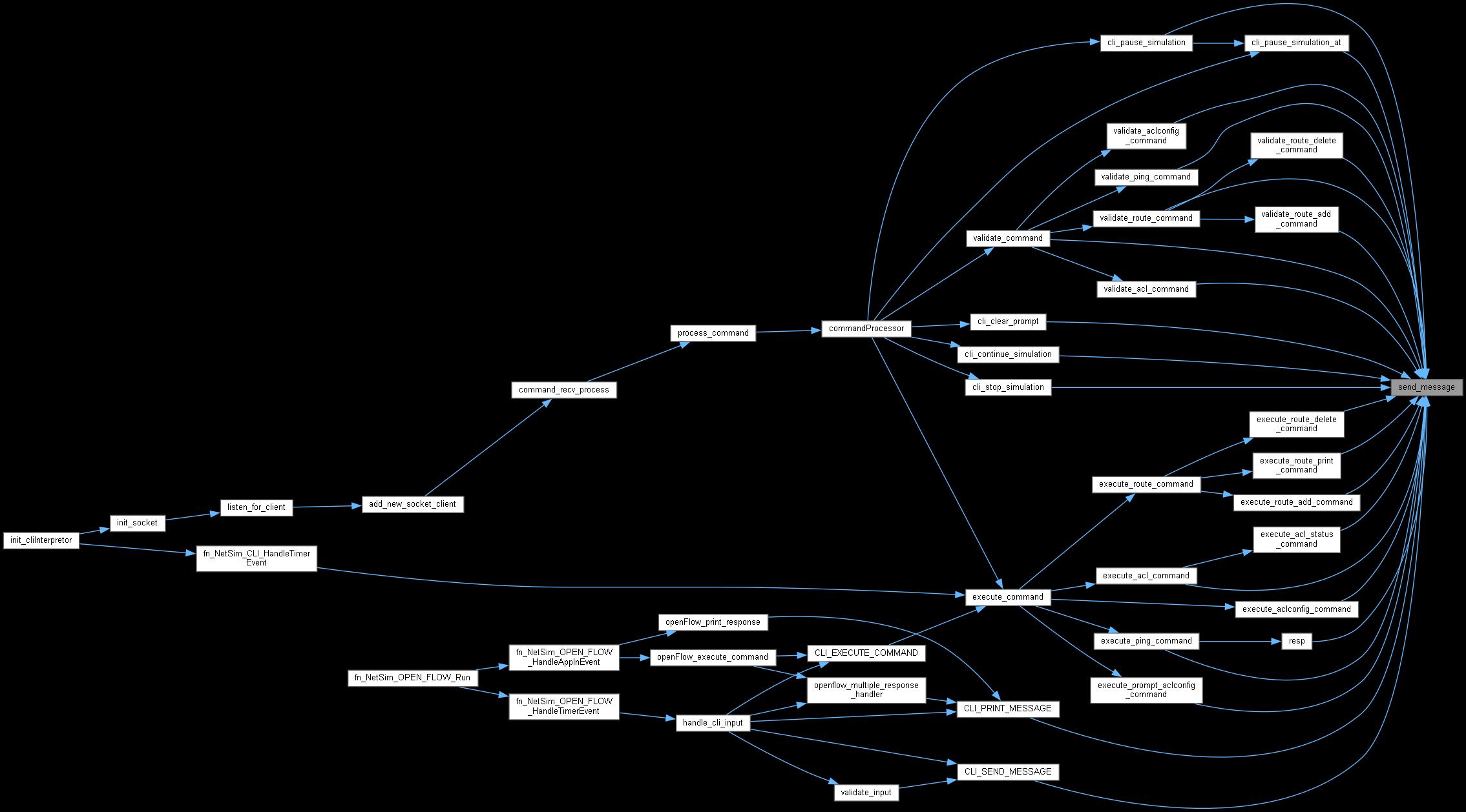
| void | send_message (ptrCLIENTINFO info, char *msg,...) |
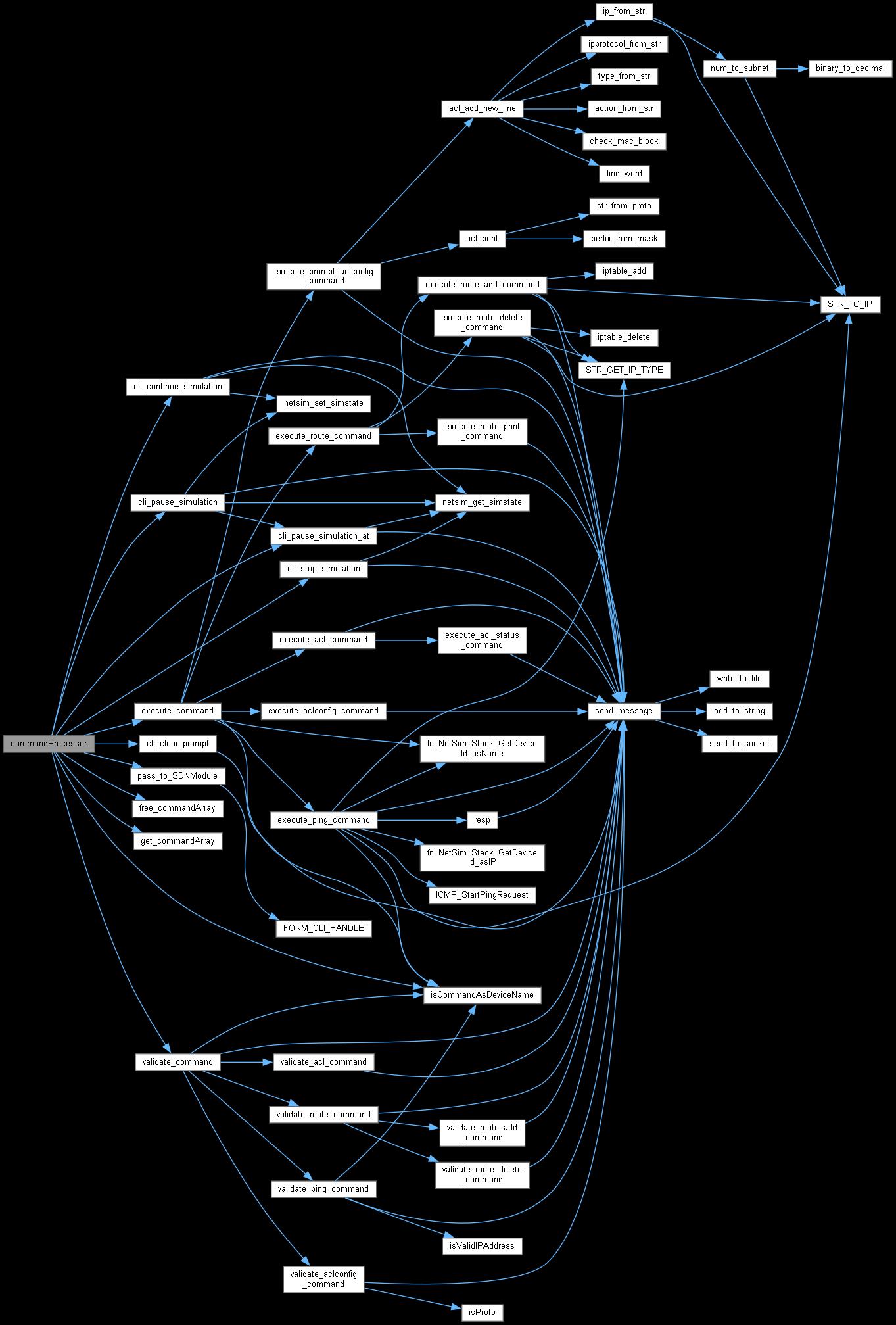
| static void | commandProcessor (ptrCLIENTINFO info, char *command) |
| void | process_command (ptrCLIENTINFO clientInfo, char *command, int len) |
| #define _CRT_SECURE_NO_WARNINGS |
Definition at line 1 of file commandProcessor.c.
|
static |
Definition at line 24 of file commandProcessor.c.


| void process_command | ( | ptrCLIENTINFO | clientInfo, |
| char * | command, | ||
| int | len | ||
| ) |
Definition at line 56 of file commandProcessor.c.


| void send_message | ( | ptrCLIENTINFO | info, |
| char * | msg, | ||
| ... | |||
| ) |
Definition at line 10 of file commandProcessor.c.

