![]() |
NetSim Source Code Help
|

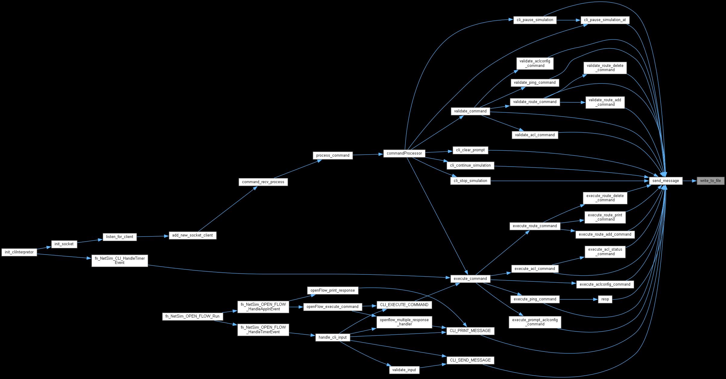
Go to the source code of this file.
Functions | |
| void | set_fileClientInfo (ptrCLIENTINFO info) |
| ptrCLIENTINFO | get_fileClientInfo () |
| void | read_file_and_execute (FILE *fp) |
| void | write_to_file (ptrCLIENTINFO info, char *msg, int len) |
Variables | |
| static ptrCLIENTINFO | fileClientInfo = NULL |
| ptrCLIENTINFO get_fileClientInfo | ( | ) |
| void read_file_and_execute | ( | FILE * | fp | ) |
Definition at line 31 of file FileInput.c.


| void set_fileClientInfo | ( | ptrCLIENTINFO | info | ) |
| void write_to_file | ( | ptrCLIENTINFO | info, |
| char * | msg, | ||
| int | len | ||
| ) |
|
static |
Definition at line 19 of file FileInput.c.