NetSim Source Code Help
Loading...
Searching...
No Matches
CoAP.h File Reference
#include "main.h"
#include "Stack.h"
Include dependency graph for CoAP.h:
This graph shows which files directly or indirectly include this file:

Go to the source code of this file.

Data Structures

struct  stru_NetSim_COAP_data
 
struct  stru_NetSim_COAP_Options
 
struct  stru_NetSim_COAP_Header
 

Macros

#define MAX_TRANSMIT_SPAN   45
 
#define MAX_TRANSMIT_WAIT   93
 
#define MAX_LATENCY   100
 
#define PROCESSING_DELAY   2
 
#define MAX_RTT   202
 
#define EXCHANGE_LIFETIME   427
 
#define NON_LIFETIME   145
 
#define MESSAGE_SIZE_UPPER_BOUND   1152
 
#define PAYLOAD_SIZE_UPPER_BOUND   1152
 

Typedefs

typedef struct stru_NetSim_COAP_Header COAP_Header
 
typedef struct stru_NetSim_COAP_Options COAP_Options
 
typedef struct stru_NetSim_COAP_data COAP_Data
 

Enumerations

enum  COAP_TYPE { CONFIRMABLE , NON_CONFIRMABLE , ACKNOWLEDGEMENT , RESET }
 
enum  COAP_CODE { REQUEST = 0 , RESPONSE = 2 , CLIENT_ERROR = 4 , SERVER_ERROR = 5 }
 

Functions

COAP_Headerfn_NetSim_Application_COAP_GenrateHeader (APP_COAP_INFO *info)
 
void fn_NetSim_Application_COAP_AppIn (ptrAPPLICATION_INFO pstruappinfo, NetSim_PACKET *pstruPacket)
 
int fn_NetSim_Application_COAP_Start (ptrAPPLICATION_INFO appInfo, NetSim_EVENTDETAILS *pstruEventDetails)
 
int fn_NetSim_Application_StartCOAPAPP (ptrAPPLICATION_INFO appInfo, double time)
 
int fn_NetSim_Application_COAP_ProcessRequest (ptrAPPLICATION_INFO pstruappinfo, NetSim_PACKET *pstruPacket)
 
int fn_NetSim_Application_COAP_Sent_ACK (ptrAPPLICATION_INFO pstruappinfo, NetSim_PACKET *pstruPacket)
 
int fn_NetSim_Application_COAP_Genrate_RequestPacket (ptrAPPLICATION_INFO appInfo, NETSIM_ID nSource, NETSIM_ID nDestination, double time, char *PacketType)
 
int fn_NetSim_Application_COAP_Genrate_Packet (ptrAPPLICATION_INFO pstruappinfo, NETSIM_ID nSourceId, NETSIM_ID nDestinationId, double size, char *PacketType)
 
COAP_Headerfn_NetSim_Application_COAP_CopyHeader (COAP_Header *src)
 

Macro Definition Documentation

◆ EXCHANGE_LIFETIME

#define EXCHANGE_LIFETIME   427

Definition at line 24 of file CoAP.h.

◆ MAX_LATENCY

#define MAX_LATENCY   100

Definition at line 21 of file CoAP.h.

◆ MAX_RTT

#define MAX_RTT   202

Definition at line 23 of file CoAP.h.

◆ MAX_TRANSMIT_SPAN

#define MAX_TRANSMIT_SPAN   45

Definition at line 19 of file CoAP.h.

◆ MAX_TRANSMIT_WAIT

#define MAX_TRANSMIT_WAIT   93

Definition at line 20 of file CoAP.h.

◆ MESSAGE_SIZE_UPPER_BOUND

#define MESSAGE_SIZE_UPPER_BOUND   1152

Definition at line 28 of file CoAP.h.

◆ NON_LIFETIME

#define NON_LIFETIME   145

Definition at line 25 of file CoAP.h.

◆ PAYLOAD_SIZE_UPPER_BOUND

#define PAYLOAD_SIZE_UPPER_BOUND   1152

Definition at line 29 of file CoAP.h.

◆ PROCESSING_DELAY

#define PROCESSING_DELAY   2

Definition at line 22 of file CoAP.h.

Typedef Documentation

◆ COAP_Data

Definition at line 33 of file CoAP.h.

◆ COAP_Header

Definition at line 30 of file CoAP.h.

◆ COAP_Options

Definition at line 31 of file CoAP.h.

Enumeration Type Documentation

◆ COAP_CODE

enum COAP_CODE
Enumerator
REQUEST 
RESPONSE 
CLIENT_ERROR 
SERVER_ERROR 

Definition at line 61 of file CoAP.h.

◆ COAP_TYPE

enum COAP_TYPE
Enumerator
CONFIRMABLE 
NON_CONFIRMABLE 
ACKNOWLEDGEMENT 
RESET 

Definition at line 53 of file CoAP.h.

Function Documentation

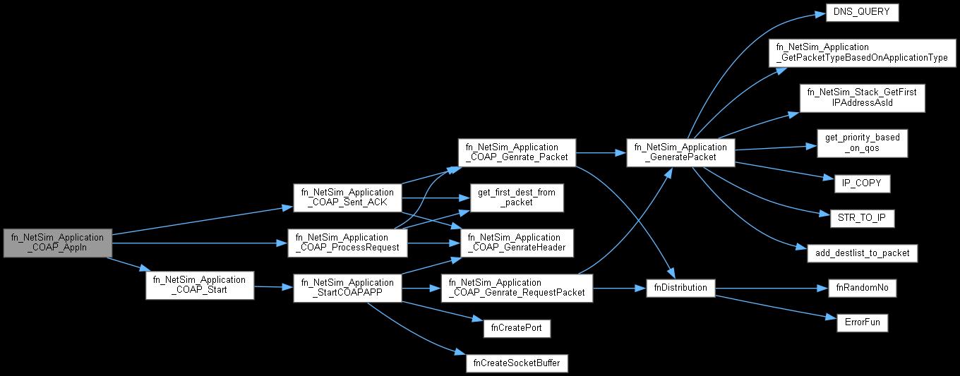
◆ fn_NetSim_Application_COAP_AppIn()

void fn_NetSim_Application_COAP_AppIn ( ptrAPPLICATION_INFO  pstruappinfo,
NetSim_PACKET pstruPacket 
)

Definition at line 99 of file CoAP.c.

Here is the call graph for this function:
Here is the caller graph for this function:

◆ fn_NetSim_Application_COAP_CopyHeader()

COAP_Header * fn_NetSim_Application_COAP_CopyHeader ( COAP_Header src)

Definition at line 379 of file CoAP.c.

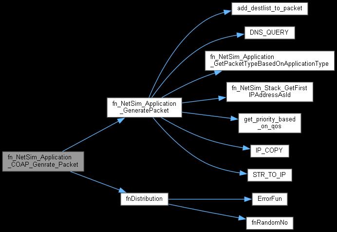
◆ fn_NetSim_Application_COAP_Genrate_Packet()

int fn_NetSim_Application_COAP_Genrate_Packet ( ptrAPPLICATION_INFO  pstruappinfo,
NETSIM_ID  nSourceId,
NETSIM_ID  nDestinationId,
double  size,
char *  PacketType 
)

Definition at line 327 of file CoAP.c.

Here is the call graph for this function:
Here is the caller graph for this function:

◆ fn_NetSim_Application_COAP_Genrate_RequestPacket()

int fn_NetSim_Application_COAP_Genrate_RequestPacket ( ptrAPPLICATION_INFO  appInfo,
NETSIM_ID  nSource,
NETSIM_ID  nDestination,
double  time,
char *  PacketType 
)

Definition at line 284 of file CoAP.c.

Here is the call graph for this function:
Here is the caller graph for this function:

◆ fn_NetSim_Application_COAP_GenrateHeader()

COAP_Header * fn_NetSim_Application_COAP_GenrateHeader ( APP_COAP_INFO info)

Definition at line 398 of file CoAP.c.

Here is the caller graph for this function:

◆ fn_NetSim_Application_COAP_ProcessRequest()

int fn_NetSim_Application_COAP_ProcessRequest ( ptrAPPLICATION_INFO  pstruappinfo,
NetSim_PACKET pstruPacket 
)

Definition at line 210 of file CoAP.c.

Here is the caller graph for this function:

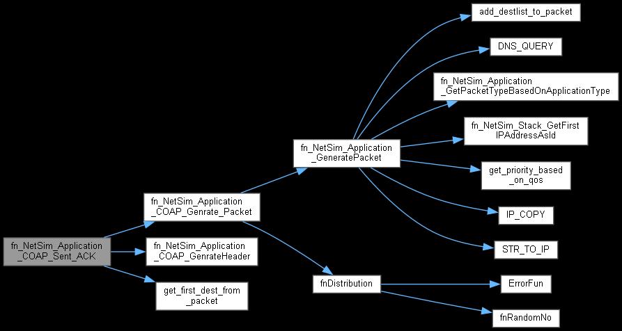
◆ fn_NetSim_Application_COAP_Sent_ACK()

int fn_NetSim_Application_COAP_Sent_ACK ( ptrAPPLICATION_INFO  pstruappinfo,
NetSim_PACKET pstruPacket 
)

Definition at line 254 of file CoAP.c.

Here is the call graph for this function:
Here is the caller graph for this function:

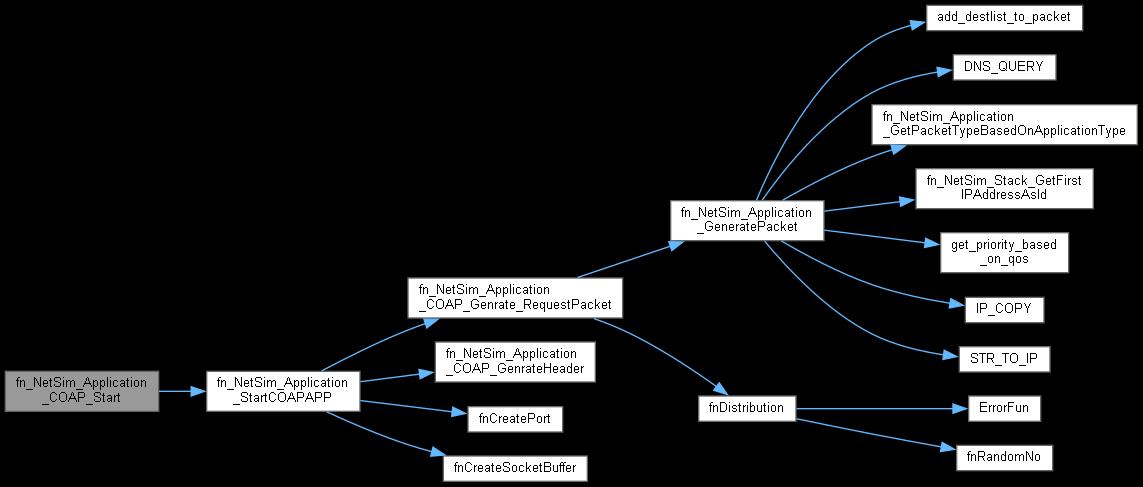
◆ fn_NetSim_Application_COAP_Start()

int fn_NetSim_Application_COAP_Start ( ptrAPPLICATION_INFO  appInfo,
NetSim_EVENTDETAILS pstruEventDetails 
)

Definition at line 165 of file CoAP.c.

Here is the call graph for this function:
Here is the caller graph for this function:

◆ fn_NetSim_Application_StartCOAPAPP()

int fn_NetSim_Application_StartCOAPAPP ( ptrAPPLICATION_INFO  appInfo,
double  time 
)

Definition at line 170 of file CoAP.c.

Here is the caller graph for this function: