![]() |
NetSim Source Code Help
|
#include <stdio.h>#include <stdlib.h>#include <string.h>#include <Ws2tcpip.h>#include <synchapi.h>#include <windows.h>#include <stdbool.h>#include <signal.h>#include "CLI.h"
Go to the source code of this file.
Macros | |
| #define | _CRT_SECURE_NO_WARNINGS |
| #define | DEFAULT_BUFLEN 1024 |
| #define | DEFAULT_PORT "8999" |
Functions | |
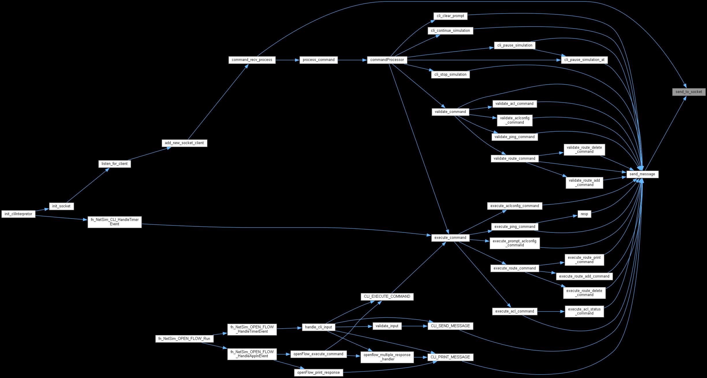
| void | send_to_socket (ptrCLIENTINFO info, char *buf, int len) |
| DWORD WINAPI | listen_for_client (LPVOID lpParam) |
| void | init_socket () |
| DWORD WINAPI | command_recv_process (LPVOID lpParam) |
Variables | |
| WSADATA | wsa |
| SOCKET | listenSocket |
| HANDLE | listenThread |
| DWORD | listenThreadId |
| void init_socket | ( | ) |
| void send_to_socket | ( | ptrCLIENTINFO | info, |
| char * | buf, | ||
| int | len | ||
| ) |